>
【文档预览】 文档大全网整理发布2023年天津南开区中考道德与法治真题及答案(Word版),前五页预览如下:
本文来源:https://www.wddqw.com/7i5v.html
相关文章:
正在阅读:
2023年天津南开区中考道德与法治真题及答案(Word版)06-21
北师大版小学六年级下册语文课件:《万岁,母校》10-19
我要活着作文500字12-19
灯光照亮前方作文09-25
新加坡留学推荐信书写指南12-04
倾心聆听or坚持己见作文800字11-17
测量工作自查报告3篇08-20
七年级满分作文600字:带着希望出发03-14
2018四川省绵阳市梓潼县事业单位招聘公告【8人】05-09
大专生自我鉴定【三篇】05-12
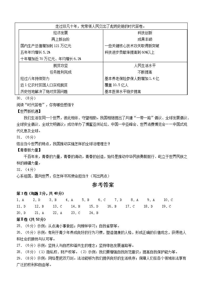
[银行从业资格考试中级考试科目]期货从业资格考试指南-考试科目08-04