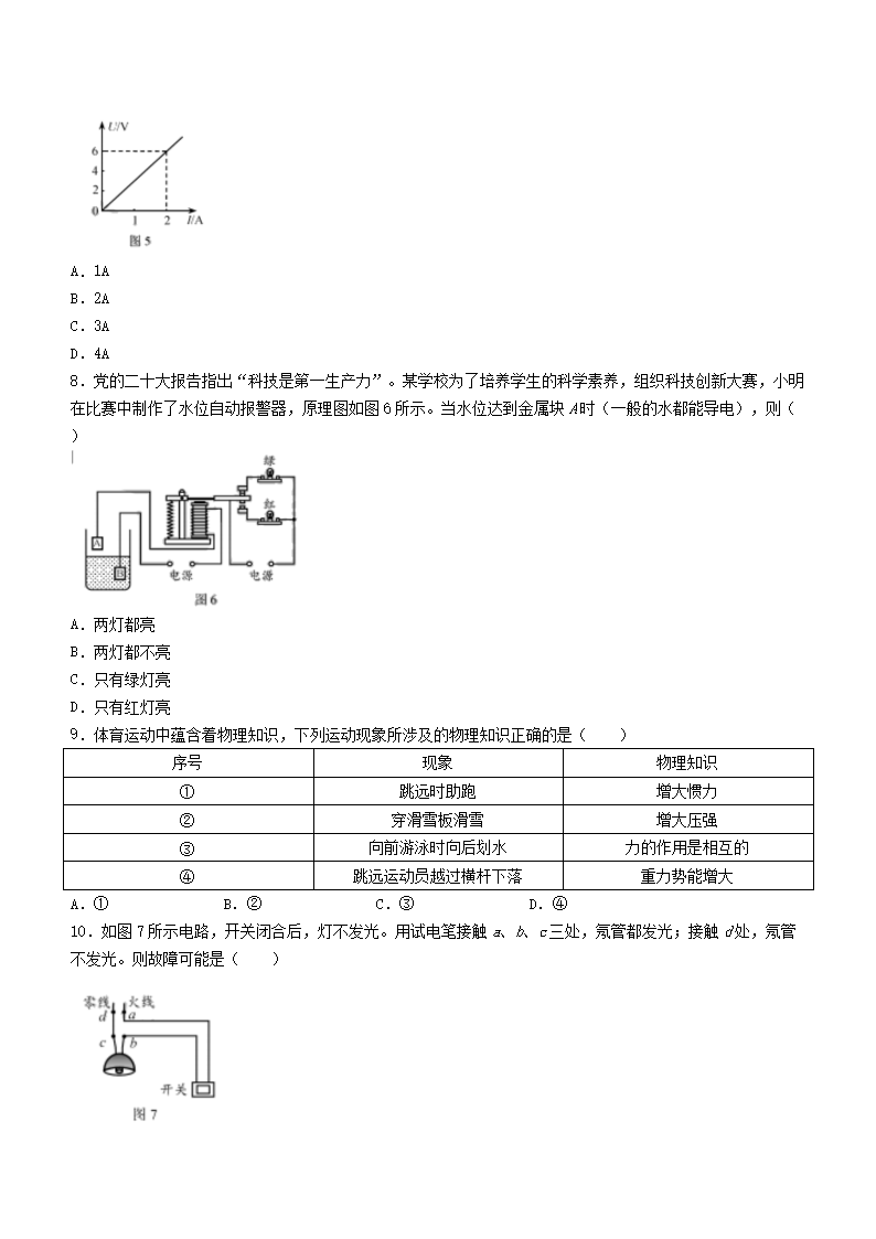
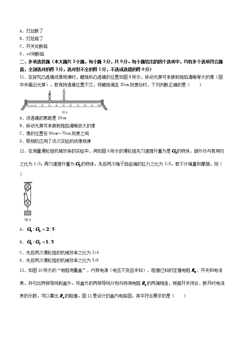
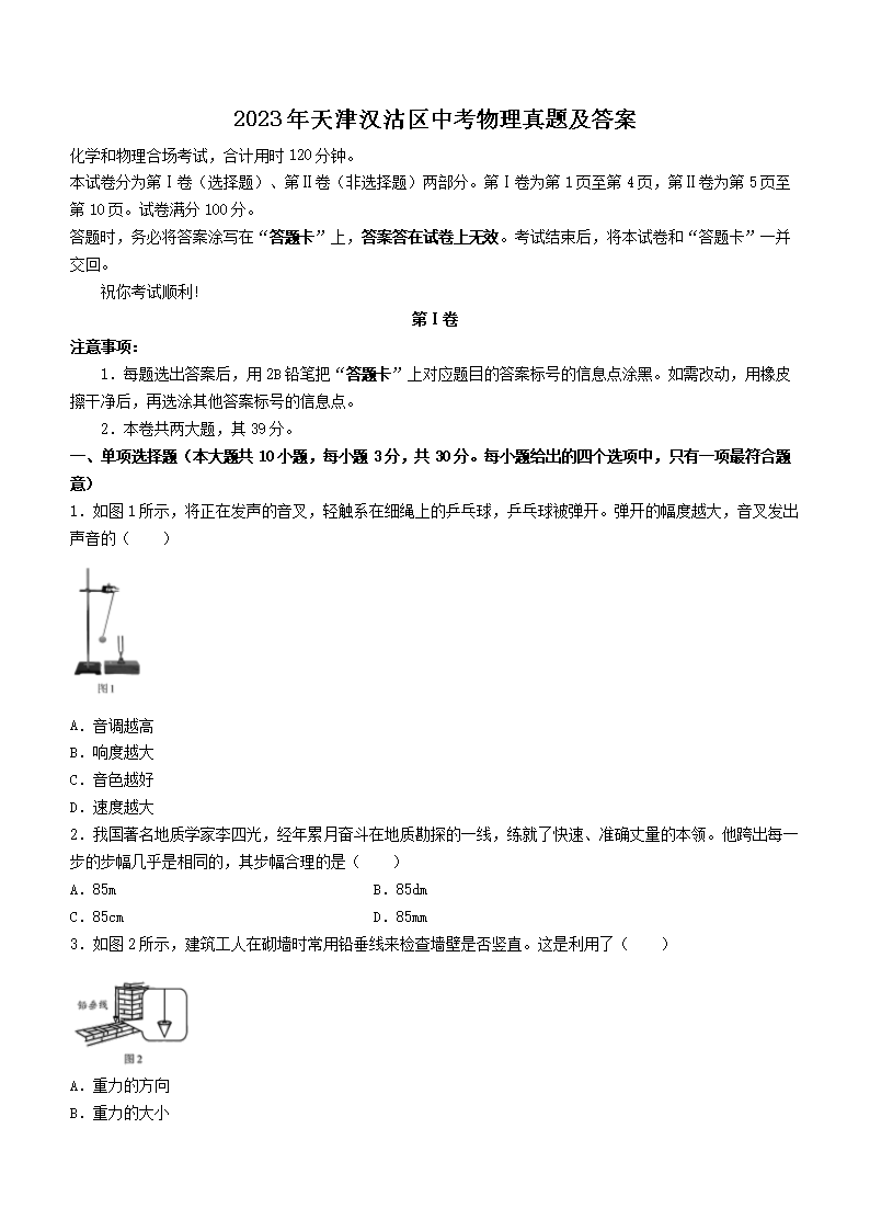
>
【文档预览】 文档大全网整理发布2023年天津汉沽区中考物理真题及答案(Word版),前五页预览如下:
本文来源:https://www.wddqw.com/0E5v.html
相关文章:
正在阅读:
2023年天津汉沽区中考物理真题及答案(Word版)06-21
高中作文素材:优秀作文精彩开头(4)03-04
2019年贵州妇产科主治医师考试准考证打印时间:5月9日至6月2日09-17
2020年辽宁资产评估师报名入口:中国资产评估协会02-15
滴水之恩以何报作文800字01-11
2022中共福建省委党校福建行政学院公开招聘事业编制工作人员拟聘用人选公示05-25
2019年7月辽宁大连高中学业水平合格性考试时间:7月12日11-20
初中记叙文:记一次春游活动09-06
历经挫折之后,我勇敢了作文600字11-09
初一年级暑假作文1000字:奇妙的旅行04-30
2017年山西执业医师考试时间:8月26日-27日(综合笔试)02-02