
我院2023年博士研究生全部实行“申请-考核”制招生。
一、招生计划
我院2023年计划招收博士研究生总计12人,已招收直接攻4人、硕博连7人。实际招生人数待国家下达2023年招生计划后做适度调整。
二、报名
(一)报考条件
1.考生须思想品德良好,身体健康,具备《四川大学2023年博士研究生招生章程》规定的各项报考条件。
2.我院不招收定向生(不含专项计划)和同等学力考生。
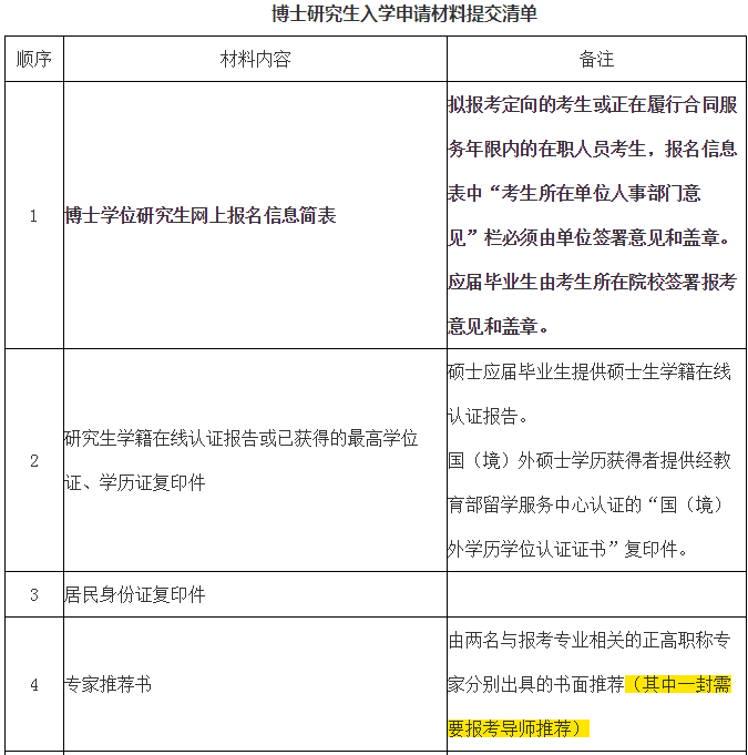
3.学术条件:曾发表过与报考专业相关的高水平学术论文。
4.专家推荐信其中一封须报考导师推荐。
(二)网上报名和缴费
网上报名和缴费时间为2022年11月20日至12月10日。考生报名前务必仔细阅读《四川大学2023年博士研究生招生章程》和报考院系所博士研究生招生简章、招生专业目录,按要求完成网上报名和缴费。未在规定时间内进行报名和缴费者视为报名无效,不能进入下一环节。
(三)提交申请材料
符合报考条件的人员须下载“提交博士研究生入学申请材料自查表”(附件1),按顺序整理材料,并在2022年12月15日17点前将申请材料和自查表寄送达我院研究生招生工作办公室(联系地址:四川大学江安校区新能源与低碳技术研究院202办公室;联系人:祁老师,曾老师;联系电话:028-62138375;邮编:610207)。请严格按照以下要求寄送:纸质版材料采用EMS或者顺丰邮寄,快递单备注:申请考核制),同时提交电子版材料(压缩文件形式,命名:硕士就读学校+姓名+报考专业),发送到邮箱scuqimiaoyi@163.com。(申请时间以我院收到纸质版材料时间为准,过期不再接受申请)。


特别提示:
①提交材料不符合要求者资格审查不合格;
②所有材料提交后不予退回;
③材料接收过时不再受理。
考生应认真了解并严格按照报考条件及相关政策要求选择填报志愿,按要求准确填写报名信息并提供真实材料。因不符合我单位博士研究生报考条件及相关政策要求,或因信息填写错误、填报虚假信息,或提供材料不符合要求、违反学术道德规范等造成后续不能参加考核或录取的,后果由考生本人承担。
所有考生均应对本人网上报名信息进行认真核对,报名信息经考生提交后一律不作修改,若确需修改的,应在网上报名截止前重新报名。
三、选拔程序
1.资格审查
我院将根据考生的网上报名情况和提交的入学申请材料进行严格的资格审查,审查考生是否符合报考条件、是否提交完善的入学申请材料、是否按时完成缴费手续。资格审查结果预计在2022年12月下旬公布,请考生密切关注我单位网站相关通知。
2.材料评议
我院将组织专家对考生的入学申请材料进行集体评议打分,材料评议成绩满分100分。材料评议结果预计在2023年1月中旬前在公布。我院将根据考生的材料评议成绩,结合招生计划数确定进入复试考核环节的人员名单。
3.复试
我院在复试环节对考生的外语能力、专业志趣、专业素养、学业水平、科研能力、创新潜质和综合素质等进行综合评价和全面考察。复试考核的形式与安排详见我院博士研究生复试通知。考生参与复试考核时间应不少于40分钟/人。复试成绩折算成百分制成绩低于60分者不得录取。
4.思想政治素质和品德考核
我院在复试的同时,对考生思想政治态度、思想表现、道德品质、遵纪守法等方面进行考核,重点考察考生的科学精神、学术道德、诚实守信等方面的情况。拟录取名单确定后,我院向考生所在单位函调人事档案和本人现实表现等材料,全面审查其政治思想情况。函调的考生现实表现材料,需由考生本人档案所在单位的人事、政工部门加盖印章。思想政治素质和品德考核不合格者不予录取。
5.体检
体检标准按《普通高等学校招生体检工作指导意见》(教学[2003]3号)执行,拟录取考生须于公示期内向我院提交由政府设立的二级甲等及以上医院或四川大学校医院出具的体检报告原件。
四、录取
1.考生录取总成绩=材料评议成绩×50%+复试成绩(百分制)×50%
2.录取按照“全面衡量,择优录取,保证质量,宁缺勿滥”的原则进行,依据考生录取总成绩按照录取口径由高到低依次录取。
3.网上公示拟录取名单,经体检、政审、调档等流程后,向拟录取新生发录取通知书。
五、招生咨询方式
电话:祁老师、曾老师—028-62138375
E-mail:scuqimiaoyi@163.com
六、受理举报渠道
新能源与低碳技术研究院监督办公室
联系方式:028-62138375—岑老师
邮箱:cenwanglai@scu.edu.cn
七、其他说明
考生的资格审查结果、材料评议成绩、复试成绩和拟录取结果请登录四川大学研究生招生信息网“博士招生”专栏(http://yz.scu.edu.cn/)或报考院系网站查询。
附件:(点击查看)
附件1.提交博士入学申请材料自查表.xlsx
附件2.在职考生单位同意报考证明.docx
附件3.代表作清单(模板).docx
原文标题:四川大学新能源与低碳技术研究院2023年普通招考博士研究生招生简章
文章来源:http://inelt.scu.edu.cn/news/tzgg/2196.html
正在阅读:
四川大学新能源与低碳技术研究院2023年普通招考博士研究生招生简章11-16
电脑word文档怎么发送到微信(教你转发微信文档至电子邮箱)06-07
成长的滋味议论文600字:失败的滋味议论文600字12-30
2018年浙江宁波会计继续教育报名入口07-27
本科申请新加坡留学的条件是什么?01-01
计算机专业下设的分支有哪些?_美国的计算机专业有哪些分支09-28
新加坡移民好处移民新加坡生活指南07-12
2018成人高考报名系统平台入口,2018甘肃张掖成人高考报名入口03-28
战胜自我作文600字08-13
  小学三年级下册语文第三单元知识点12-03
我爱我家作文二年级【三篇】10-22