
四川大学生物医学工程学科是教育部2002年评估和批准的一级学科全国重点学科,“十五”国家“211工程”重点建设学科验收获评“优秀”,并进入“985工程”重点建设学科。在历次全国学科评估中名列前茅,2016年第四轮学科评估为A-(并列第四),2021上海软科世界一流学科排名位列全球第十,是四川大学重点建设的双一流学科和“高峰学科”。在本学科历经半个世纪发展的基础上,四川大学整合全校优势资源,于2020年成立四川大学生物医学工程学院。
本学科拥有我国第一个国家生物材料工程技术研究中心,师资力量雄厚,由中国工程院院士、美国国家工程院外籍院士、国际生物材料学会联合会主席张兴栋院士领衔,汇集了国家高端专家、杰青、万人计划等一批国内外知名的专家和学术带头人以及优秀青年人才,形成了一支结构合理、学术水平高、创新能力强的教学及科研创新团队。其中教授(研究员)43人,副教授(副研究员)36人,具有和省部级学术头衔的高端人才30余人。本学科引进14位美国工程院、医学院院士和国际顶尖专家为名誉或客座教授;以双聘形式引进中国工程院院士3名和知名企业高层专家5名。
近年来主持承担国家“973”计划、国家“863”计划、国家重点研发计划、国家科技支撑计划、国家自然基金重大专项等科研项目100余项;获得国家自然科学二等奖1项、国家科技进步二等奖1项、何梁何利科学与技术进步奖1项、省部级自然科学/科技进步奖5项,为我国生物医学工程领域人才培养、科学研究和产业发展做出了重要贡献。
学院/中心2023年博士研究生全部实行“申请-考核”制招生。
一、招生计划
学院/中心2023年计划招收博士研究生总计42人,已招收直接攻博4人、硕博连读29人。实际招生人数待国家下达2023年招生计划后做适度调整。
二、报名
(一)报考条件
1.考生须思想品德良好,身体健康,具备《四川大学2023年博士研究生招生章程》规定的各项报考条件。
2.本学院/中心不招收同等学力考生;除国家专项计划和工程博士外,定向生招收比例不超过5%。
3.考生需提供报考导师的推荐信。
(二)网上报名和缴费
网上报名和缴费时间为2022年11月20日至12月10日。考生报名前务必仔细阅读《四川大学2023年博士研究生招生章程》和学院/中心博士研究生招生简章、招生专业目录,按要求完成网上报名和缴费。未在规定时间内进行报名和缴费者视为报名无效,不能进入下一环节。
(三)提交申请材料
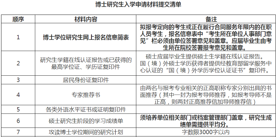
符合报考条件的人员须下载“提交博士研究生入学申请材料自查表”(附件1),按顺序整理材料,并在2022年12月15日17点前将申请材料和自查表寄送达学院/中心研究生招生工作办公室,并将“博士申请信息汇总表”(附件3)以“姓名-申请专业-博士申请信息汇总表”命名发送到邮箱:bmejkk@scu.edu.cn。
邮寄地址:四川省成都市武侯区望江路29号四川大学生物材料楼(生物医学工程学院)103办公室
收件人:杨老师
电话:028-85462402
邮编:610064


特别提示:
①提交材料不符合要求者资格审查不合格;
②所有材料提交后不予退回;
③材料接收过时不再受理。
考生应认真了解并严格按照报考条件及相关政策要求选择填报志愿,按要求准确填写报名信息并提供真实材料。因不符合我单位博士研究生报考条件及相关政策要求,或因信息填写错误、填报虚假信息,或提供材料不符合要求、违反学术道德规范等造成后续不能参加考核或录取的,后果由考生本人承担。
所有考生均应对本人网上报名信息进行认真核对,报名信息经考生提交后一律不作修改,若确需修改的,应在网上报名截止前重新报名。
三、选拔程序
1.资格审查
学院/中心将根据考生的网上报名情况和提交的入学申请材料进行严格的资格审查,审查考生是否符合报考条件、是否提交完善的入学申请材料、是否按时完成缴费手续。资格审查结果预计在2022年12月下旬公布,请考生密切关注我单位网站相关通知。
2.材料评议
学院/中心将组织专家对考生的入学申请材料进行集体评议打分,材料评议成绩满分100分。材料评议结果预计在2023年1月中旬前公布。学院/中心将根据考生的材料评议成绩,结合招生计划数确定进入复试考核环节的人员名单。
3.复试
学院/中心在复试环节对考生的外语能力、专业志趣、专业素养、学业水平、科研能力、创新潜质和综合素质等进行综合评价和全面考察。复试考核的形式与安排详见学院/中心博士研究生复试通知。考生参与复试考核时间不少于40分钟/人。复试成绩折算成百分制成绩低于60分者不予录取。
4.思想政治素质和品德考核
学院/中心在复试的同时,对考生思想政治态度、思想表现、道德品质、遵纪守法等方面进行考核,重点考察考生的科学精神、学术道德、诚实守信等方面的情况。拟录取名单确定后,学院/中心向考生所在单位函调人事档案和本人现实表现等材料,全面审查其政治思想情况。函调的考生现实表现材料,需由考生本人档案所在单位的人事、政工部门加盖印章。思想政治素质和品德考核不合格者不予录取。
5.体检
体检标准按《普通高等学校招生体检工作指导意见》(教学[2003]3号)执行,拟录取考生须于公示期内向学院/中心提交由政府设立的二级甲等及以上医院或四川大学校医院出具的体检报告原件。
四、录取
1.考生录取总成绩=材料评议成绩×50%+复试成绩(百分制)×50%
2.录取按照“全面衡量,择优录取,保证质量,宁缺勿滥”的原则进行,依据考生录取总成绩按照录取口径由高到低依次录取。
3.网上公示拟录取名单,经体检、政审、调档等流程后,向拟录取新生发录取通知书。
五、招生咨询方式
028-85462402、杨老师
028-85412848、吴老师
邮箱:bmejkk@scu.edu.cn
六、受理举报渠道
生物医学工程学院纪委办公室
028-85465377、田老师
邮箱:bmeoffice@scu.edu.cn
附件:(点击查看)
1.提交博士研究生入学申请材料自查表
2.在职考生单位同意报考证明
3.博士申请信息汇总表
原文标题:生医学院/生材中心2023年普通招考博士研究生招生简章
文章来源:http://bme.scu.edu.cn/info/1011/2571.htm
正在阅读:
四川大学生医学院/生材中心2023年普通招考博士研究生招生简章11-16
黑发不知勤学早,白首方悔读书迟,有关学习的名人名言大全05-10
16年小学生秋天的英语小谚语收集02-24
解析澳洲移民方法、条件和流程05-24
四川:资阳环境科技职业学院2021高考录取通知书查询入口08-03
过属于自己的生活初二作文600字02-08
精选有趣的六岁幼儿励志故事11-13
2023上半年湖南中小学教师资格考试笔试报名时间、条件及入口【1月13日8时-15日17时】01-13
2017年党员学习计划表开头10-28
《勇敢的船长》读后感400字08-07
2020下半年四川英语六级补报名通知10-26