
四川大学化学工程学院创建于1952年,时名“四川化学工业学院”,由中国化工高等教育先驱张洪沅先生、张铨先生和徐僖先生等一批知名专家教授整合当时的四川大学、重庆大学、华西大学等十所高校的化工系科所组建而成,是新中国成立后最早建立的两所化工高等院校之一,是国家布局在西部的化工高等教育和人才培养基地。学院师资力量和办学实力雄厚,依托国家重点建设的一流学科“化学与绿色化工”,拥有国家重点学科“化学工程”和“化学工程与技术”、“动力工程及工程热物理”两个一级学科博士学位授权点、“化学工程与技术”博士后科研流动站以及十个国家及省部级一流学科平台。学院办学历史悠久,学术沉淀深厚,先后获国家科技进步一等奖、国家科技进步二等奖、国家技术发明奖二等奖、教育部科技进步特等奖等重大奖项多项。经过半个多世纪的发展,学院已经发展成为国内办学实力的一流化工学院之一,为我国化工领域的人才培养、科技进步和产业发展做出了重大贡献。
学院办学底蕴深厚、办学层次分明、体系健全。2022年在“化学工程与技术”、“动力工程及工程热物理”两个一级学科博士学位授权点招生,涵盖以下12个二级学科的科学学位博士学位授权点:化学工程、化学工艺、动力机械及工程、工程热物理、化工过程机械、应用化学、工业催化、制药工程、生物化工、化工安全工程与技术、化学冶金和材料技术、燃烧动力学;在以下5个工程博士领域招收专业学位博士生:化学工程、安全工程、动力工程、生物技术与工程、制药工程。
我院2023年博士研究生全部实行“申请-考核”制招生。
一、招生计划
我院2023年计划招收博士研究生总计65人,已招收直接攻博14人、硕博连读37人。实际招生人数待国家下达2023年招生计划后做适度调整。
二、报名
(一)报考条件
1.考生须思想品德良好,身体健康,具备《四川大学2023年博士研究生招生章程》规定的各项报考条件。
2.本学院不招收同等学力考生,除国家专项和工程博士外,不招收定向生。
3.学术条件:至少获得一项基础研究成果,可以包括:发表的科研论文(正式发表的非综述性论文;考生为第一作者;若考生为第二作者,其导师须为第一作者且通讯作者,期刊类别为EI及以上,以DOI号为准;若为共同一作,按比例折算;共同一作>3,不计),已经获授权发明专利(以获得专利号为准,本人排名前三,且排在前面的仅为导师或课题组老师;在职期间申请的专利,本人排名前二)。
(二)网上报名和缴费
网上报名和缴费时间为2022年11月20日至12月10日。考生报名前务必仔细阅读《四川大学2023年博士研究生招生章程》、《四川大学化学工程学院2023年普通招考博士研究生招生简章》和招生专业目录,按要求完成网上报名和缴费。未在规定时间内进行报名和缴费者视为报名无效,不能进入下一环节。
(三)提交申请材料
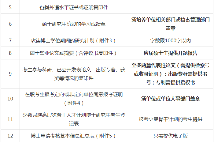
符合报考条件的人员须下载并提交“博士入学申请材料自查表”(附件1),必须按自查表顺序整理材料,并在2022年12月15日17点前将申请材料和自查表寄送达本学院研究生招生工作办公室,建议采用顺丰或EMS快递寄送,快递封面正面注明“川大化工2023年博士入学申请材料-申请人姓名”(联系地址:四川大学望江校区化学工程学院101办公室;联系人:曹老师;联系电话:028-85401308;邮编:610065)。


特别提示:
①提交材料不符合要求者资格审查不合格;
②所有材料提交后不予退回;
③材料接收过时不再受理。
④将所有材料扫描为PDF格式文件,文件命名格式:清单中序号+材料内容,整合为一个文件夹压缩后发送至smiletomyself11@163.com,邮件级命名格式:姓名-研究生在读(毕业)学校-2023年博士申请材料。
考生应认真了解并严格按照报考条件及相关政策要求选择填报志愿,按要求准确填写报名信息并提供真实材料。因不符合我单位博士研究生报考条件及相关政策要求,或因信息填写错误、填报虚假信息,或提供材料不符合要求、违反学术道德规范等造成后续不能参加考核或录取的,后果由考生本人承担。
所有考生均应对本人网上报名信息进行认真核对,报名信息经考生提交后一律不作修改,若确需修改的,应在网上报名截止前重新报名。
三、选拔程序
1.资格审查
我院将根据考生的网上报名情况和提交的入学申请材料进行严格的资格审查,审查考生是否符合报考条件、是否提交完善的入学申请材料、是否按时完成缴费手续。资格审查结果预计在2022年12月下旬公布,请考生密切关注我单位网站相关通知。
2.材料评议
我院将组织专家对考生的入学申请材料进行集体评议打分,材料评议成绩满分100分。材料评议结果预计在2023年1月中旬前在公布。我院将根据考生的材料评议成绩,结合招生计划数确定进入复试考核环节的人员名单。
3.复试
我院在复试环节对考生的外语能力、专业志趣、专业素养、学业水平、科研能力、创新潜质和综合素质等进行综合评价和全面考察。复试考核的形式与安排详见我院博士研究生复试通知。复试成绩折算成百分制成绩低于60分者不得录取。
4.思想政治素质和品德考核
我院在复试的同时,对考生思想政治态度、思想表现、道德品质、遵纪守法等方面进行考核,重点考察考生的科学精神、学术道德、诚实守信等方面的情况。拟录取名单确定后,我院向考生所在单位函调人事档案和本人现实表现等材料,全面审查其政治思想情况。函调的考生现实表现材料,需由考生本人档案所在单位的人事、政工部门加盖印章。思想政治素质和品德考核不合格者不予录取。
5.体检
体检标准按《普通高等学校招生体检工作指导意见》(教学[2003]3号)执行,拟录取考生须于公示期内向我院提交由政府设立的二级甲等及以上医院或四川大学校医院出具的体检报告原件。
四、录取
1.考生录取总成绩=材料评议成绩×50%+复试成绩(百分制)×50%
2.录取按照“全面衡量,择优录取,保证质量,宁缺勿滥”的原则进行,依据考生录取总成绩按照录取口径由高到低依次录取。
3.网上公示拟录取名单,经体检、政审、调档等流程后,向拟录取新生发录取通知书。
五、招生咨询方式
电话:曹老师,028-85401308;E-mail:smiletomyself11@163.com或ligenscu@163.com。
六、受理举报渠道
学院纪委办公室
联系电话:028-85405222
邮箱:hgxy01@scu.edu.cn
地址:四川大学化学工程学院102办公室
七、其他说明
考生的资格审查结果、材料评议成绩、复试成绩和拟录取结果请登录四川大学研究生招生信息网“博士招生”专栏(http://yz.scu.edu.cn/)或报考院系网站查询。
附件:(点击查看)
1.博士研究生入学申请材料自查表;
2.专家推荐书;
3.博士研究计划;
4.在职考生单位同意报考证明;
5.博士申请考核基本信息汇总表。
原文标题:四川大学化学工程学院2023年普通招考博士研究生招生简章
文章来源:https://ce.scu.edu.cn/info/1142/12695.htm
正在阅读:
四川大学化学工程学院2023年普通招考博士研究生招生简章11-17
高二议论文:活出本色_550字11-06
2019年3月江苏苏州科技大学计算机等级考试报名时间09-06
2019云南省迪庆州事业单位招聘报名4月10日至16日10-28
好看的完本网游小说推荐2020|好看的完本网游小说【完本】03-06
2020广西柳州市交通学校合同制教师招聘公告【9人】10-21
第一次出国游作文400字10-21
小学生关于感恩老师的作文400字【三篇】03-17
礼物作文600字11-06
2023入党申请书范文04-11