
四川大学是国家布局在中国西部重点建设的高水平研究型大学,是国家“双一流建设”A类高校。四川大学法学院是西部综合型大学中实力最为雄厚的法学院,法学学科是四川大学“双一流”建设重点学科。学院现有教职工93名,其中,专任教师及科研人员73名,教授、副教授55名,博士生导师22名,硕士生导师47名。学院拥有2个“985”工程建设平台和1个四川省哲学社会科学重点基地;设法学理论、法律史学、宪法与行政法学、刑法学、民商法学、诉讼法学、经济法学、国际法学、人权法学、司法制度、知识产权法学12个学科点。具有法学硕士一级学科授权点和法律硕士专业学位授权点,法学博士一级学科授权点,以及法学博士后科研流动站。
我院2023年博士研究生全部实行“申请-考核”制招生。
一、招生计划
我院2023年计划招收博士研究生总计19人,已招收直接攻博1人、硕博连读6人。实际招生人数待国家下达2023年招生计划后做适度调整。
我院不招收除国家专项计划以外的定向生,全日制原则上要求在规定的培养年限内必须全脱产在校学习。
二、报名
(一)报考条件
1.思想品德良好,身体健康,具备《四川大学2022年博士研究生招生章程》规定的各项报考条件。
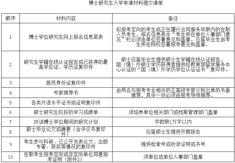
2.由两名与报考专业相关的正高级专家分别出具的书面推荐,其中一份必须由报考导师推荐。
3.不招收同等学力考生。
(二)网上报名和缴费
网上报名和缴费时间为2022年11月20日至12月10日。考生报名前务必仔细阅读《四川大学2023年博士研究生招生章程》和报考院系所博士研究生招生简章、招生专业目录,按要求完成网上报名和缴费。未在规定时间内进行报名和缴费者视为报名无效,不能进入下一环节。
(三)提交申请材料
符合报考条件的人员须下载“提交博士研究生入学申请材料自查表”(附件1),按顺序整理材料,并在2022年12月15日17点前将申请材料和自查表寄送达我院研究生招生工作办公室(联系地址:四川大学江安校区法学院2010办公室;联系人:陈老师;联系电话:028-85990959;邮编:610207)。同时将申请材料pdf版本发送至faxueyuanvip2010@163.com邮箱,邮件名称:2023年博士申请材料+姓名+报考导师。

特别提示:
①提交材料不符合要求者资格审查不合格;
②所有材料提交后不予退回;
③材料接收过时不再受理。
考生应认真了解并严格按照报考条件及相关政策要求选择填报志愿,按要求准确填写报名信息并提供真实材料。因不符合我单位博士研究生报考条件及相关政策要求,或因信息填写错误、填报虚假信息,或提供材料不符合要求、违反学术道德规范等造成后续不能参加考核或录取的,后果由考生本人承担。
所有考生均应对本人网上报名信息进行认真核对,报名信息经考生提交后一律不作修改,若确需修改的,应在网上报名截止前重新报名。
三、选拔程序
1.资格审查
我院将根据考生的网上报名情况和提交的入学申请材料进行严格的资格审查,审查考生是否符合报考条件、是否提交完善的入学申请材料、是否按时完成缴费手续。资格审查结果预计在2022年12月下旬公布,请考生密切关注我单位网站相关通知。
2.材料评议
我院将组织专家对考生的入学申请材料进行集体评议打分,材料评议成绩满分100分。材料评议结果预计在2023年1月中旬前在公布。我院将根据考生的材料评议成绩,结合招生计划数确定进入复试考核环节的人员名单。
3.复试
我院在复试环节对考生的外语能力、专业志趣、专业素养、学业水平、科研能力、创新潜质和综合素质等进行综合评价和全面考察。复试考核的形式与安排详见我院博士研究生复试通知。考生参与复试考核时间应不少于40分钟/人。复试成绩折算成百分制成绩低于60分者不得录取。
4.思想政治素质和品德考核
我院在复试的同时,对考生思想政治态度、思想表现、道德品质、遵纪守法等方面进行考核,重点考察考生的科学精神、学术道德、诚实守信等方面的情况。拟录取名单确定后,我院向考生所在单位函调人事档案和本人现实表现等材料,全面审查其政治思想情况。函调的考生现实表现材料,需由考生本人档案所在单位的人事、政工部门加盖印章。思想政治素质和品德考核不合格者不予录取。
5.体检
体检标准按《普通高等学校招生体检工作指导意见》(教学[2003]3号)执行,拟录取考生须于公示期内向我院提交由政府设立的二级甲等及以上医院或四川大学校医院出具的体检报告原件。
四、录取
1.考生录取总成绩=材料评议成绩×50%+复试成绩(百分制)×50%。
2.录取按照“全面衡量,择优录取,保证质量,宁缺勿滥”的原则进行,依据考生录取总成绩按照录取口径由高到低依次录取。
3.网上公示拟录取名单,经体检、政审、调档等流程后,向拟录取新生发录取通知书。
五、招生咨询方式
电话:028-85990959
E-mail:faxueyuanvip2010@163.com
六、受理举报渠道
法学院纪委办公室:
联系方式:028-85990911
邮箱:faxueyuandb@163.com
七、其他说明
考生的资格审查结果、材料评议成绩、复试成绩和拟录取结果请登录四川大学研究生招生信息网“博士招生”专栏(http://yz.scu.edu.cn/)或报考院系网站查询。
附件:(点击查看)
1.提交博士研究生入学申请材料自查表
2.在职考生单位同意报考证明
3.科研成果信息汇总表
原文标题:四川大学法学院2023年普通招考博士研究生招生简章
文章来源:https://law.scu.edu.cn/info/1012/13094.htm
正在阅读:
四川大学法学院2023年普通招考博士研究生招生简章11-16
软件测试年终工作总结开头10-12
畅想未来有感作文600字10-08
那时很温暖作文800字12-28
黑龙江2019年初级会计职称报名开始报名费用是多少?08-14
2022年3月吉林辽源普通高中学业水平考试时间:3月11日-3月13日10-02
舌尖上的中国作文500字07-02
2023年全国新课标I卷高考数学真题及答案(Word版)06-09
大三班主任年度个人工作总结05-03