





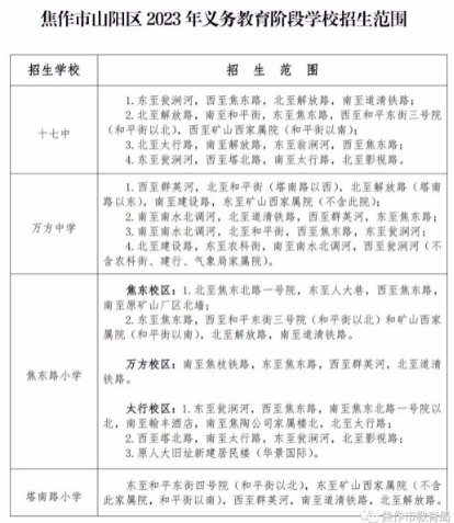
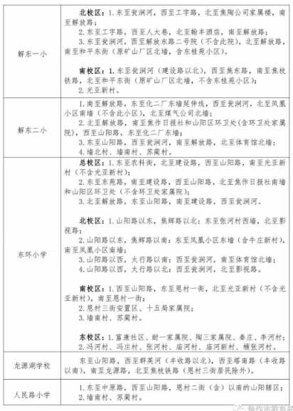
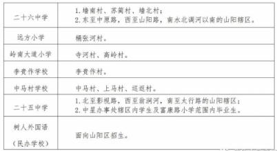
3、山阳区学校



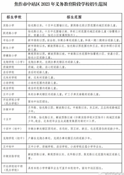
4、中站区学校
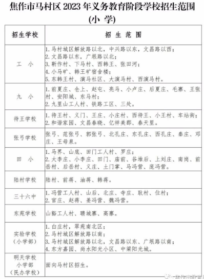
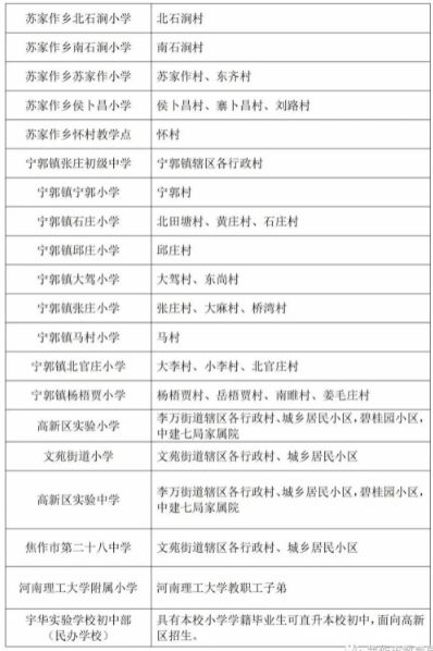
5、马村区学校


6、高新区学校


正在阅读:
敲重点啦!2023年河南焦作市直和五城区中小学招生划片范围已公布07-15
2022年广西玉林市教育局致家长的一封信01-25
2017年山西暖通工程师成绩公布时间:预计12月底03-17
运动会开幕式主持词结束语模板09-28
感恩父母日记700字:感恩父母日记06-06
2020浙江温州医科大学附属第二医院、育英儿童医院招聘启事12-08
护士述职报告2020-护士述职报告5篇09-27