【#少儿升学# 导语】2023年江西南昌市红谷滩区小学招生学区划分范围公布,下面©文档大全网为您详细介绍一下本次小学招生学区划分的具体内容,希望各位家长及时查看。©文档大全网少儿升学频道还将为您更新相关内容,敬请关注。
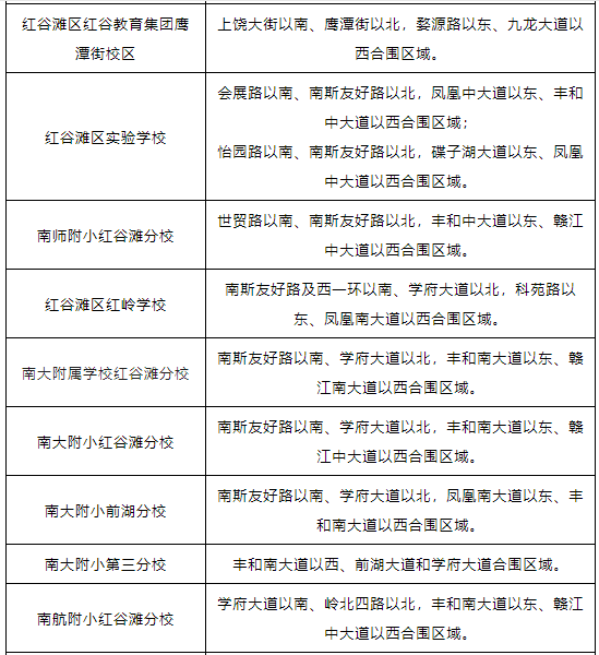
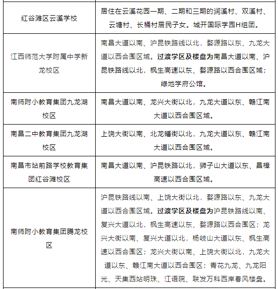
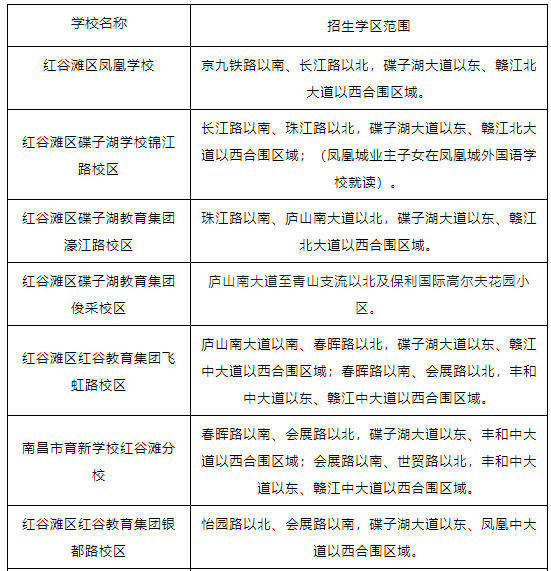
根据《南昌市教育局关于做好2023年义务教育免试就近入学工作的实施意见》要求,结合全区实际,现将2023年小学学校招生学区范围划分情况公布如下:



说明:过渡楼盘及区域就读学校安排,如遇学校网点调整,将重新按照教育行政部门正式公布的学区范围就读。
请广大市民以教育行政部门正式公布的学校名称和学区划分为准,不得轻信房地产开发企业及中介使用“学区房”等不实宣传。
咨询电话:0791-83950360
正在阅读:
敲重点啦!2023年江西南昌市红谷滩区小学招生学区划分范围公布07-29
最新小学二年级英语上册期中试卷04-08
小学生我的愿望作文100字【三篇】03-02
杭州电子科技大学外国语学院2018年面向海内外招聘优秀人才加盟06-21
2021年重庆延考法考主观题考试准考证打印时间及入口【12国家司法考试5日-18日】10-02
2022绍兴银行浙江台州分行招聘信息【2月23日12时截止报名】03-20
小学生三年级一件有意义的事300字作文01-22
[迎新年慰问敬老院演出主持词]慰问敬老院演出主持词范例10-11
初一年级上苏教版6单元作文:我是一粒种子07-10