
为保障适龄儿童少年接受义务教育的权利,根据教育部办公厅《关于进一步做好普通中小学招生入学工作的通知》和省教育厅《关于做好2023年中小学招生工作的提示》精神,现就做好荆门中心城区2023年秋季学期义务教育阶段学校招生入学工作通知如下:
一、招生原则
1.坚持统一领导、分级管理原则。荆门中心城区义务教育阶段学校新生入学工作在市教育局统一领导下进行,市、区两级教育行政部门分别负责组织和管理所辖中小学的招生入学工作,义务教育阶段各公办学校具体负责组织本服务范围内适龄儿童、少年的入学工作。
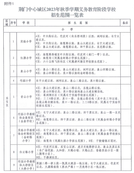
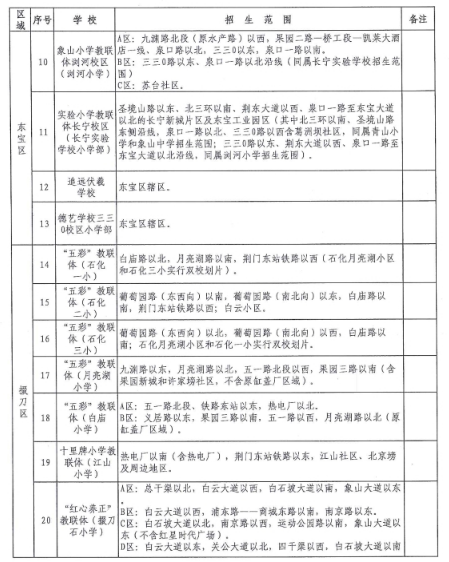
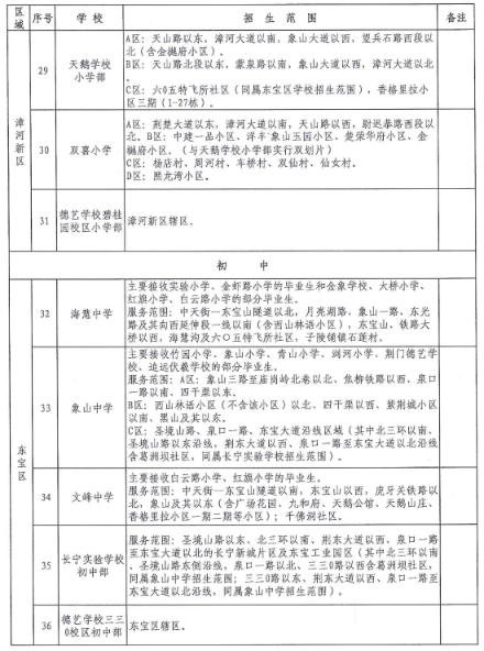
2.坚持划片招生、就近入学原则。公办小学实行划片招生、就近通知入学,公办初中严格按照就近、对口、免试原则招收服务范围内的学生。根据划片范围,荆门中心城区各公办小学、初中必须无条件地接收本服务范围内适龄儿童、少年按时入学,不得相互推诿,不得无故拒收,要确保每一名学生都能就近接受义务教育。各民办小学和初中学校要严格执行中央、省、市有关规定,规范招生行为,不得突破计划招生,不得以考试或变相考试的方式择优选拔学生。公办和民办义务教育阶段学校招生,若报名数大于招生计划数,则实行电脑随机录取。
3.坚持严格要求、公开招生原则。荆门中心城区各义务教育阶段学校必须严格遵照本通知要求进行招生,招生过程中不得自行制定招生办法或附加招生条件。各学校必须通过校务公开栏等多种方式向社会公布本校招生范围、入学条件以及入学程序,广泛接受社会监督,积极推进阳光招生和网络平台招生工作。
二、招生对象
1.小学一年级
按照《义务教育法》关于“凡年满六周岁的儿童,其父母或者法定监护人应当送其入学接受义务教育”的规定,2017年8月31日(含8月31日)前出生的儿童必须入学;对未满6周岁要求入学的儿童,其所在片区的小学根据本校的学位情况统筹安排(学校必须优先接收服务范围内的足龄儿童入学,在有富余学位的情况下可以接收未满6周岁的儿童入学)。
2.初中七年级
在荆门中心城区学校就读的、或在外地就读但具有荆门中心城区户籍的、或父母调入荆门中心城区工作的、或父母进城务工的小学六年级应届毕业生。
三、招生条件
适龄儿童少年的父母或法定监护人(父母或法定监护人与学生的关系凭户口簿、出生医学证明或民政部门出具的养育协议书)在学校服务范围内有合法稳定住所(含租赁),且居住达两年以上(学校调查属实),同时取得荆门城区居民户口簿或居住证,可凭房产证(合法购房合同)或两年以上房屋租赁合同及房租交费收据、居民户口或居住证向对口公办小学或初中提出入学申请。若对口公办学校有富余学位,学校可根据实际情况放宽居住年限;若对口公办学校学位不足,对符合入学条件的学生采取电脑随机录取方式确定招生对象,富余生源由所在地教育行政部门协调到就近的其它学校入学。
四、招生日程
1.初中
7月10-12日:小学毕业生按对口小学和片区网上登记申报
7月13-17日:学校公布审核结果和录取新生名单,各区教育局对不符合网上申报入学条件的儿童发放协商入学通知书
8月30-31日:新生报名
9月1日:正式开学上课
2.小学
8月16-18日:适龄儿童家长网上登记申报,学校对网上提交资料进行审核
8月19-23日:学校公布审核结果和录取新生名单,各区教育局对不符合网上申报入学条件的儿童发放协商入学通知书
8月30-31日:新生报名
9月1日:正式开学上课
民办学校与公办学校同步招生。
五、工作要求
1.强化组织领导。各区教育局要切实加强对义务教育阶段招生入学工作的领导,认真做好招生入学的组织协调工作。各小学、初中要成立招生入学工作专班,组织动员服务范围内适龄儿童、少年按时入学。
2.严格招生纪律。严禁各学校提前组织招生;严禁各学校以各类考试、竞赛、培训成绩或证书证明等作为招生依据,不得以面试(面谈)、评测等名义选拔学生;严禁各学校设立任何名义的重点班、快慢班,或以实验班、特长班等名义选拔学生进行二次分班;严禁公办学校与民办学校混合招生、混合编班;严禁各学校以高额物质奖励、虚假宣传等不正当手段招揽和抢夺生源;严禁各初中学校进行中考成绩排名、进行中考状元和升学率宣传。各区教育行政部门不得对辖区初中学校中考情况进行排名,不得向辖区初中学校提供非本校的中考成绩数据。
3.大力推行网络平台招生。今年中心城区义务教育阶段招生入学继续统一实行网络平台招生,各地各学校要加强招生平台宣传,不断优化网上登记服务流程,安排专人指导学生和家长网上操作,同时要适时跟踪管理,及时答疑解惑,确保登记申报、资料上传、资格审核等环节顺畅进行。
网络招生平台登录方式:A.荆门市中心城区义务教育学校招生系统登录网址:www.jmedu.net;B.荆门市外语学校、龙泉北校富余学位面向掇刀区定向招生登录网址:wxbx.jmedu.net。
4.全力消除义务教育大班额。各地各学校要严格执行招生计划,认真落实相关规定,小学、初中起始年级严禁出现56人及以上的大班额;要通过改扩建校舍扩大招生规模、大力推进教连体建设、统筹分流辖区生源等措施,有效化解非起始年级大班额,将大班额比例控制在1%以内;要有效解决择校问题,特别是要认真做好公办初中择校生认定工作(凡不属于公办初中学校招生片区范围内的新生即为择校生),凡择校入学的学生,学校应以书面形式告知家长和学生,初中毕业时不得享受省级示范高中“分配生”资格,并签订《择校入学自愿放弃省级示范高中指标到校“分配生”资格书》,同时向当地教育行政部门备案。
5.落实教育优待政策。对烈士子女、符合条件的现役军人子女、公安英模和因公牺牲伤残警察子女等各类优抚对象,要按上级有关要求统筹落实教育优待政策;对于符合条件的高层次人才子女,按就近就便原则,优先协调办理入学手续。
6.切实保障随迁子女平等享有受教育权利。各地各校要认真贯彻落实《荆门市中心城区随迁子女入学管理实施细则(试行)》,切实保障农业转移人口及其他常住人口随迁子女平等享有受教育权利。切实简化进城务工人员子女入学手续,只要班级有学额且符合入学条件,允许随时插班;只要有正当理由,允许随时转学。
7.认真做好学籍注册工作。义务教育阶段学校招生入学工作统一在全国中小学生学籍管理信息系统中进行,各地各学校要认真做好小学一年级和小升初新生信息采集和学籍注册工作,确保招生入学工作顺利进行。









原文标题:关于做好荆门中心城区2023年秋季学期义务教育阶段学校招生入学工作的通知
文章来源:http://jyj.jingmen.gov.cn/art/2023/6/15/art_3035_993234.html