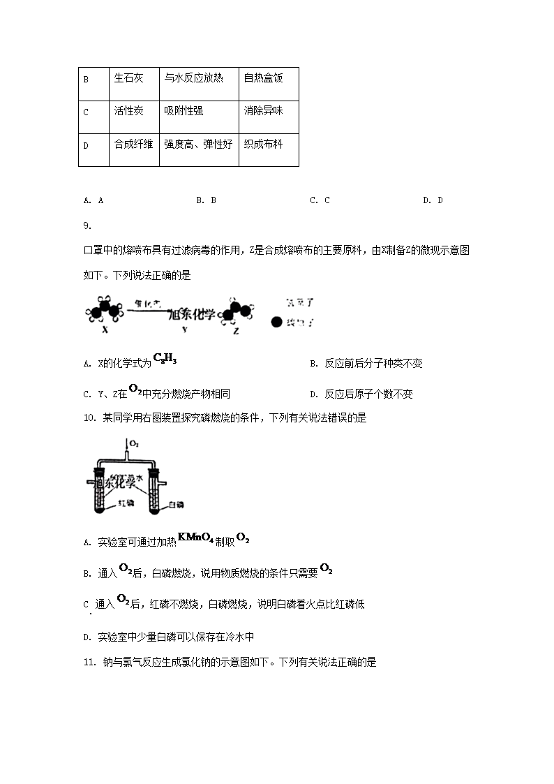
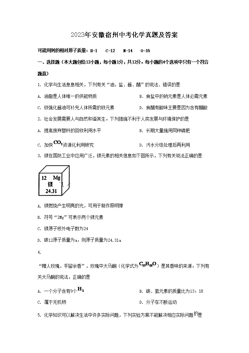
>
【文档预览】 文档大全网整理发布2023年安徽宿州中考化学真题及答案(Word版),前五页预览如下:
本文来源:https://www.wddqw.com/k55v.html
相关文章:
正在阅读:
2023年安徽宿州中考化学真题及答案(Word版)06-17
关于暑期实践活动的总结范文12-22
2022年湖北公卫助理医师考试准考证打印入口【医学综合考试已开通】08-20
2022年上海选调生报名时间及报名入口【已开通】09-09
《基督山伯爵》读后感范文04-01
2018年浙江温州医科大学附属第二医院台州院区招聘编外人员公告08-01
(江苏)南京农业大学2017年6月英语六级报名条件11-04
[祝福宝贝中秋节快乐贺词]快乐平安夜的祝福贺词09-07
厨房是个音乐厅写一段话100字06-17
小学一年级描写老师外貌的句子摘抄02-23
内蒙古通辽市事业单位2016年留学生招聘人员准考证打印入口02-13