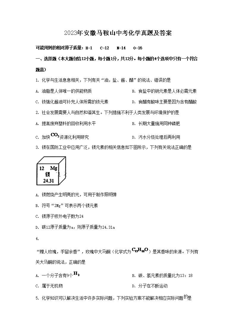
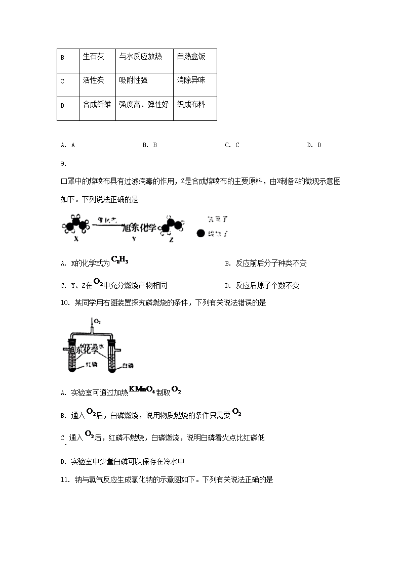
>
【文档预览】 文档大全网整理发布2023年安徽马鞍山中考化学真题及答案(Word版),前五页预览如下:
本文来源:https://www.wddqw.com/y55v.html
相关文章:
正在阅读:
2023年安徽马鞍山中考化学真题及答案(Word版)06-17
湖北随州2018年中考成绩查询入口06-22
2016年10月16日托福考试机经预测(精装版)04-14
妇产科医生晋升主任医师述职报告模板-妇产科医生述职报告模板四篇02-17
开在心底的一朵花作文600字06-15
2018年天津武清区人民医院编外招聘工作实施方案与计划07-07
2020年宁夏高考考生号查询系统入口点击进入01-27
2023年重庆长寿中考成绩查询时间、方式及入口[6月25日14时起查分]06-26
浙江2017年经济师考试准考证打印网站:中国人事考试网08-03
2024年上海金山高考网上缴费时间及入口10-11
2018年国家公务员考试职位表下载(已发布):2018年国家公务员考试职位表:重庆海关03-02