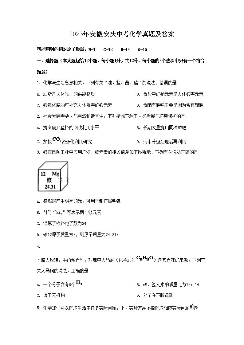
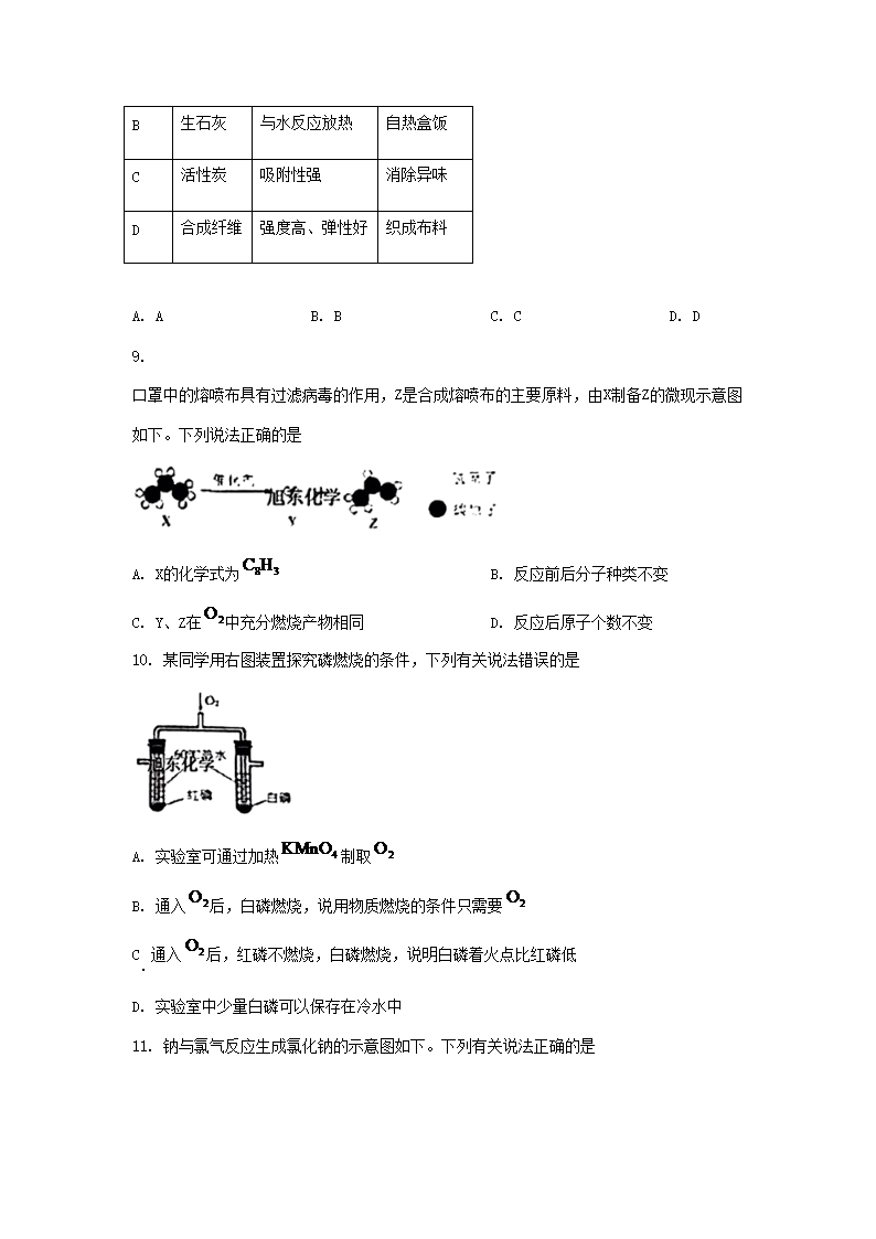
>
【文档预览】 文档大全网整理发布2023年安徽安庆中考化学真题及答案(Word版),前五页预览如下:
本文来源:https://www.wddqw.com/255v.html
相关文章:
正在阅读:
2023年安徽安庆中考化学真题及答案(Word版)06-17
初中关于端午节作文400字:端午节的特色06-06
播放小二年级小学生优秀作文-二年级小学生植树节优秀作文06-26
2023河北衡水学院选聘25人公告(2月28日17:00截止报名)02-24
雨的四季作文600字06-23
2020山东烟台工程职业技术学院招聘高层次人才公告【28人】12-07
对手是我的老师作文600字10-10
2017内蒙古民族大学附属医院护理招聘169人公告12-07
对十四五规划的感想范文【三篇】09-16
2021年陕西初级会计职称报名时间:2020年12月1日10-29
2018年上海中考历史答案_2018年上海中考历史答案05-27