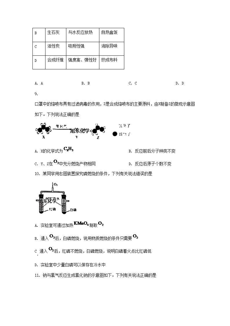
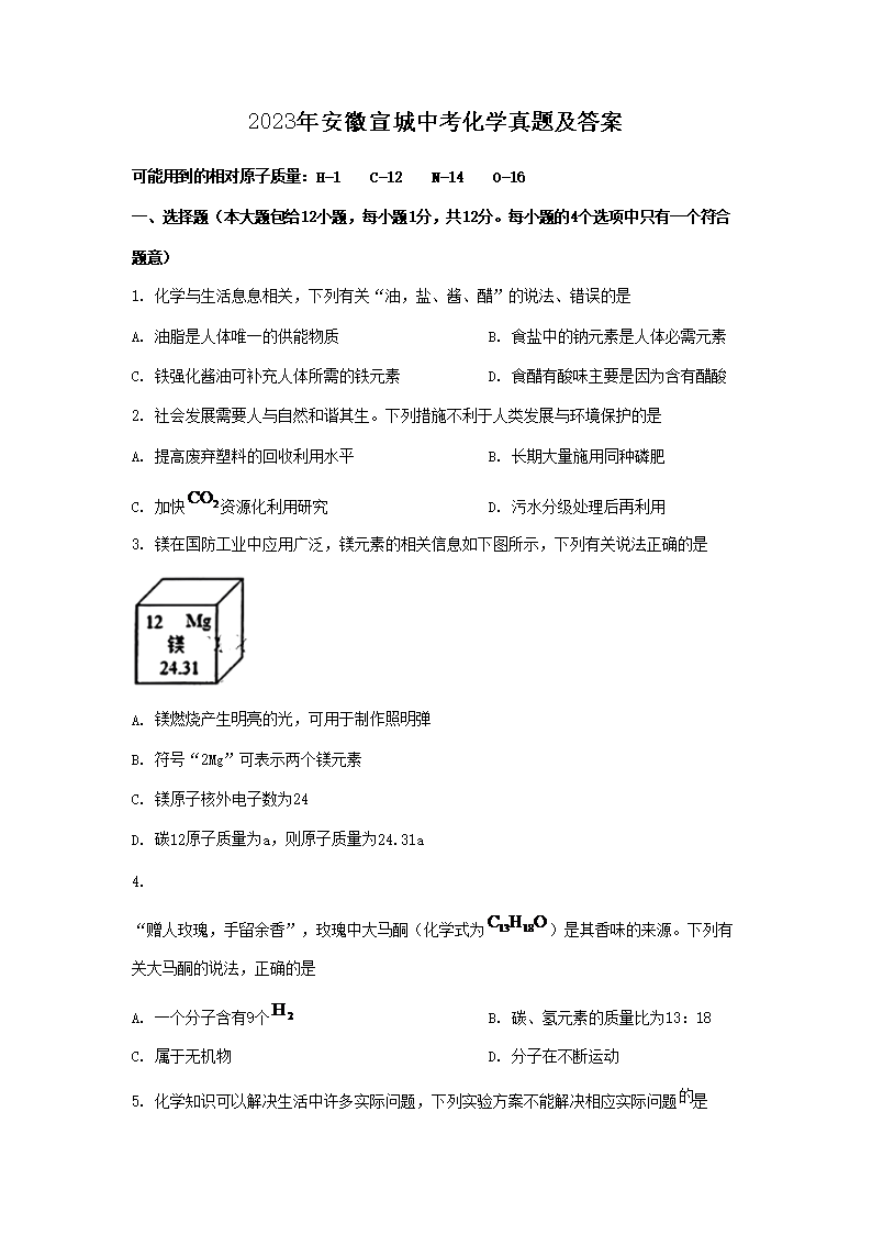
>
【文档预览】 文档大全网整理发布2023年安徽宣城中考化学真题及答案(Word版),前五页预览如下:
本文来源:https://www.wddqw.com/E55v.html
相关文章:
正在阅读:
2023年安徽宣城中考化学真题及答案(Word版)06-17
有趣的三岁幼儿益智故事【3篇】10-06
2023年湖南邵阳市大祥区小学秋季新生招生公告[8月7日-11日网上报名]08-01
天津大学2018年考研调剂信息已公布04-24
最新初中三年的QQ霸气分组大全08-26
小学四年级下册英语阅读理解100篇:小学四年级下册英语阅读理解(三篇)11-30
初秋的雨作文600字05-11
2021宁夏中西医结合医院(宁夏第三人民医院)招聘公告【26人】06-29
2016年9月天津计算机二级成绩查询入口【已开通】05-29
六年级优秀作文:关于夏天的作文08-13
2020年10月西藏自考成绩查询入口点击进入10-25