正在阅读:
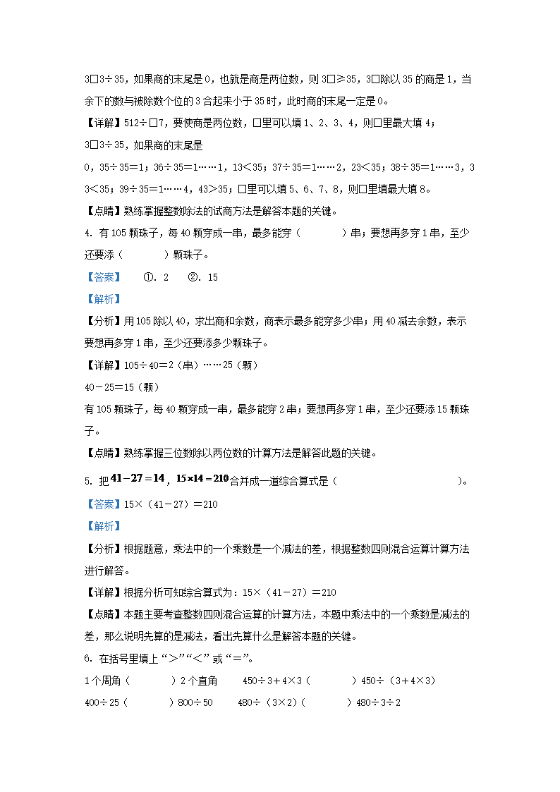
2021-2022学年江苏省盐城市东台市四年级上学期期末数学真题及答案(Word版)07-29
店铺开张典礼温馨祝福寄语07-27
我是一只蚂蚁作文400字05-25
小学生少先队入队仪式主持词_小学生入队仪式主持词范例12-20
(四川)西南交通大学2019上半年英语六级报名入口【已开通】10-07
高中地理答题总的原则04-04
2023年贵州法律职业资格考试准考证打印时间及入口[客观题9月6日起主观题10月10日起]06-21
2020年江西九江小升初成绩查询系统平台:http://jje.jiujiang.gov.cn/11-14
2017新员工转正工作总结11-16
七年级配套练习册上册数学答案人教版06-22