>
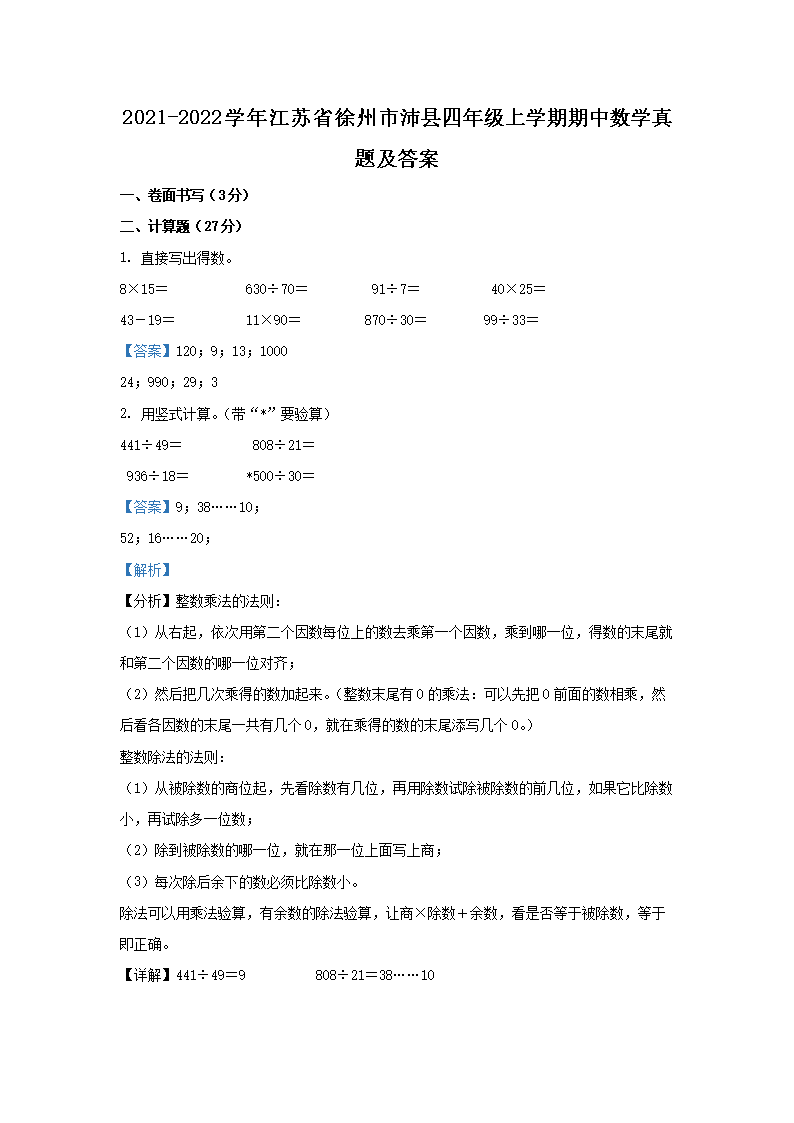
【文档预览】 文档大全网整理发布2021-2022学年江苏省徐州市沛县四年级上学期期中数学真题及答案(Word版),前五页预览如下:
本文来源:https://www.wddqw.com/erhv.html
相关文章:
正在阅读:
2021-2022学年江苏省徐州市沛县四年级上学期期中数学真题及答案(Word版)07-29
[父亲给孩子的生日祝福语]父亲生日寿宴孩子祝福语02-07
教师节周记1000字大全高中07-24
2017年5月江苏心理咨询师三级成绩查询公布时间01-16
德国留学需要必备物品清单表|去德国留学必备物品清单汇总11-21
2017年11月西藏三级公共营养师成绩查询入口03-14
2023下半年吉林英语四级报名时间、条件、流程及入口[9月18日10时-9月26日17时]09-21
记忆中的味道作文400字09-26
小学生我的快乐暑假作文200字【五篇】03-23
2019贵州专八报名时间及英语专业八级报名条件08-11
2017中考英语写作与翻译专项训练题(12)11-04