>
【文档预览】 文档大全网整理发布2021-2022学年江苏省南通市海安市四年级下学期期末数学真题及答案(Word版),前五页预览如下:
本文来源:https://www.wddqw.com/qkxv.html
相关文章:
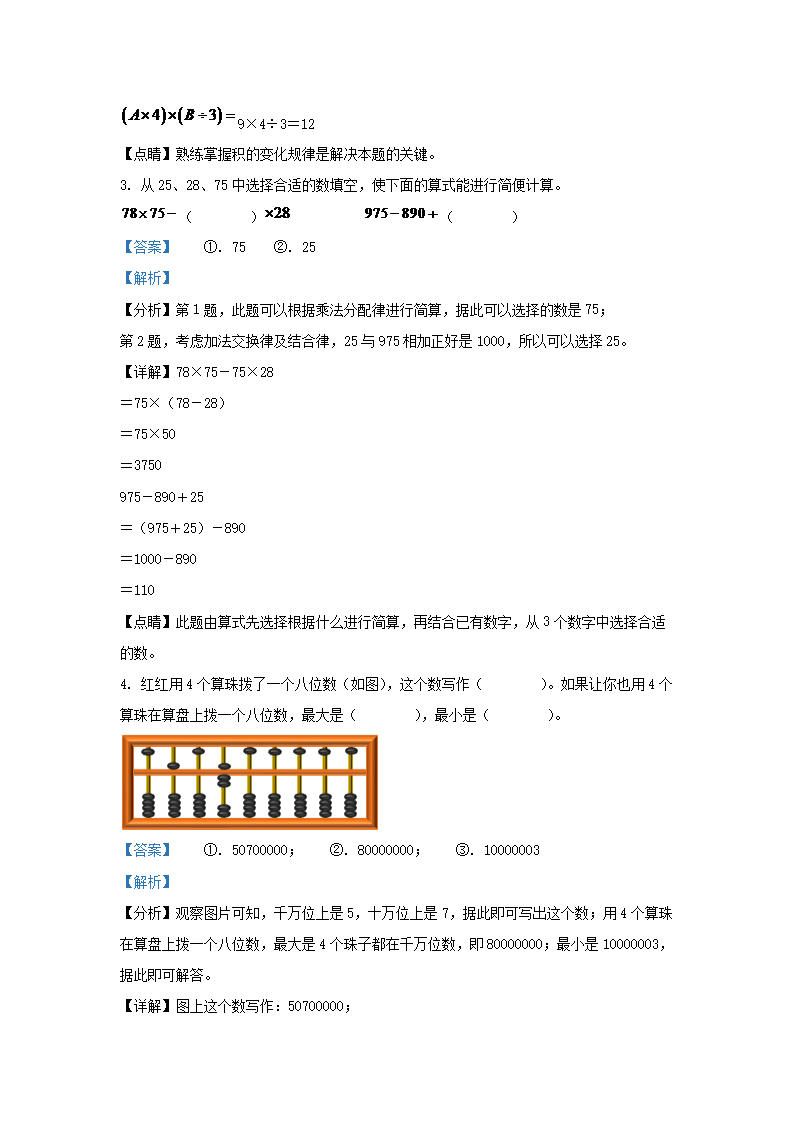
正在阅读:
2021-2022学年江苏省南通市海安市四年级下学期期末数学真题及答案(Word版)07-15
高中社会实践报告范文2000字06-05
2022年山西基金从业资格考试报名入口已开通03-19
(四川)攀枝花学院2019上半年英语四级报名入口【已开通】10-07
2018年山东勘察设计工程师考试报名入口【9月10日开通】07-12
个人述职述廉报告模板(非常实用):区长个人述职述廉报告模板09-23
2017年中级会计师考试试题《中级会计实务》第十四章考点预习206-24
我和蝴蝶一起旅行作文300字(5篇)05-08
关于独立的高中英语作文09-15
关于学习的名言:夫学须志也08-02
关于三八妇女节的日记400字:38妇女节的礼物10-16