>
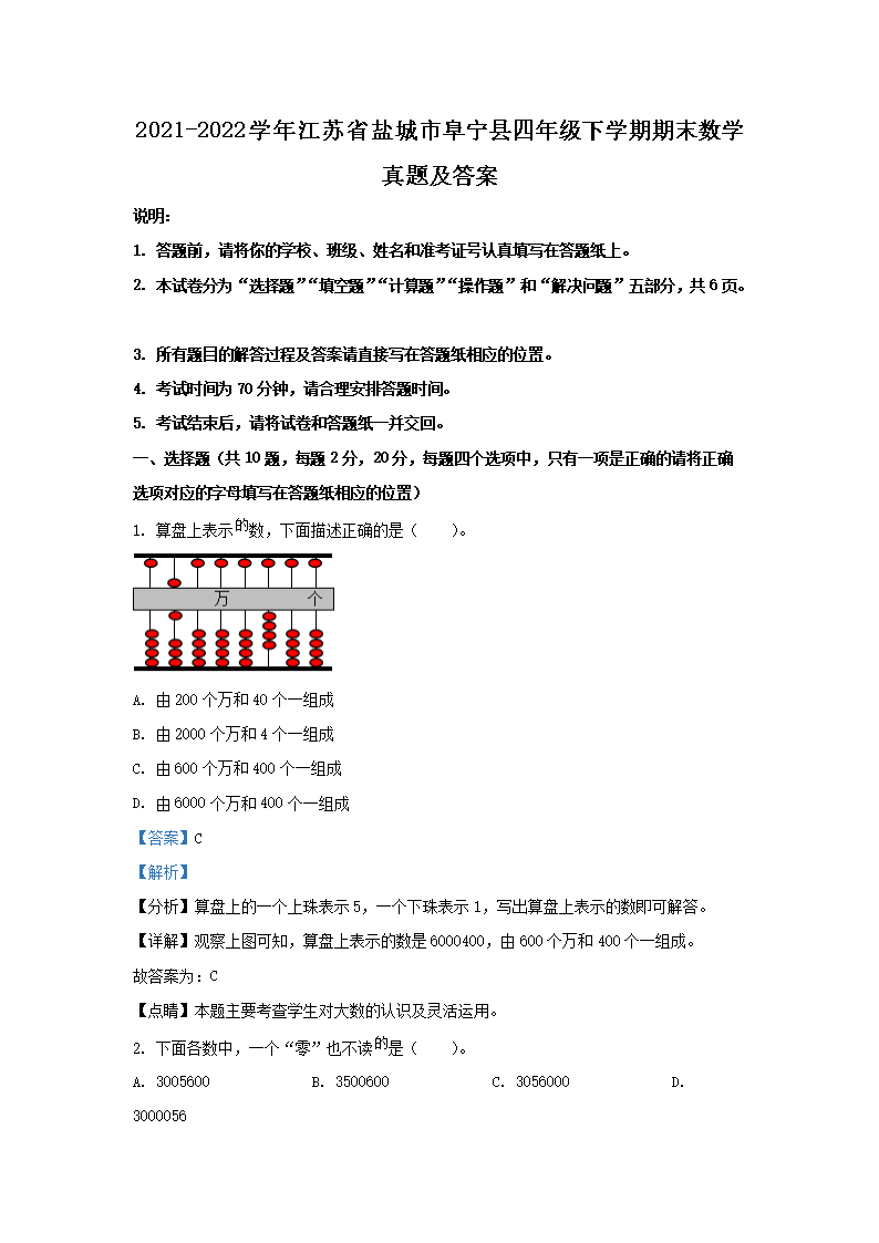
【文档预览】 文档大全网整理发布2021-2022学年江苏省盐城市阜宁县四年级下学期期末数学真题及答案(Word版),前五页预览如下:
本文来源:https://www.wddqw.com/0BPv.html
相关文章:
正在阅读:
2021-2022学年江苏省盐城市阜宁县四年级下学期期末数学真题及答案(Word版)07-20
2005年山东公务员申论考试真题及答案(Word版)01-18
2020年福建宁德考研成绩查询时间:2月10日后01-10
读《荒野的呼唤》有感700字01-15
早上好图片 新版2021唯美图片端午节_唯美的2021年端午节寄语三篇10-29
后进生转化工作总结5篇-后进生转化工作总结三篇09-21
2019年江苏法律职业资格客观题考试成绩查询入口【已开通】02-26
建国70周年小学日记【3篇】11-08
记忆中的美食作文800字07-16
保卫科个人工作总结(多篇范文),保卫科个人工作总结三篇07-14
四川2022年4月韩国语能力考试时间、内容及科目【4韩国语能力考试0日】01-03