





正在阅读:
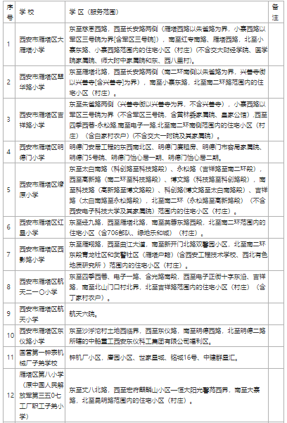
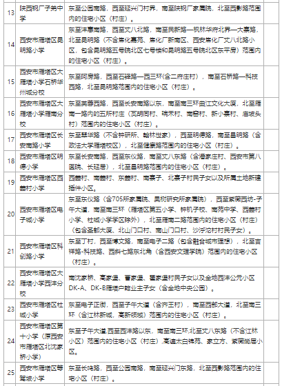
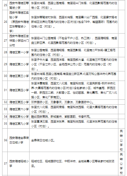
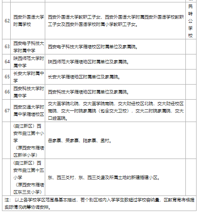
2023年陕西西安市雁塔区义务教育学校学区划分一览表06-26
党员转正思想汇报2021-党员转正思想汇报201910-28
2016年人力资源管理师(四级)专业技能模拟简答试题05-06
中秋佳节谈婵娟作文900字01-21
江苏财经职业技术学院淮安-(江苏)淮安信息职业技术学院2018年6月英语四级报名入口:http://www.hcit.edu.cn/04-26
2009年云南省事业单位招聘公共科目真题及答案(Word版)11-18
问候朋友早安的句子大全07-05
广西职业资格工作网:2016年11月广西公共营养师成绩查询入口(已开通)09-05
广东惠州市2017年初级会计职称报名时间:11月7日至30日05-15