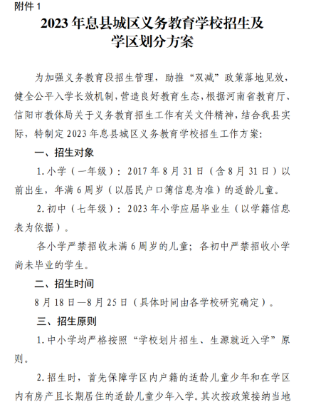
2023年河南信阳市息县城区义务教育学校招生及学区划分方案

时间:2023-08-23 08:30:01 阅读: 最新文章 文档下载
说明:文章内容仅供预览,部分内容可能不全。下载后的文档,内容与下面显示的完全一致。下载之前请确认下面内容是否您想要的,是否完整无缺。
【#少儿升学# 导语】为了方便家长及时获取招生的实时信息,下面®文档大全网为您精心整理了2023年河南信阳市息县城区义务教育学校招生及学区划分方案,希望广大家长及时关注,更多义务教育招生的相关资讯,请关注®文档大全网的后续报道。
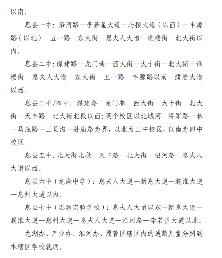
image.png
image.png
image.png
image.png
image.png
image.png
image.png
image.png
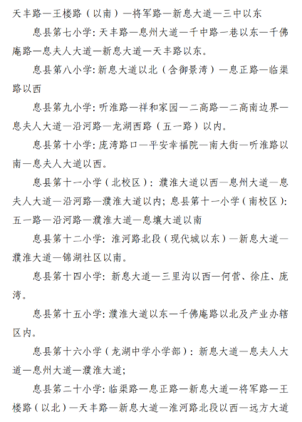
image.png
image.png
image.png
image.png

本文来源:https://www.wddqw.com/dYMv.html