




文章来源:https://xxgk.fengxian.gov.cn/art/info/9595/i20230410-2kdkv0iq5vn6ba1c1x
正在阅读:
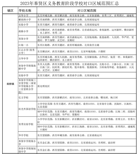
速览!2023年上海奉贤区义务教育阶段学校学区划分已公布04-11
宁夏2017期货从业资格考试报名入口已开通(第二次)11-08
2022湖北襄阳市疾控中心招聘紧缺专业高层次人才拟聘用人员名单公示08-12
2017福建宁德中考总分由四项相加组成06-09
去美国留学需要办理哪些手续02-19
中国证券业协会:2023年6月证券行业专业人员水平报名入口已开通05-09
[关于描写中秋的优美段落不少于200字]关于描写中秋的优美段落01-23
惊艳全场演讲稿开头【七篇】12-06
顶岗毕业实习周记集锦【6篇】07-23