>
本文来源:https://www.wddqw.com/t9Xv.html
相关文章:
正在阅读:
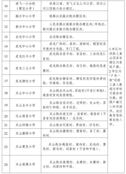
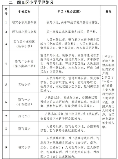
陕西西安市阎良区(航空基地)2023年义务教育学区划分一览表06-26
2019年宁夏监理工程师考试报名时间:2月22日-3月21日10-14
2017年云南昆明理工大学GIS原理及应用考研真题A卷(Word版)11-30
中国人才卫生网:2017吉林主管护师准考证打印入口11-06
高三励志报告会领导主持词,高三励志报告会主持词范例08-07
2016年安徽合肥包河区护士资格证考试成绩合格证明领取通知03-09
记叙文700字高中作文带题目_记叙文700字高中作文三篇08-21
2016年江苏南京市板桥中学语文教师招聘启事03-06
2018年6月大学英语六级作文句式模板:给出原因05-02
初三议论文:夏令营心得体会_550字05-22
早晨的阳光作文800字06-17