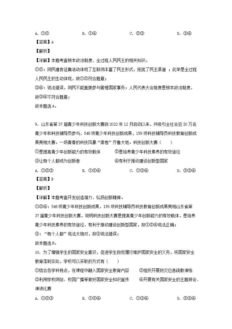
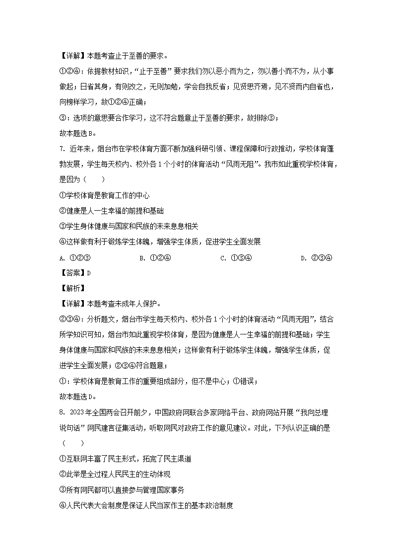
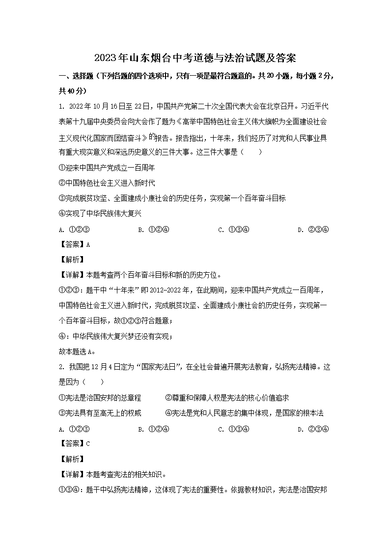
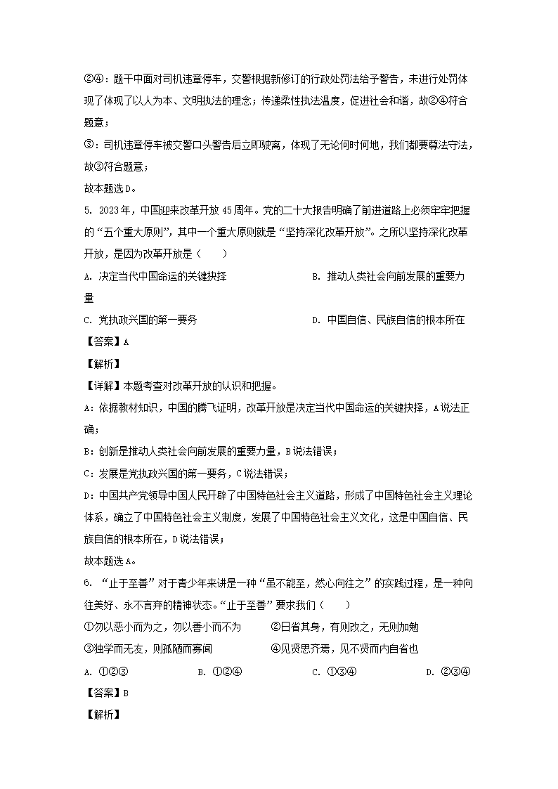
>
【文档预览】 文档大全网整理发布2023年山东烟台中考道德与法治试题及答案(Word版),前五页预览如下:
本文来源:https://www.wddqw.com/S3Xv.html
相关文章:
正在阅读:
2023年山东烟台中考道德与法治试题及答案(Word版)06-26
2017年6月英语六级作文万能句式整理:表示坏处12-11
2017山东青州卫生计生系统护理招聘公告01-09
2018山西执业医师考试时间已公布【实践技能+综合笔试】05-02
2018年河北注册建筑师成绩查询时间:8月27日07-10
2022内蒙古呼和浩特市疾病预防控制系统招聘急需紧缺人员拟录用人员公示(第六批)08-20
文艺晚会主持词范文大全_文艺晚会开场主持词范文05-24
美就在身边初一作文600字三篇07-16
家庭聚会主持词结尾范文10-25
福建2017年卫生资格考试准考证打印时间:4月28日至5月27日11-28
oppofindx5Pro天玑版什么意思-有什么不一样的地方(图文)06-12