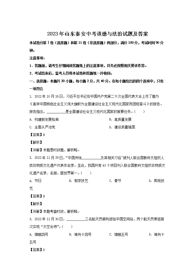
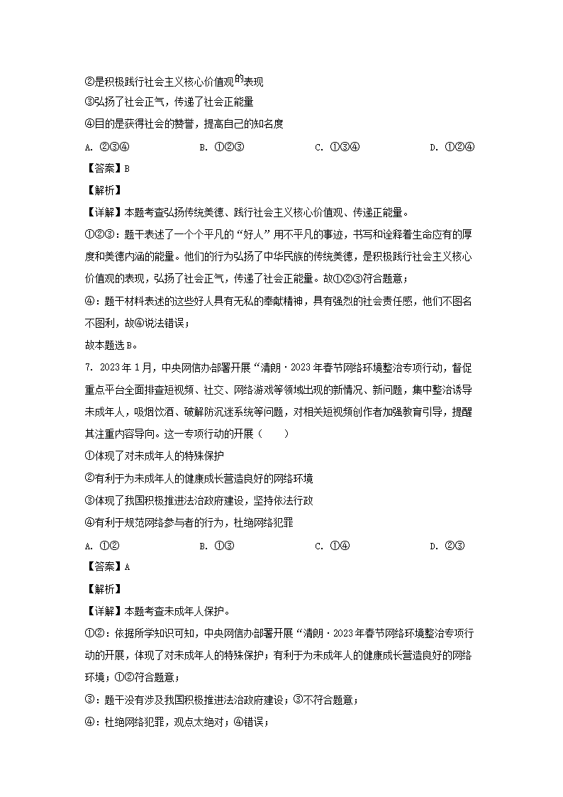
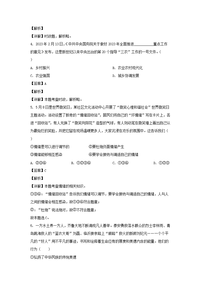
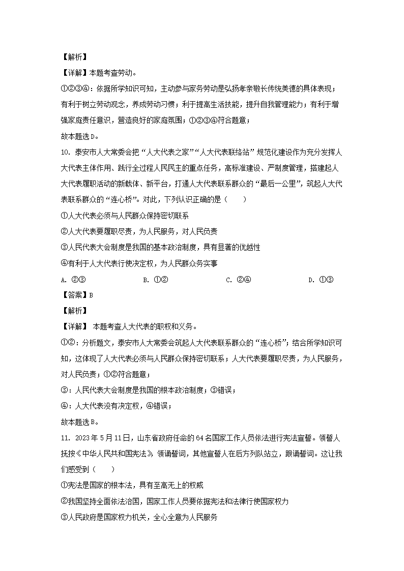
>
【文档预览】 文档大全网整理发布2023年山东泰安中考道德与法治试题及答案(Word版),前五页预览如下:
本文来源:https://www.wddqw.com/gHXv.html
相关文章:
正在阅读:
2023年山东泰安中考道德与法治试题及答案(Word版)06-26
2017年河北唐山中考成绩查询入口:唐山市教育局01-18
广西2019年7月日本语能力测试报名时间及报名入口公布10-16
早安正能量简单一句话祝福语03-05
教师节作文700字:感恩的教师节03-07
2022年河北主管护师考试准考证打印时间及入口【4主管护师考试日-4主管护师考试7日】08-27
2023年河南洛阳市涧西区招聘公办幼儿园教职员工54名公告(8月19日-21日报名)08-19
开展野炊活动总结03-25
[2018年安徽省中考数学试卷]2018年青海黄南中考数学试卷05-15
“学军人风采,强自身素质”2018年军训活动总结范文火热袭来~07-17
[韩国留学父母在职证明和收入证明]韩国留学在职证明范文【三篇】06-25