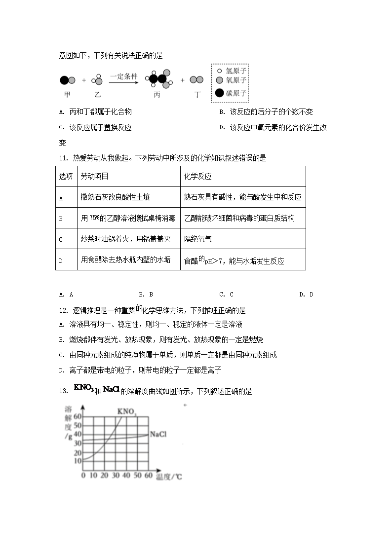
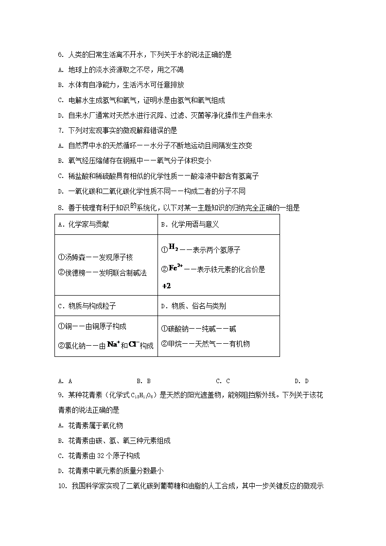
>
【文档预览】 文档大全网整理发布2023年山东烟台中考化学试题及答案(Word版),前五页预览如下:
本文来源:https://www.wddqw.com/Ydgv.html
相关文章:
正在阅读:
2023年山东烟台中考化学试题及答案(Word版)07-26
财务人员个人年度工作情况总结07-23
2018年银行从业资格考试试题每日一练(8.17)07-12
荣耀Play6TPro电池多大-充电速率多少W06-11
初中日记800字:我生活在幸福中05-08
政府机关单位的介绍信范文10-12
一个不同寻常的假日作文01-03
2018年9月天津计算机四级考试时间:9月15日-9月17日07-13
2015浙江高考英语试题及答案(Word版)12-21
2020年给排水工程师考试《基础知识》备考考点10-15
新概念英语第1册第49-50课重点语法10-18