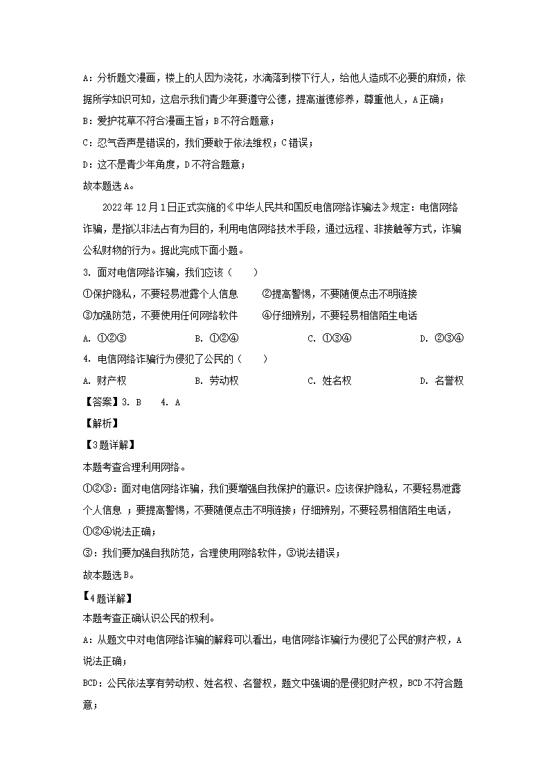
>
【文档预览】 文档大全网整理发布2023年甘肃嘉峪关中考道德与法治试题及答案(Word版),前五页预览如下:
本文来源:https://www.wddqw.com/e3Xv.html
相关文章:
正在阅读:
2023年甘肃嘉峪关中考道德与法治试题及答案(Word版)06-27
2020年山东护士资格证报名入口【已开通】02-18
2007年陕西高考作文范文:学会成长05-11
2015浙江考研英语二真题及答案(Word版)05-19
2018年四川药学职称考试成绩查询时间预测06-01
小学一年级描写夏天的景色作文12-20
2017第二批贵州盘州市事业单位招聘教师岗公告【70人】03-03
2018年内蒙古口腔执业医师考试成绩查询入口:国家医学考试网08-03
感恩节的作文600字:寻找感恩05-29
描写端午节的作文300字左右三年级-关于描写端午节的作文300字07-20
[大学生预备党员思想汇报1500字范文]关于大学生预备党员思想汇报优秀范文03-04