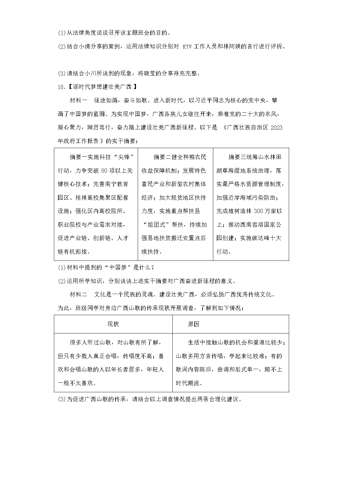
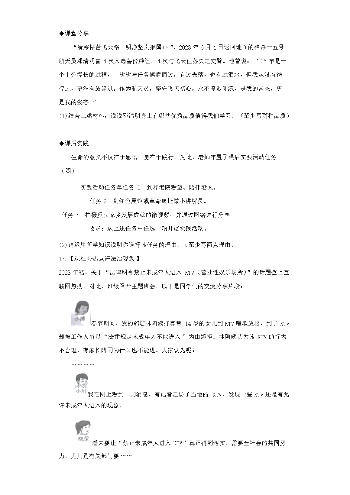
>
【文档预览】 文档大全网整理发布2023年广西梧州中考道德与法治真题及答案(Word版),前五页预览如下:
本文来源:https://www.wddqw.com/OLnv.html
相关文章:
正在阅读:
2023年广西梧州中考道德与法治真题及答案(Word版)07-12
2020中国海关传媒中心招聘公告10-08
长篇童话故事文字版【三篇】05-20
中考英语必考八种时态用法大集合,一定要掌握!06-20
2018上半年山东教师资格高中英语学科知识与教学能力真题及答案(Word版)07-05
2018年6月江苏英语四级成绩查询时间及入口05-27
祝叔叔生日快乐的句子暖心:祝叔叔生日快乐的真诚句子08-07
纪昌学射读后感400字五篇11-11
3.12志愿者植树节活动总结范文10-15
致河北邯郸2023年初中毕业生及家长的一封信07-22
[2021父亲节最好的祝福语精选]2021年感恩父亲节的祝福语句子06-27