>
【文档预览】 文档大全网整理发布2023年广西百色中考道德与法治真题及答案(Word版),前五页预览如下:
本文来源:https://www.wddqw.com/Svnv.html
相关文章:
正在阅读:
2023年广西百色中考道德与法治真题及答案(Word版)07-08
2023年上海部分普通高校专科层次依法自主招生第一次征求志愿4月4日开始04-04
关于董事长的述职报告怎么写【三篇】07-09
音乐专业教授推荐信_音乐专业推荐信模板05-28
酒店大堂经理2019年初工作计划02-13
2023年12月甘肃ACCA成绩查询时间:2024年1月15日04-15
2019年贵州期货从业资格考试科目已公布03-02
2022年(秋季)黑龙江齐齐哈尔市中小学教师资格认定现场确认公告10-18
2017年河南漯河中考数学真题及答案(Word版)07-17
学校演讲比赛活动主持词怎么写10-28
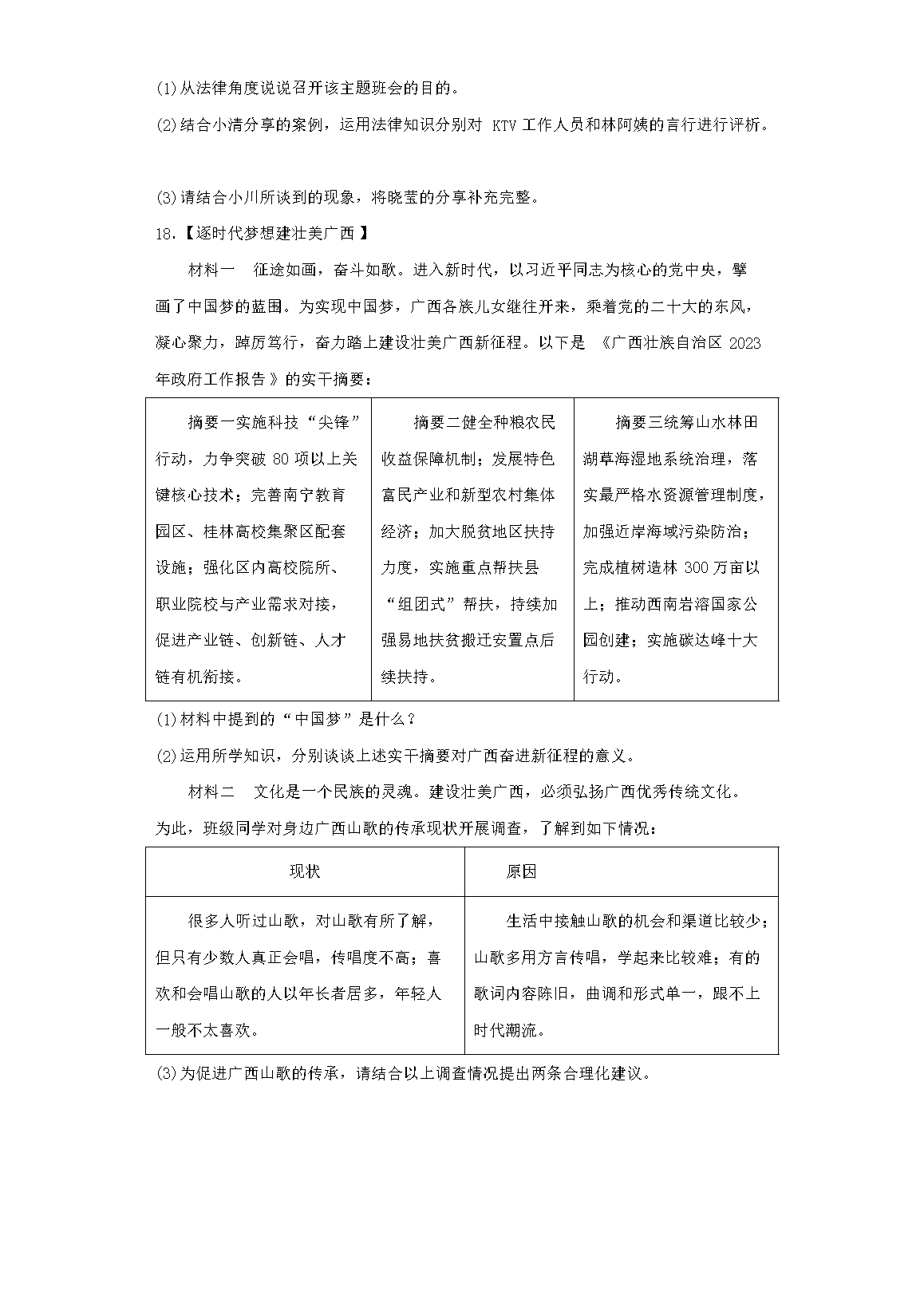
陈亮的诗词《虞美人•东风荡飏轻云缕》赏析04-05