>
【文档预览】 文档大全网整理发布2023年广西南宁中考道德与法治真题及答案(Word版),前五页预览如下:
本文来源:https://www.wddqw.com/bGnv.html
相关文章:
正在阅读:
2023年广西南宁中考道德与法治真题及答案(Word版)07-11
高一写景作文800字,高一写景作文:草原之梦_900字10-29
感受美好作文600字08-29
2017年海南三亚中考政治答案11-22
物业客服部2023年度工作计划10-27
2021年天津武清中考作文题目:材料作文欣赏为话题07-28
2019年云南文山州人民医院招聘编制外护理专业技术人员通告10-12
2017年四川公卫执业医师报名时间:2月4日-2月22日09-14
[小学生我与民法典作文400字]小学生我的宠物作文400字三篇03-17
2022年河北承德中级会计职称考试停考09-01
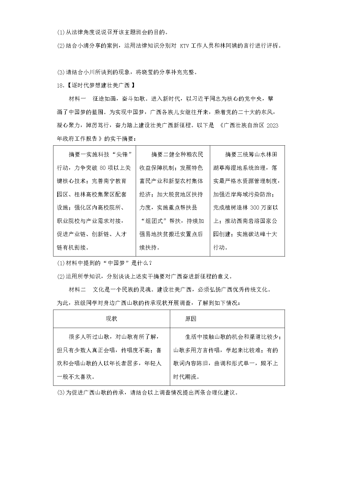
湖南中南大学2017年考研复试分数线已公布10-18