>
【文档预览】 文档大全网整理发布2023年广西北海中考道德与法治真题及答案(Word版),前五页预览如下:
本文来源:https://www.wddqw.com/Lvnv.html
相关文章:
正在阅读:
2023年广西北海中考道德与法治真题及答案(Word版)07-08
鄂教版小学二年级上册语文《爱问的霍金》教案及教学反思09-20
2016年大一班主任年度个人期末总结03-22
[八年级上册数学寒假作业答案2022]八年级上册数学寒假作业答案201709-27
内蒙古2021上半年英语六级成绩查询时间及查分入口【笔试+口试】08-03
匠心与匠气作文1000字12-23
关于友谊的优秀作文初一散文|初一优秀作文:秋(散文)12-09
浙江杭州2017年10月自考报名时间02-08
2017年卫生资格考试成绩查询,2017年天津卫生资格考试费用08-14
祝孩子六一儿童节快乐的短句贺词05-31
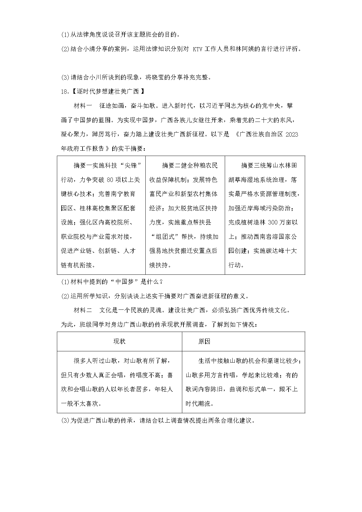
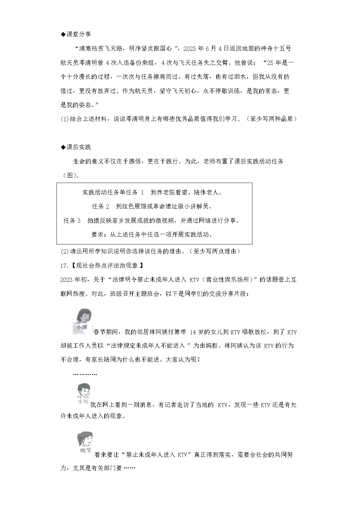
2017年职称英语理工类A级模拟(三)及答案(7)04-08