>
【文档预览】 文档大全网整理发布2023年广东佛山中考历史真题及答案(Word版),前五页预览如下:
本文来源:https://www.wddqw.com/S6Iv.html
相关文章:
正在阅读:
2023年广东佛山中考历史真题及答案(Word版)07-01
移民美国华盛顿搬家注意事项11-01
2022年福建龙岩高考外语口试时间及地点(2022年3月5日-6日)10-22
2008年山东青岛科技大学管理学原理考研真题(Word版)04-25
【国务院客户端】陕西2022年高考录取通知书查询入口06-21
坚强也是一种养料作文800字11-20
2021江苏省常熟泗洪工业园区招聘合同聘用制工作人员公告09-16
山东:哈尔滨工业大学(威海)2021高考录取通知书查询入口08-05
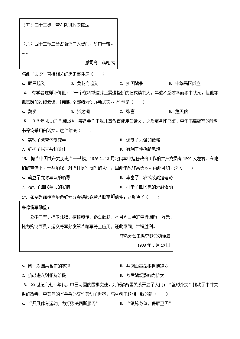
2017湖南中考话题作文题目预测及范文:一句话12-30
2021年重庆合川中考语文真题及答案(A卷)(Word版)08-03
2021年陕西宝鸡市市级机关及其直属机构公开遴选公务员面试公告09-09