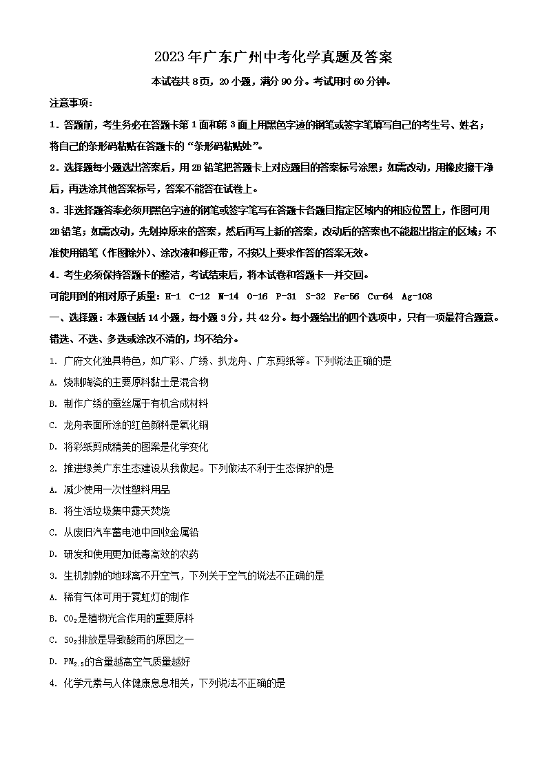
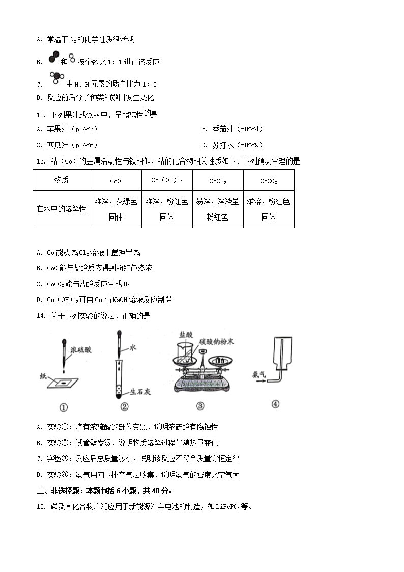
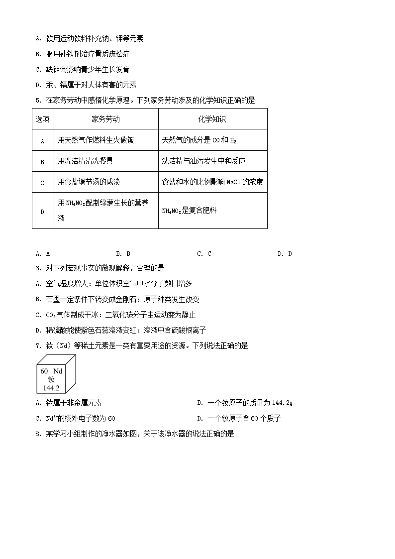
>
【文档预览】 文档大全网整理发布2023年广东广州中考化学真题及答案(Word版),前五页预览如下:
本文来源:https://www.wddqw.com/HQXv.html
相关文章:
正在阅读:
2023年广东广州中考化学真题及答案(Word版)06-26
创新宣传口号:力行求是,勇于创新,服务社会,报效国家!08-10
2017年5月湖南高级人力资源管理师报名入口10-11
高一800字优秀作文:高一优秀作文:微光12-15
综合研究实习报告题目推荐07-03
2021年四川凉山中考化学真题(Word版)07-31
2017上海高考语文试卷解析-2017上海高考语文试卷12-19
2020广西钦州市北部湾大学招聘人事处人员公告01-08
讲给婴儿听的睡前童话故事大全【四篇】08-07
七年级上下册数学知识点整理人教版2019-2019七年级历史下册知识点归纳10-29
2022年宁夏高考成绩查询时间及查分方式:6月23日左右公布06-12