【#小升初# 导语】®文档大全网小升初频道从成都招考网了解到,四川成都简阳市2023年小一、小升初政策已公布,具体如下:


1.坚持就近入学
公办学校实行按户籍划片入学或多校划片电脑随机录取入学。城区学校实行一套房屋优先解决一个家庭的户籍适龄儿童、少年就近划片入学,其他迁入的适龄儿童、少年统筹安排入学。
2.坚持免试入学
严格执行义务教育免试入学规定,保障所有符合条件的适龄儿童、少年均有一个公办学位。严禁通过笔试、面试、面谈、评测、简历等任何形式或以各类竞赛证书、学科成绩、培训成绩或证书证明等作为招生依据选拔生源;严禁与社会组织、培训机构挂钩招生;严禁违规跨区域招生。学校要严格实施均衡编班,按照“班额、生源、男女比例等基本均衡”的原则,均衡分配学生、配置师资,不得以教育信息化改革等名义分班并取名。
3.坚持公民同招
公办、民办学校实行同步招生。简阳市义务教育学校招生入学及录取工作均纳入全省、全市义务教育招生入学平台统一管理。民办学校(简阳通材实验学校)严格落实国家、省、市关于规范民办义务教育发展的规定,优先满足我市学生入学需求,不得在成都市外招生。民办学校(简阳通材实验学校)招生计划、录取人数和补录计划由市教育局审核后报成都市教育局统一公布。民办学校(简阳通材实验学校)报名数超过招生计划时,实行电脑随机录取。
4.坚持“两个一致”优先
优先安排与法定监护人户籍地一致,且户籍地与实际居住地一致的适龄儿童、少年就近入学。再根据入学人数、学校资源分布情况及适龄儿童、少年户籍地,统筹安排家庭实际居住地与户籍所在地不相符的适龄儿童少年、随迁子女、重大项目拆迁未安置人员子女、港澳台适龄儿童少年和外籍适龄儿童少年。优抚对象子女根据相关政策安排学位。
招生对象
公办小学
招收2023年8月31日前(含8月31日)年满六周岁的简阳市户籍适龄儿童、符合条件的随迁子女及其他符合政策的适龄儿童。
民办小学(简阳通材实验学校)
招收2023年8月31日前(含8月31日)年满六周岁的成都市户籍适龄儿童、符合条件的随迁子女、其他符合政策的适龄儿童。
入学程序
入学申请及信息采集
(1)简阳市户籍适龄儿童5月8日—5月19日登录“成都市义务教育招生入学服务平台”进行信息采集。
(2)随迁子女申请人于4月1日—4月30日登录“成都市义务教育招生入学服务平台”后进入“成都市随迁子女就学服务管理平台”进行申请办理。
温馨提示
网上申请有困难的家长,可到市教育局或招生服务点,在相关工作人员指导下进行网上申请。
市教育局招生服务点:
1.简阳市特殊教育学校康复楼四楼
电话:028-27029212
2.简阳市教育局底楼(值班室)
电话:028-27016869
公办小学资料审核
(1)户籍地就读资料审核。
简阳市户籍申请在户籍地划片学校就读的适龄儿童,5月22日—5月25日到市教育局指定的登记点(划片学校)进行资料审核。
(2)随迁子女资料审核。
4月10日—5月15日市教育局组织人员在网上对随迁子女申请人上传的资料、联网资料进行审核。
公办小学学位安排
根据入学登记的实际情况,对与法定监护人户籍所在地一致,且户籍所在地与实际居住地一致的适龄儿童优先保障划片入学;再根据登记入学人数和学校资源分布情况,在区域内通过电脑随机录取等方式统筹安排其他适龄儿童入学。
公办小学现场资料审核工作结束后,至新学期开学前,户籍新迁入或因其他原因没有采集信息和现场审核的适龄儿童,申请就读公办学校的,由市教育局根据学位情况统筹安排入学。
民办小学入学
民办小学网上报名
6月5日—6月8日,成都市户籍适龄儿童、符合条件的随迁子女及其他符合政策的适龄儿童通过“成都市义务教育招生入学服务平台”进行网上报名。
民办小学组织录取
6月16日,简阳市教育局组织简阳通材实验学校进行小学电脑随机录取并公布结果。
若简阳通材实验学校未完成招生计划需补录,按以下程序进行补录:
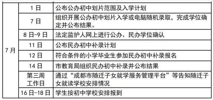
>6月21日,由简阳市教育局审核后,报成都市教育局统一公布补录计划。
>6月25日,符合民办学校网报条件且未被民办学校录取过的儿童可报名参加补录报名。
>6月27日,简阳市教育局组织简阳通材实验学校小学补录并公布结果。
民办小学学位确认
被简阳通材实验学校录取的适龄儿童法定监护人,须在6月19日—6月20日登陆“成都市义务教育招生入学服务平台”进行公办、民办学位最终确认。
招生对象
公办初中:招收简阳市户籍小学毕业生,符合条件的随迁子女及其他符合政策的小学毕业生。
民办初中:招收成都市户籍小学毕业生,符合条件的随迁子女及其他符合政策的小学毕业生。
入学程序
入学信息采集与核对
(1)4月20日—4月27日,简阳市小学毕业生登录“成都市义务教育招生入学服务平台”进行小学毕业信息核对;回蓉生进行信息采集;双胞胎(多胞胎)子女网上申请绑定电脑随机录取。
(2)需在简阳市小升初的随迁子女,申请人于4月1日—4月30日,登录“成都市义务教育招生入学服务平台”后进入“成都市随迁子女就学服务管理平台”进行申请办理。
公办初中资料审核
(1)户籍地就读资料审核。
6月1日—6月2日,申请到户籍地小升初的小学毕业生法定监护人按要求到指定的登记点进行资料审核。
(2)随迁子女入学资料审核。
4月10日—5月15日,市教育局组织人员在网上对随迁子女申请人上传的资料、联网资料进行审核。
公办初中学位安排
根据入学登记的实际情况,对与法定监护人户籍所在地一致,且户籍所在地与实际居住地一致的小学毕业生优先保障划片入学;再根据登记入学人数和学校资源分布情况,在区域内通过电脑随机录取等方式统筹安排其他小学毕业生入学。
公办初中现场资料审核工作结束后,至新学期开学前,户籍新迁入或因其他原因没有采集信息和现场审核的小学毕业生,申请就读公办学校的,由市教育局根据学位情况统筹安排入学。
民办初中入学
民办初中网上报名
6月9日—6月10日,简阳通材实验学校在籍小学毕业生,自愿直升本校初中部的通过“成都市义务教育招生入学服务平台”报名参加直升。若直升人数超过本校初中核定招生计划,6月12日,简阳市教育局组织开展直升学生电脑随机录取并公布结果。若直升人数少于本校初中核定招生计划,直接录取全部报名学生。
6月16日—6月19日,简阳市户籍小学毕业生、成都市学籍小学毕业生、符合条件的随迁子女及其他符合政策的学生进行民办初中网上报名,须进入“成都市义务教育招生入学服务平台”,选择“民办学校小升初网上报名”进行填报。
民办初中学校录取
6月30日,简阳市教育局组织简阳通材实验学校开展民办初中电脑随机录取并公布结果。
若简阳通材实验学校未完成招生计划需补录,按以下程序进行补录:
>7月11日,简阳市教育局审核简阳通材实验学校补录计划,并报成都市教育局审核同意后公布。
>7月12日,符合民办学校网报条件且未被民办学校录取过的小学毕业生可报名参加补录。
>7月14日,简阳市教育局组织开展民办初中补录并公布结果。
民办初中学位确认
被简阳通材实验学校录取的小学毕业生法定监护人,须在7月8日—7月9日登陆“成都市义务教育招生入学服务平台”进行公办、民办学位最终确认。
优抚对象子女
符合条件的军人子女于4月30日前,由监护人到简阳市人武部政工科提交资料,成都警备区审核通过后到市教育局进行信息采集;符合条件的国家综合性消防救援队伍人员、公安英模和因公牺牲伤残警察、引进的高层次人才、简阳工匠、进藏干部职工等优抚对象子女到市教育局进行信息采集;抗疫一线医务人员子女、“成都工匠”子女关注成都市教育局公布的办理流程办理;各类优抚对象子女按照相关政策安排入学。
重大项目拆迁未安置人员子女
监护人于4月30日前到户籍地镇(街道)提交资料并进行申请,市教育局和相关部门复核通过后,根据学位情况统筹安排入学。
残疾儿童
学校加强与镇(街道)联系,摸清辖区内适龄残疾儿童入学情况报市教育局,市教育局按照“全覆盖、零拒绝”要求,根据全市适龄残疾儿童、小学毕业生的实际情况,落实“一人一案”,通过随班就读、送教上门等多种方式,逐一做好入学安置工作。
集体户子女
适龄儿童少年法定监护人(父或母)一方或双方为简阳市集体户籍,适龄儿童少年本人为外地户籍的,由法定监护人一方(父或母)于5月工作日,向市教育局提出申请,并出具适龄儿童户籍证明、法定监护人户籍证明、监护关系证明、合法居住证明、成都市范围内城镇职工基本养老保险和劳动合同等材料,由市教育局根据学位情况统筹安排入学。
在简港澳台及外籍适龄儿童、少年
在简港澳台及外籍适龄儿童、少年入学,按照成都市教育局及相关部门要求办理。持旅行证入境适龄儿童、少年在简阳就学,由监护人向市教育局提出申请,经审核符合条件的,市教育局统筹安排公办学位。
其他
双胞胎(多胞胎)子女参加电脑随机录取时,家长可自愿提出申请“双胞胎(多胞胎)绑定”电脑随机录取。因电脑随机录取导致多子女不能同时就读同一学校(校区)的,家长可于5月26日—5月29日通过“成都市义务教育招生入学服务平台”申请其他子女与在读子女就读同一学校(校区),市教育局参照家长意愿根据学校学位情况统筹安排入学。家长申请多子女就读同一初中学校的,其他子女与已入学子女应间隔在两个年级以内。
2023年简阳市义务教育入学日程安排
小学入学日程安排


特别提示
抗疫一线医务人员子女、“成都工匠”子女关注成都市教育局公布的办理流程办理。
初中入学日程安排


特别提示
5月31日前,各类满足条件的优抚对象子女(小升初)到市教育局提交相关资料。
原文标题:简阳市2023年小一、小升初政策出炉
文章来源:https://online.cdzk.com/Hall/Information?id=1052
正在阅读:
2016湖北卫生基层副高级职称申报条件11-12
高三学生上学期期末总结5篇05-15
2021年吉林通化市东昌区事业单位工作人员招聘公告【19人】08-14
精选2019给恋人的七夕唯美告白04-05
2016中国科学院动物研究所动植物种间互作研究组招聘科研助理公告04-29
2014下半年四川教师资格证中学知识与能力真题及答案(Word版)08-21
【未来的机器人作文400字】未来的机器人作文400字02-04
清明节扫墓和献花的注意事项01-07
财务会计岗位工作简历模板样本03-13