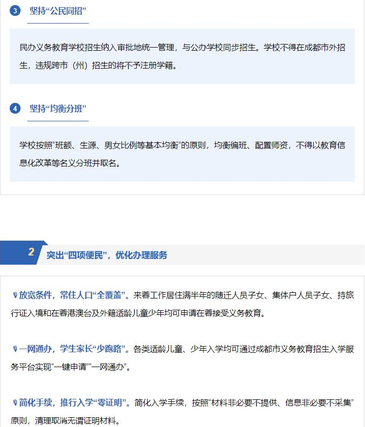
【#小升初# 导语】©文档大全网小升初频道从成都市教育考试院了解到,2023年四川成都小一、小升初入学政策已公布,具体如下:
成都市教育局印发《关于做好2023年义务教育招生入学工作的通知》今年,义务教育招生入学政策有无变化?招生入学具体日程怎样安排?















原文标题:重磅!小一、小升初入学政策出炉
文章来源:https://online.cdzk.com/Hall/Information?id=1023
正在阅读:
未来的学校作文600字10-05
鸡蛋浮起来了作文300字09-09
2017辽宁沈阳理工大学招聘公告01-16
保险公司部门经理述职报告范文_保险公司部门经理述职报告10-16
签约仪式主持词开场白和结束语-签约仪式主持词结束语范本09-26
儿童节日记200字(范文5篇)04-22
那次玩得真高兴作文三年级300字06-18
2017年呼市中考化学真题答案解析|2017年湖北中考化学真题12-06
精选2019年圣诞祝福语03-14
2022年内蒙古锡林中考体育评分标准12-11