
(一)招生对象
年龄:2023年8月31日(含8月31日)前年满6周岁的适龄儿童。
对象:简城街道、射洪坝街道、新市街道、石桥街道和东溪街道户籍(以下简称“城区户籍”)的适龄儿童;符合条件的随迁子女、拆迁未安置人员子女、享受教育优待的优抚对象子女。
(二)居住地认定
居住地:以父母或法定监护人居住地为准。
城市建成区户籍:简城街道、射洪坝街道、东溪街道城市建成区户籍,全产权自有住房和租住房都可以认定为居住地,租住房者需提供有二维码验证标识的《房屋信息查询记录》,证明其无自有住房。
城区非城市建成区户籍:以父母或法定监护人全产权自有住房(不含商铺和门市)为准。
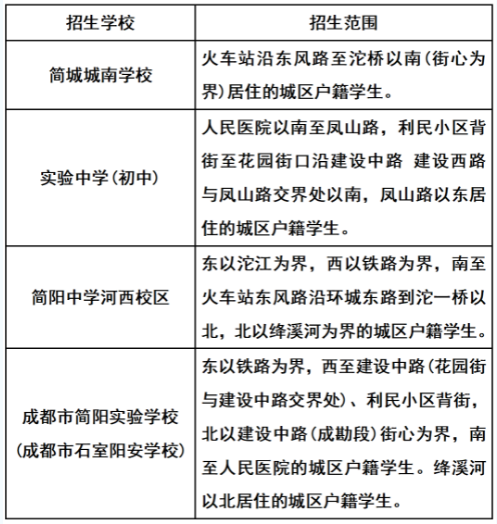
(三)招生范围
特别提示:
两条街交界处的住户,有两道大门同时都可以进出的以户口上的街道为准。
(四)学位安排
1.优先安排户籍地与居住地一致(简称“两个一致”)的适龄儿童入学,做到应招尽招;招收完“两个一致”的适龄儿童后,根据学位情况接收居住地与户籍地不一致的适龄儿童。
2.随迁子女统筹安排确定就读学校,简城第一小学、成都市简阳实验学校(成都市石室阳安学校)原则上不安排随迁子女。
3.按相关政策安排符合条件的优抚对象子女入学。
(五)入学流程
1.城区户籍入学流程
(1)信息采集
5月8日-5月19日,法定监护人登陆“成都市义务教育招生入学服务平台”进行网上信息采集。
(2)资料审核
5月22日-5月25日,城区户籍适龄儿童法定监护人按居住地到划片学校进行资料审核。
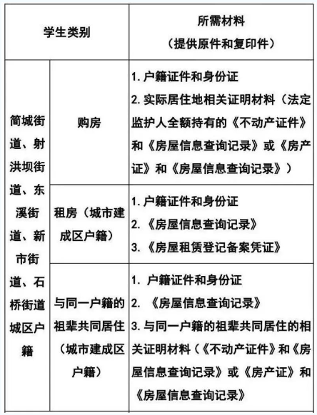
所需材料:
(3)资料复核
6月8日-6月13日,市教育局和相关单位对资料进行复核。
(4)公布招生计划
6月13日,公布招生计划。
(5)公布审核结果
6月14日,各招生学校公布城区户籍适龄儿童入学资料审核结果。
(6)公布入学结果
6月15日,各招生学校公布城区户籍适龄儿童入学结果。
(7)学位确认
6月19日-6月20日,被民办小学录取的适龄儿童法定监护人网上进行公办、民办学位最终确认。
(8)报到入学
8月31日前,各学校组织新生办理入学报到。
2.随迁子女入学流程
(1)线上申请
4月1日-4月30日,登录“成都市义务教育招生入学服务平台”,按照要求填写相关信息,上传相关资料,提交入学申请。
(2)线上审核
4月10日—5月15日,组织人员在网上对申请人上传资料、联网资料进行审核,对审核通过的发放《成都市随迁子女接受义务教育电子通知书》(二维码)。
(3)现场复核
4月1日-4月30日工作日,申请人不会网上操作,或线上审核未通过,提示需要补充材料的,监护人补齐相关资料(原件和复印件),到新民街22号(原实验小学)进行现场指导后上传资料。
(4)公布入学学校
7月14日,公布随迁子女就读学校。
(5)报到入学
8月31日前,通过审核的随迁子女到统筹安排的学校办理报到手续。
二、初中招生
(一)招生对象
简阳市城区户籍的应届小学毕业生、符合条件的随迁子女、拆迁未安置人员子女、享受教育优待的优抚对象子女。
(二)居住地认定
居住地:以父母或法定监护人居住地为准。
城市建成区户籍:简城街道、射洪坝街道、东溪街道城市建成区户籍,全产权自有住房和租住房都可以认定为居住地,租住房者需提供有二维码验证标识的《房屋信息查询记录》,证明其无自有住房。
城区非城市建成区户籍:以父母或法定监护人全产权自有住房(不含商铺和门市)为准。
(三)招生范围
(四)学位安排
简城街道初中学校采用划片招生、九年一贯制学校直升与电脑随机录取相结合的办法确定学位。
1.优先安排“两个一致”的适龄儿童入学,做到应招尽招;根据学位情况接收具有城区户籍但居住地与户籍地不一致的适龄儿童。
2.在简城街道九年一贯制学校(成都市简阳实验学校、简城城南学校、实验中学、华西学校、城西学校)就读的随迁子女均可报名申请本校初中部。申请人数未超过剩余学位数,直接录取所有报名学生;申请人数超过剩余学位数时,则实行电脑随机录取决定是否就读本校。未被电脑随机录取的学生统筹安排到其他有学位的学校。
3.简阳中学,优先保证本校招生范围内的“两个一致”和城区户籍在学校划片范围内购房居住的适龄儿童少年入学,剩余学位用于接收在简城一小、简城三小就读且法定监护人在学校招生范围内购有自有住房的随迁子女。若简城一小、简城三小小学毕业生申请人数未超过剩余学位数,直接录取所有申请学生;申请人数超过剩余学位数时,则实行电脑随机录取决定是否就读该校。未被电脑随机录取的学生统筹安排到其他有学位的学校。
4.所有学校仅接受本校划片范围内“两个一致”和城区户籍在该学校划片范围内购房居住的适龄儿童少年资料审核,并由市教育局组织复核。随迁子女和直升学生由市教育局审核后方可接收。严禁任何学校择优直升和提前接收直升学生。
5.随迁子女入学。申请资料经相关职能部门网上审核或现场复核无误后,根据各学校招生情况,统筹安排确定就读学校。
(五)入学流程
1、信息采集
(1)小升初信息核对
4月20日-27日。所有简阳市小学就读的小学毕业生,登录“成都市义务教育招生入学服务平台”进行网上信息核对。在成都市外毕业的简阳户籍小学毕业生,回简阳就读初中的,在市教育局基础教育科采集信息。
(2)随迁子女线上申请
4月1日-4月30日,登录“成都市义务教育招生入学服务平台”,按照要求填写相关信息,上传相关资料,提交入学申请。
2、资料审核
(1)招生学校现场审核
6月1日-6月2日,初中招生学校审核在简城一小、城北小学、简城三小、成都市简阳实验学校、城南学校、实验中学小学部(以下简称“简城城区小学”)就读的城区户籍小学毕业生。
(2)市教育局简城招生服务点审核
6月1日-6月2日,审核未在“简城城区小学”毕业的城区户籍学生。即在简城街道以外小学毕业,回简城街道就读初中的简城街道户籍小学毕业生和射洪坝街道、新市街道、石桥街道、东溪街道户籍法定监护人在简城街道城市建成区有自有住房的小学毕业生。
(3)随迁子女线上审核
4月10日-5月15日工作日,教育局组织人员在网上对申请人上传资料、联网资料进行审核。对通过审核的,向申请人发放《成都市随迁子女接受义务教育电子通知书》(二维码)。
(4)随迁子女线下指导
4月1日-4月30日工作日,申请人不会网上操作,或者线上审核未通过,提示需要补充资料的,监护人补齐相关资料(原件和复印件),到新民街22号(原实验小学)内接受现场指导,并上传资料。
注:所有小学毕业生需提供就读学校签章的学籍证明。
3、资料复核
6月8日-13日,市教育局和相关单位对学校审核资料进行复核。
4、公布审核结果
6月14日,各招生学校公布城区户籍小学毕业生入学资料审核结果。
5、电脑随机录取报名
6月15日,城区学校中需参加电脑随机录取的小学毕业生在原就读学校报名。6月16日,各学校将名单交市教育局。
6、公布招生计划
7月1日,公布初中招生计划。
7、学位确定
7月7日,各招生学校完成城区户籍小学毕业生学位确定。
8、电脑随机录取
7月中旬,组织电脑随机录取,具体办法另文安排。
9、学位确认
7月8日-9日,被民办初中录取的小学毕业生法定监护人网上进行公办、民办学位最终确认。
10、公布随迁子女就读学校
7月14日,公布随迁子女统筹安排就读学校。
11、报到入学
7月16日-18日,初中新生办理报到手续。
三、其他群体入学
(一)双胞胎(多胞胎)子女、多子女家庭学位安排。如需电脑随机录取定校的,双胞胎(多胞胎)子女家庭需绑定摇号的,须在资料审核时向学校提出申请,摇中予以安排学位,未摇中则不安排学位。因电脑随机录取导致多子女不能同时就读同一学校(校区)的,家长可在5月的工作日向简城街道招生服务点(简阳市新民街原实验小学)提出就读同一学校(校区)的书面申请,市教育局根据学位情况统筹安排。就读初中学校的,其他子女与已入学子女应间隔两个年级以内。
(二)原简城一小建设路分校招生范围(东起铁路平交道口,南以建设路、建设中路街心为界,西至川空文化广场,北至绛溪河)的两个一致小学毕业生可以就读成都市简阳实验学校(成都市石室阳安学校)初中部。
(三)民办学校招生。所有适龄儿童、小学毕业生均可以自愿参加民办学校报名。具体报名办法按《简阳市2023年义务教育阶段学校招生入学实施细则》规定的时间和程序办理,并进行学位最终确认。
(四)空天产业园等重大项目拆迁未安置人员子女,在4月30日前到当地政府提交申请和相关材料,当地政府审核后函告市教育局,市教育局复核后统筹安排入学。
(五)符合条件的享受教育优待的优抚对象子女,按《简阳市2023年义务教育阶段学校招生入学实施细则》规定的时间和程序办理,按政策安排学位。
(六)2023年8月31日前年满6周岁的简城街道户籍适龄儿童,自愿放弃简城街道学校而选择就读简阳市以外学校的,需出具已在异地入学的《就读证明》送交划片学校。
(七)因身体或其他原因需延缓一年入学的,由其监护人向简城街道相应学校提出缓学申请并附相关印证材料,经学校和简城街道审核后,报市教育局审批,同意后方可缓学,并于5月8日—19日在“成都市义务教育招生入学服务平台”进行申请,不得擅自以在家学习替代国家统一的义务教育。
市教育局:
028-27016869
028-27215517
简城招生服务点:028-27222259
温馨提示:
咨询时间为工作日上午9:00—12:00,下午13:00—17:00。
正在阅读:
家长速阅!2023年四川成都简阳市简城街道中小学招生政策和入学流程公布04-28
2018广西柳州市城中区公开招聘编外合同制工作人员简章06-05
2018河南省民生银行信用卡中心漯河分中心招聘启事07-29
澳洲投资移民188E的条件及优势10-21
高中家风作文800字议论文三篇07-06
黑龙江2016年会计从业资格考试报考条件03-07
客服培训心得体会范例汇总09-25
出纳试用期工作总结范文精选09-18
我的奇思妙想多功能鞋子作文600字05-09