
2023年简阳市公办园(含分园)46所,计划招生3070人。
二、招生条件
(一)年龄
招收2019年9月1日—2020年8月31日(含8月31日)出生的未入园幼儿。
(二)户籍
优先满足户籍在幼儿园服务范围内的常住适龄幼儿入园需求。
(三)居住地
以父母或法定监护人居住地为准。
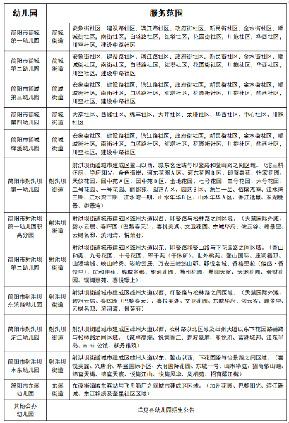
(四)服务范围
三、工作安排
1.信息采集
5月12日—5月15日,符合公办园招生条件,且户籍地与居住地一致的适龄幼儿家长进入“成都市幼儿园招生入园服务平台”进行网上信息采集,依据幼儿园服务范围选报1所幼儿园。也可到服务范围内的公办幼儿园进行信息采集。
特别提示:
所有适龄幼儿均只能报一所幼儿园。
符合条件的高层次人才、抗疫一线医务工作者等优抚对象子女、在蓉港澳台及外籍人员适龄子女到市教育局基教科进行信息采集。
射洪坝水东幼儿园服务范围的适龄幼儿家长到射洪坝沱江幼儿园进行信息采集。
绛溪幼儿园服务范围的适龄幼儿家长到新民街22号(原实验小学)进行信息采集。
城市建成区户籍,但户籍未在所居住街道的适龄幼儿,居住在简城街道的到新民街22号(原实验小学)进行信息采集;居住在射洪坝街道的到射洪坝第一幼儿园职高分园进行信息采集。
三种网上报名方式:
2.资料审核
5月16日—5月20日,家长到选报幼儿园进行现场资料审核。
提供以下资料原件及复印件(收复印件):
(1)申请人在有效期内的《居民身份证》。
(2)申请人及其子女同一户籍的户口簿或其他能够证明其法定监护关系的有效证明(如《出生医学证明》)。
(3)居住地证明材料:①城市建成区户籍,父母或法定监护人有全产权自有住房的,提供名下的房产证或不动产证或购房合同;②城市建成区户籍,父母或法定监护人无自有住房并与祖辈共同居住的,可提供同一户籍证明及祖辈全产权住房证明;③城市建成区户籍,父母或法定监护人无房且租房居住的,可提供租房备案凭证;④以上各类均需提供简阳市不动产登记中心出具的有二维码验证标识的《房屋信息查询记录》。
(4)网上报名平台下载的《成都市幼儿园网上报名信息表》。
特别提示:
射洪坝水东幼儿园服务范围的适龄幼儿家长到射洪坝沱江幼儿园进行现场资料审核。
绛溪幼儿园服务范围的适龄幼儿家长到新民街22号原实验小学进行现场资料审核。
3.资料复核
5月21日—5月22日,市教育局组织人员进行资料复核。
4.组织录取
5月23日—5月26日,市教育局复核通过,未超过招生计划的幼儿园,录取全部报名幼儿并公示录取结果;市教育局复核通过,超过招生计划的,进行电脑随机录取并公示录取结果,接受社会监督。
电脑随机录取提示说明:
需进行电脑随机录取的由幼儿园另行通知;
简城街道电脑随机录取工作,在简城街道办领导下,由简城片区招生工作组组织实施;
射洪坝街道、东溪街道电脑随机录取工作,在射洪坝街道办、东溪街道办领导下,由射洪坝片区招生工作组组织实施;
双胞胎(多胞胎)绑定报名的,摇中全部予以录取,未摇中则均不录取;
多子女绑定报名同一幼儿园的,摇中则全部予以录取,未摇中则当年入园子女不予录取,被绑定子女按其当年入园政策申请入园。
5.公布录取结果
6月2日,公办幼儿园公布录取结果。
6.报到入园
7月3日前,幼儿办理新生入园报到手续,具体以幼儿园入园须知为准。
四、特殊群体入园
(一)符合条件的现役军人子女、烈士和因公牺牲军人子女、公安英模和因公牺牲伤残警察子女、高层次人才子女、国家综合性消防救援队伍人员子女、直接参与救治新冠肺炎患者的一线医务工作者子女、“成都工匠”(简阳工匠)子女及其他各类优抚对象,由市教育局按照相关规定落实教育优待政策。
(二)进藏干部职工子女、在蓉港澳台及外籍适龄儿童入园按上级相关政策执行。
(三)因疫情影响未能按期交房的购房者子女入园,参照成都市教育局、成都市公安局、成都市住建局《关于妥善做好受疫情影响新建楼盘未能按期交房的购房人子女就学工作的通知》(成教函〔2020〕35号)执行。
(四)多子女家庭便民举措。双胞胎(多胞胎)参加公办幼儿园小班招生报名时,家长可自愿选择双胞胎(多胞胎)绑定报名。多子女家庭参加公办幼儿园小班集中招生报名时,家长可自愿选择未达入园年龄的其他子女与当年入园子女绑定报名同一幼儿园,未入园子女与当年入园子女应在同一幼儿园共同就读至少一年。