正在阅读:
2023年天津学考等级性考试生物真题及答案(Word版)08-16
经典的三岁幼儿哲理故事04-11
2023年广东揭阳中考地理真题及答案(Word版)06-28
工作犯错万能检讨书范文04-11
2020年上海考研报名入口10月31日关闭需要做这4件事02-13
学校保安工作计划怎么写04-24
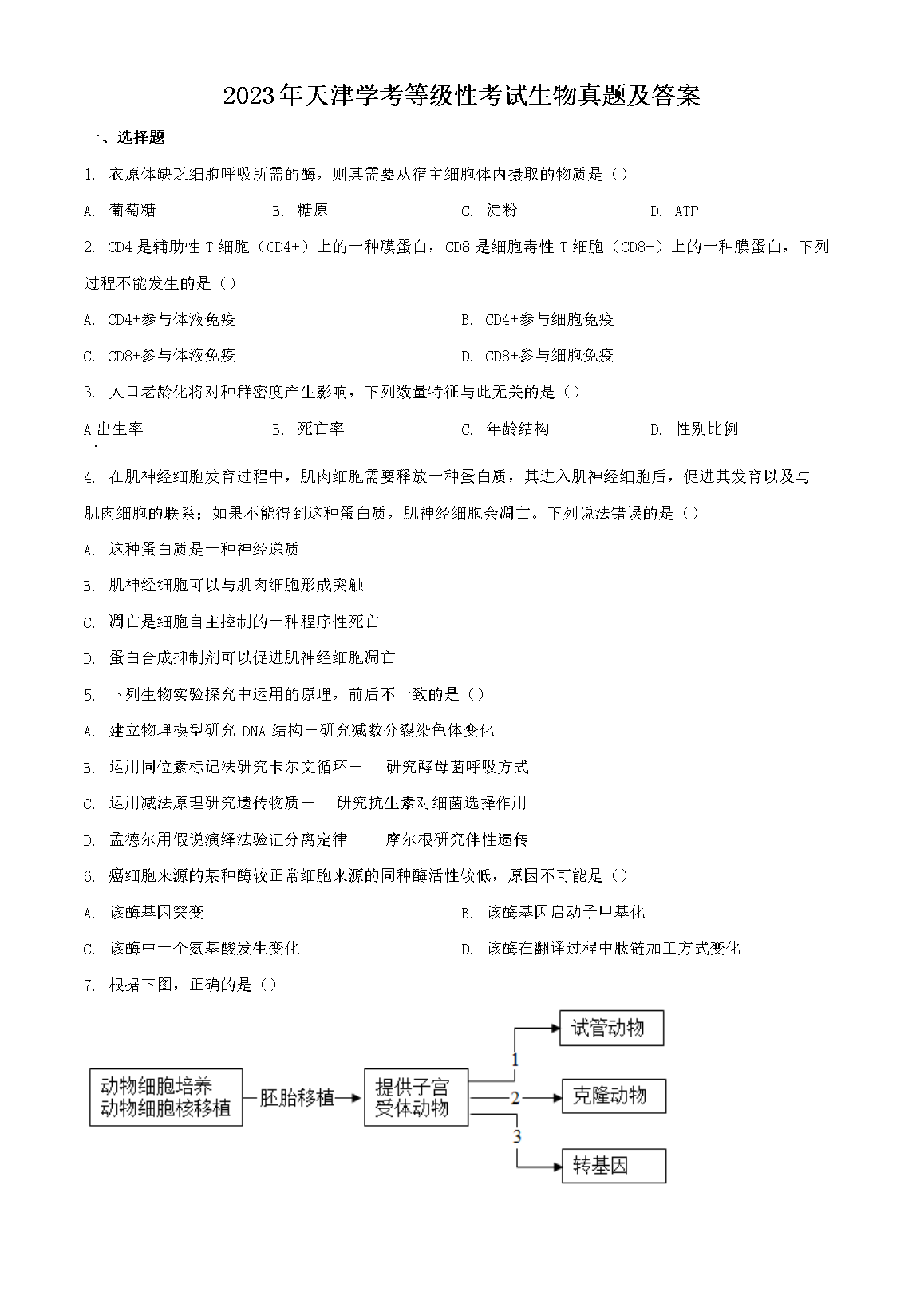
中国科学院生态环境研究中心水环境微生物过程研究组2017年招聘启事01-15
教师节作文200字左右二年级,二年级关于教师节作文200字03-09
小鸟回家作文400字07-29
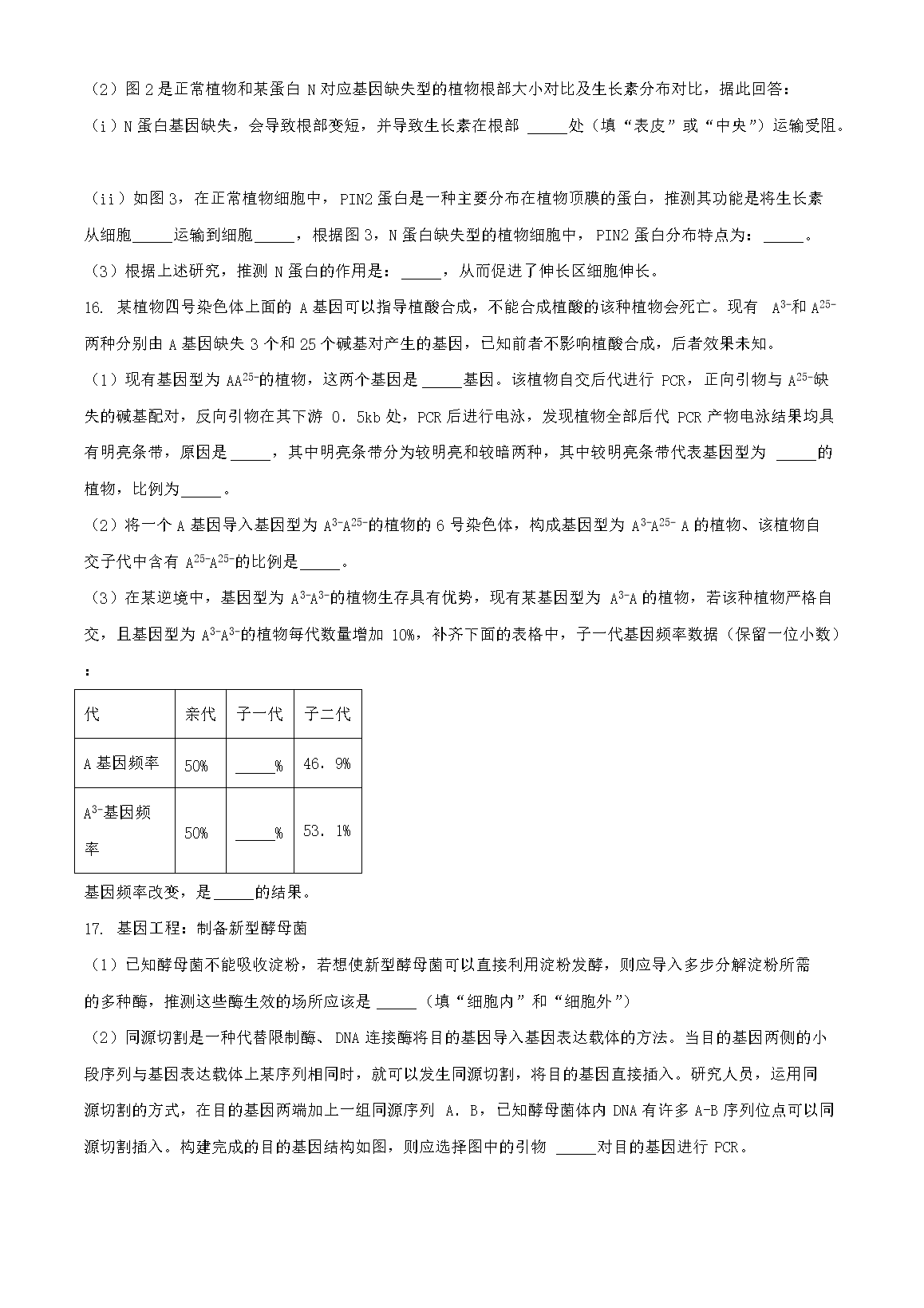
12.14情人节经典的表白语02-15