>
【文档预览】 文档大全网整理发布2023年江苏学考选择性考试生物真题及答案(Word版),前五页预览如下:
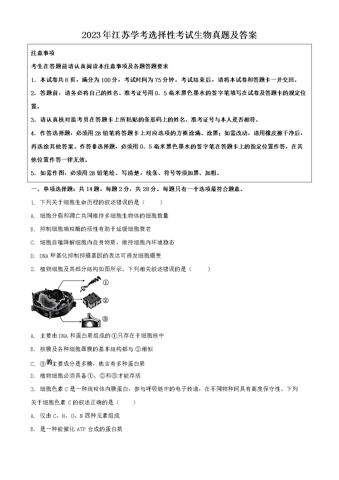
本文来源:https://www.wddqw.com/7lHv.html
相关文章:
正在阅读:
2023年江苏学考选择性考试生物真题及答案(Word版)09-16
2021下半年安徽机械工业学校公开招聘人员专业测试及有关工作实施方案11-06
2017新疆喀什地区事业单位招聘引进干部人才公告【1728人】03-24
初中生英语读后感(精选10篇)10-09
运动会作文800字06-25
2019年山东泰安中考政治真题11-16
蓦然回首作文600字01-27
青年节快乐祝福语,青年节积极祝福语05-08
2021年河南医学检验职称考试时间及考试科目【4月10、11、17、18日】09-28
2018上半年辽宁中学教师资格证考试答案:教育知识与能力04-22
2017年自考马克思主义哲学原理章节练习题(2)08-21