正在阅读:
2023年天津中考道德与法治试题及答案(Word版)06-22
九年级语文下册课件:《无言之美》12-17
初中散文:另一种灿烂生活06-06
快乐的劳动节的英语作文范文|劳动节英语作文范文5篇04-30
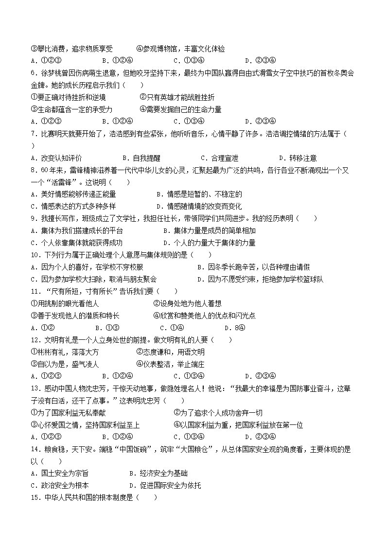
河北承德2019年考研预报名时间:9月24日至9月27日07-28
(四川)攀枝花学院2021下半年英语六级报名时间及报名入口【9月22日-10月9日】08-25
读书真好作文550字10-17
2018年江苏常州市新北区定向招聘幼儿男教师公告【6人】07-21
2021年3月河北计算机三级成绩查询入口07-10
能干的外婆作文400字10-07
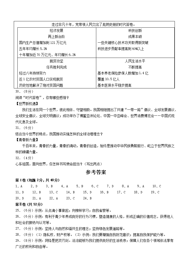
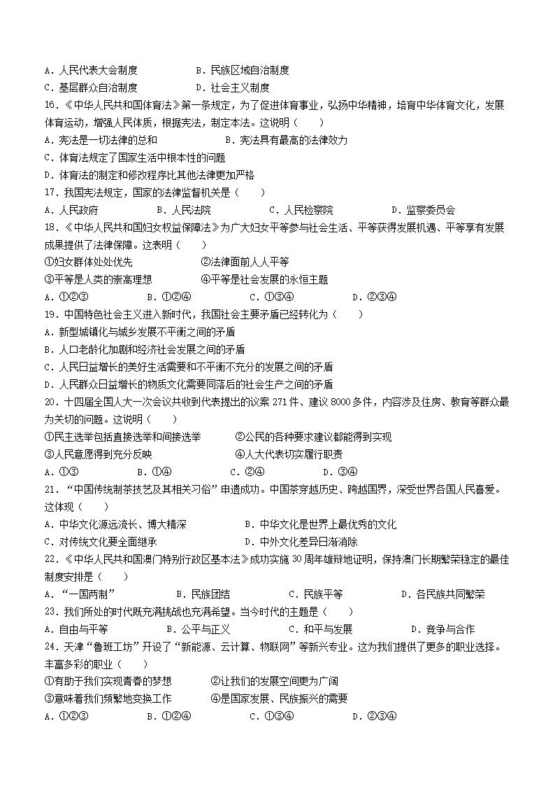
寻鼠记作文500字06-27