正在阅读:
2023年天津和平区中考道德与法治真题及答案(Word版)06-21
劳动之美作文500字08-01
不一样的生日作文700字07-03
2020年3月河北石家庄期货从业资格考试报名条件:高中以上文化程度01-19
2023年下半年河南洛阳自考时间安排(10月28日至29日)05-29
创意诗般的生活作文900字01-21
现代故事:《环保奖励》阅读07-19
2023年湖北黄冈中考录取分数线公布时间:7月6日左右05-16
幼儿园中班美术活动《太阳》教案3篇03-13
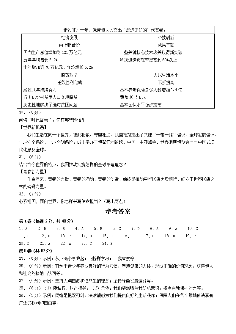
运动会加油稿大学生【10篇】10-28