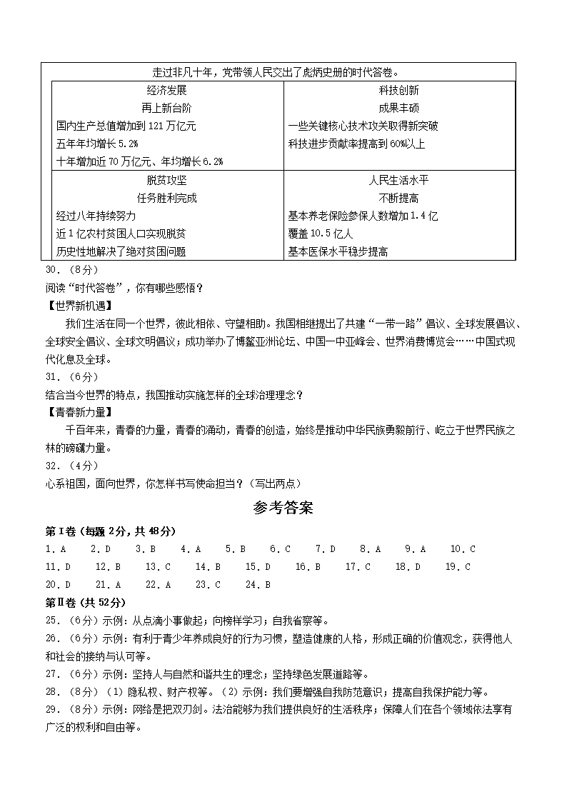
>
【文档预览】 文档大全网整理发布2023年天津河西区中考道德与法治真题及答案(Word版),前五页预览如下:
本文来源:https://www.wddqw.com/gq5v.html
相关文章:
正在阅读:
2023年天津河西区中考道德与法治真题及答案(Word版)06-21
陕西:关于2022年继续做好重点高校在陕招生专项计划实施工作的通知05-03
2018年浙江台州玉环市经济和信息化局编外人员招聘公告【3人】04-14
2023年3月贵州省全国计算机等级考试报名公告01-19
2017湖北华中科技大学管理学院招聘公告10-04
2019年辽宁审计师考试缴费时间:5月31日-6月14日11-04
小城清梦作文600字08-28
小小动物园四年级语文上册第二单元作文08-29
难忘的六一儿童节作文500字六年级,别样的六一儿童节作文500字范文10-29
2016下半年浙江幼儿教师资格证考试科目05-16
小学三年级写景的作文250字左右|三年级写景作文:黄河_250字05-28