>
【文档预览】 文档大全网整理发布2021-2022学年江苏省南京市秦淮区四年级下学期期末数学真题及答案(Word版),前五页预览如下:
本文来源:https://www.wddqw.com/Ekxv.html
相关文章:
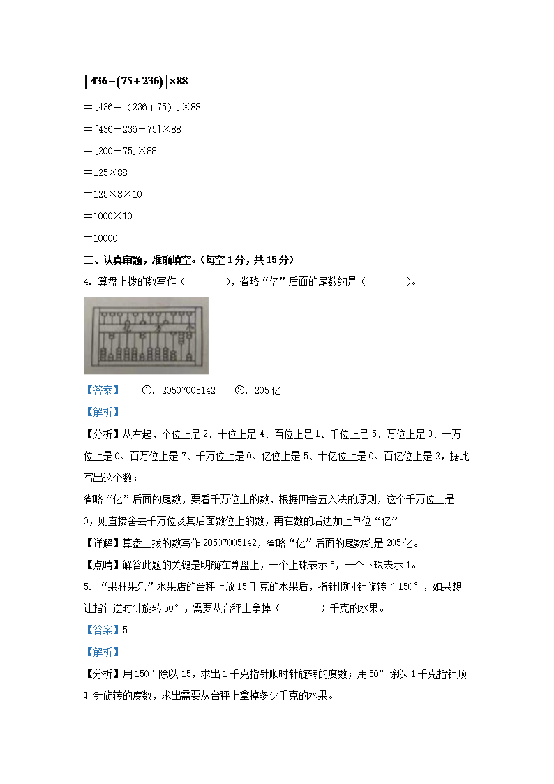
正在阅读:
2021-2022学年江苏省南京市秦淮区四年级下学期期末数学真题及答案(Word版)07-15
初中写景作文:香溪源06-21
2017宁夏环境影响评价师报名现场确认时间10-09
上海理工大学2017“普通招考”博士生入学考试初试考场查询10-25
技术主管工作总结范文,技术主管个人工作总结01-01
发给相亲对象的元旦祝福语-元旦发给对象的祝福语三篇02-21
我的小乌龟作文600字10-11
七夕情人节主题活动总结怎么写08-02
2020年云南昆明市教育体育局直属学校(单位)招聘公告【123人】11-08
[签约仪式主持词开场白]协议签约仪式主持词范本09-30
山东聊城2018年考研时间【2017年12月23日-25日】02-19