
根据《幼儿园管理条例》《幼儿园工作规程》相关规定,结合我市实际情况,现就做好2023年全市幼儿园招生入园工作有关事项通知如下。
一、工作原则
(一)属地管理。按照省市统筹、以县为主的学前教育管理体制以及幼儿园属地管理的原则,由各区(市)县教育行政部门负责具体组织实施,有序开展适龄幼儿入园工作。
(二)公平公开。各区(市)县教育行政部门要坚持依法依规和公平公正公开的原则,主动向社会公开幼儿园招生信息,规范招生入园工作流程。
(三)适龄优先。幼儿园适龄幼儿一般为3周岁至6周岁,优先满足在幼儿园服务范围内户籍适龄幼儿的入园需求,幼儿园小班秋季集中招生对象为2019年9月1日-2020年8月31日(含8月31日)出生的幼儿。
(四)就近就便。根据区域招生实际情况科学统筹、合理安排,保障适龄幼儿就近就便入园。平时如有缺额,可随时补招。
(五)免试入园。各类幼儿园对入园幼儿除健康检查外,不得以任何形式进行入园、编班的考试、测查、测试等,不得拒绝具有接受普通教育能力的残疾适龄幼儿入园。
二、工作实施
(一)普惠性幼儿园招生。各区(市)县教育行政部门要全面摸清辖区内适龄幼儿人数、现有园所资源,结合实际制定本区域公办和普惠性民办幼儿园招生办法,及时向社会公布,并报市教育局备案。
(二)民办幼儿园招生。民办幼儿园(普惠性民办幼儿园除外)实施自主招生,主动接受社会监督。各区(市)县教育行政部门要加强指导监管,民办幼儿园招生简章须报区(市)县教育行政部门备案后发布实施。
(三)多子女家庭便民举措。各区(市)县教育行政部门根据区域内学位情况切实做好多子女家庭便民服务工作。双胞胎(多胞胎)参加公办和普惠性民办幼儿园小班集中招生报名时,家长可自愿选择双胞胎(多胞胎)绑定报名同一幼儿园。多子女家庭参加公办和普惠性民办幼儿园小班集中招生报名时,家长可自愿选择未达入园年龄的其他子女与当年入园子女绑定报名同一幼儿园,未入园子女与当年入园子女应在同一幼儿园共同就读至少一年。鼓励各区(市)县制定未入园子女与在读子女就读同一幼儿园的便民举措。具体办法由各区(市)县教育行政部门制定。
(四)优抚对象子女入园。对符合条件的现役军人子女、烈士和因公牺牲军人子女、公安英模和因公牺牲伤残警察子女、高层次人才子女、国家综合性消防救援队伍人员子女、直接参与救治新冠肺炎患者的一线医务工作者子女、“成都工匠”子女及其他各类优抚对象,由区(市)县教育行政部门按照相关规定落实教育优待政策。
(五)其他。区(市)县教育行政部门按规定做好进藏干部职工子女、在蓉港澳台及外籍适龄儿童入园工作。因疫情影响不能按期交房的购房者子女入园,参照市教育局、市公安局、市住建局《关于妥善做好受疫情影响新建楼盘未能按期交房的购房人子女就学工作的通知》(成教函〔2020〕35号)执行。
三、工作要求
(一)加强招生入园工作管理。各区(市)县教育行政部门要加强组织领导,按照核定的招生规模和班额,确定秋季学期招生计划,结合实际制定工作方案和招生公告,细化报名流程,科学组织实施,完善应急预案,妥善处置招生过程中出现的问题,确保招生工作平稳有序。
(二)优化招生便民服务。各区(市)县教育行政部门要进一步提高为民服务意识,通过、官微等多种途径,宣传招生政策,做好政策解读、咨询、接访,主动公开幼儿园招生入园信息,包括幼儿园基本情况、性质、服务范围、招生计划、招生条件、收费标准等。在现场资格审核和新生入园等环节要严格落实疫情防控相关要求。
(三)严肃招生工作纪律。各区(市)县教育行政部门要健全招生监督机制,严肃查处幼儿园招生中出现的各类违纪违规行为,确保招生入园工作公平公正。幼儿园应严格执行有关收费规定,切实加强和规范收费管理。
(四)推动全市幼儿园招生入园信息化。从2023年起,成都市各区(市)县根据实际情况统一使用“成都市幼儿园招生入园服务平台”招生,同时做好“线上”“线下”服务工作。加强幼儿学籍注册管理,在幼儿办理入园报到手续后,幼儿园要及时在“全国学前教育管理信息系统”中完成新招生入园幼儿和转园幼儿的学籍注册。
各区(市)县教育行政部门于2023年9月1日前将幼儿园招生工作情况报市教育局。
附件:
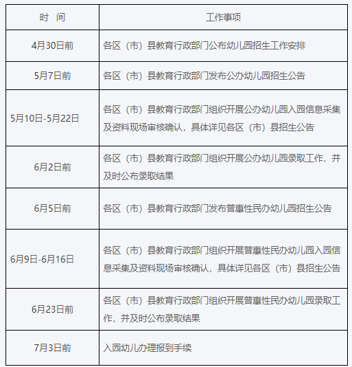
1.2023年成都市普惠性幼儿园招生工作日程安排
注:各区(市)县教育行政部门结合实际制定具体工作日程,民办幼儿园(普惠性民办幼儿园除外)参照执行。
2.各区(市)县幼儿园招生信息查询方式
电话咨询时间:工作日9:00-12:00,13:00-17:00
原文标题:成都市教育局关于做好2023年幼儿园招生入园工作的通知
文章来源:https://online.cdzk.com/Hall/Information?id=1093
正在阅读:
附招生日程安排!2023年四川成都市幼儿园招生入园工作通知发布04-13
2017上半年湖南翻译资格成绩查询时间及入口(口译+笔译)01-22
2020年广东汕尾中考成绩查询时间及查分方式【已公布】11-21
2020年天津法律职业资格考试报名条件公布【原司法考试】11-29
银行大堂经理年终述职报告_银行大堂经理述职报告3篇01-17
开展文明礼仪宣传活动的总结11-29
微软办公软件国际认证考试时间|微软办公软件国际认证考试费用02-20
2020年7月山东英语四级成绩查询时间、方式及入口【8月28日正式查分】11-08