
一、招生原则
公平公开、适龄优先
就近就便、免试入园
二、招生对象
小班:年满3周岁,即2019年9月1日—2020年8月31日(含8月31日)出生,所属街道(镇)适龄户籍幼儿。
三、招生计划








四、招生方式
网络登记,实地审核,现场摇号。
五、招生程序
(一)发布公告
1.公告时间:2023年5月6日
2.公告方式:
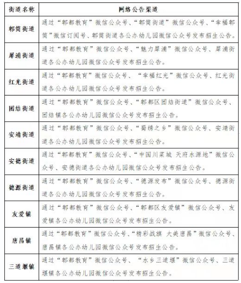
(1)网络公告:在“郫都教育”微信公众号、郫都区各街道(镇)微信公众号、各公办幼儿园微信公众号。
(2)公告栏公告:各公办幼儿园(园区)大门显著位置处张贴招生通知。
(二)网上报名
1.报名方式:进入“成都市幼儿园招生入园服务平台”,按相关提示进行报名信息登记。(五种报名渠道见附件)
2.报名时间:5月11日9:00--5月15日17:00截止。
(三)报名要求
1.登记信息须真实有效。
2.登记时同一幼儿只能选择一所幼儿园(或园区)进行登记。
3.如经核实登记信息虚假或重复选择两所及以上幼儿园(园区)登记的,取消该幼儿登记资格。
(四)现场审核
1.网上登记成功后,幼儿家长持《成都市幼儿园网上报名信息表》、本人和法定监护人身份证原件及复印件、幼儿户口簿原件及复印件(户主页和幼儿信息页)到所报幼儿园进行现场审核(未按时到现场确认,视为自动放弃)。
2.审核确认时间:2023年5月16日——2023年5月20日(具体审核时间以各公办幼儿园发布的通知为准)。
3.审核结果公示:2023年5月17日——2023年5月21日(具体公示时间以各公办幼儿园发布的通知为准)在所报幼儿园大门显著位置处公示资格审查合格幼儿名单。
(五)录取办法
1.报名审核确认后,统计资格审核合格人数,如资格审核合格人数小于等于该园(园区)计划招生数,经确认资格审核合格的幼儿全部入园就学。
2.如资格审核合格人数大于该园(园区)计划招生数,则通过现场摇号进行录取(摇号时间待定)。
(六)录取名单公布
1.拟录取名单在所报幼儿园大门显著位置处张贴(时间待定)。
2.新生入园报到:7月3日前(具体时间以各公办幼儿园通知为准)到幼儿园办理新生入园报到手续。
温馨提示:家长在报名时请关注所报公办幼儿园招生入园通知的具体要求。
六、其他事项
1.保教费按物价部门制定的统一标准收取,伙食费按物价据实收取,按实结算。
2.所属街道(镇)户籍适龄幼儿只可选报一所招生范围内的公办幼儿园(园区)。双胞胎(多胞胎)参加小班集中招生时,家长可自愿选择双胞胎(多胞胎)绑定报名同一幼儿园。多子女家庭参加小班集中招生报名时,家长可自愿选择未达入园年龄的其他子女与当年入园子女绑定报名同一幼儿园,未入园子女与当年入园子女应在同一幼儿园共同就读至少一年。多子女家庭参加小班集中招生报名时,家长可自愿申请让当年年龄、户籍等符合条件的子女与在读子女就读同一幼儿园,当年申请子女应与在读子女在同一幼儿园共同就读至少一年。
3.特别提示:以上事项请一定注意每个环节的时间节点和内容,超过办理时间都将视作弃权处理。
七、咨询电话
成都市幼儿园招生入园服务平台登录方式:
家长可通过以下几种渠道进行报名:
报名方式一:
(一)通过手机微信微信搜索公众号【成都智慧教育云平台】—点击【服务大厅】—点击【幼儿园招生入园】进行报名;
(二)通过电脑登陆成都智慧教育云平台进入(网址:https://educloud.cdedu.com/#/tourist—点击【幼儿园招生入园】进行报名。
报名方式二:
①长按识别下图二维码,一键关注成都市教育局官方微信号【成都教育发布】。
②进入公众号,点击底部菜单栏【综合服务】—点击【招生入学平台】进行报名。
报名方式三:
通过电脑访问“成都教育”官方网站(网址http://edu.chengdu.gov.cn/),进入“成都市幼儿园招生入园服务平台”栏目进行报名。
报名方式四:
通过电脑访问“成都教育考试院”官方网站(网址https://www.cdzk.org/),在“成都市招生考试服务一网通办”栏目,点击“幼儿入园”进行报名。
报名方式五:
通过电脑访问“成都招考”官方网站进行报名(网址online.cdzk.org或online.cdzk.com)。
正在阅读:
重磅!四川成都市郫都区公办幼儿园2023年秋季招生入园安排公布05-10
[2019朝阳中考英语试题及答案]2019年辽宁朝阳中考英语真题11-19
2021年湖南怀化初级会计职称报名入口:全国会计资格评价网10-26
2019年新疆乌鲁木齐基金从业资格考试准考证打印时间:10月8日-13日(预约式)03-05
2020年贵州硕士学位研究生考试时间:2019年12月21日-23日10-03
2018重庆医科大学附属第二医院编外劳务派遣护士招聘启事(第二轮)08-16
2019年春节短信贺词祝福语摘抄09-03
微笑面对人生的初中作文600字三篇02-17
儿童水粉画调色教材:儿童水粉画调色03-20
自考大专报名需要什么条件与要求12-14