
现将《2023年静安区幼儿园招生入园工作实施意见》印发给各园所,请各园所认真贯彻执行。
附件:2023年静安区幼儿园招生入园工作实施意见
为贯彻落实《中共中央国务院关于学前教育深化改革规范发展的若干意见》《国务院关于当前发展学前教育的若干意见》《中共上海市委、上海市人民政府关于推进学前教育深化改革规范发展的实施意见》以及《上海市教育委员会关于做好2023年本市学前教育阶段适龄幼儿入园工作的通知》(沪教委托幼〔2023〕2号)等相关文件要求,落实《上海市学前教育与托育服务条例》有关规定,结合本区实际情况,特制定本实施意见。
一、招生原则
1.积极应对本区入园高峰,优化配置与统筹学前教育资源,妥善安排区域内有需求的、符合条件的适龄幼儿入园。坚持“相对就近、人户一致优先”的招生原则,根据本区资源配置情况,对不同地块、不同类别的园所,因地制宜地制定招生办法,个别地块因资源结构性紧缺需突破班额的,须报区教育局批准后方可实行。
2.根据入园工作的统一部署,各园要按照信息登记、报名验证、录取通知三个工作阶段的时间节点和工作要求,统一实施,“一网通办”,方便家长,有序开展适龄幼儿入园工作。
3.坚持公开、公平、公正的原则,通过网站公示、发布《招生通告》、发放相关宣传资料的形式,主动向社会公布招生入园工作的相关信息,实施阳光招生。
二、工作内容
适龄幼儿入园工作主要分为信息登记、报名验证和录取通知三个阶段。
(一)信息登记
适龄幼儿监护人需在“上海市适龄幼儿入园信息登记系统”(登录上海“一网通办”网站首页“2023年适龄幼儿入园”特色专栏,网址:https://zwdt.sh.gov.cn,或登录“随申办”移动端首页“2023年适龄幼儿入园”)进行统一的入园信息登记。
1.登记对象的范围
2023年入园信息登记的对象为2019年9月1日—2020年8月31日出生的本区常住人口适龄幼儿的监护人。
报名幼儿园托班、中大班插班转园的幼儿监护人不作为此次统一信息登记的对象。
2.登记对象和幼儿的条件
幼儿和监护人根据本人情况须持有以下证件之一:
(1)本区户籍:居民身份证(号);
(2)非本市户籍:经本区办理且在有效期内的上海市居住证或上海市居住登记凭证,港澳居民来往内地通行证或港澳居民居住证,台湾居民来往大陆通行证或台湾居民居住证;
(3)外籍:护照。
3.登记时间和办法
2023年4月20日—4月27日,适龄幼儿监护人通过“上海市适龄幼儿入园信息登记系统”(登录上海“一网通办”网站首页“2023年适龄幼儿入园”特色专栏,网址:https://zwdt.sh.gov.cn,或登录“随申办”移动端首页“2023年适龄幼儿入园”)登记幼儿信息,获取《上海市适龄幼儿入园信息登记表》(以下简称《登记表》)和登记编号。《登记表》和登记编号作为幼儿进行入园报名验证的凭证。
4.信息登记确认和修改
适龄幼儿监护人对市电子证照库提供的与监护人和幼儿相关的姓名、证件号码、居住等信息进行录入或确认。
(1)如发现“上海市适龄幼儿入园信息登记系统”内信息与实际情况不符,监护人可根据所持证件的信息在系统中修改。
(2)已办理入园所需各类证件,但未在“上海市适龄幼儿入园信息登记系统”显示信息的幼儿,监护人可根据所持证件的信息进行登记。
(3)确因特殊情况未按时办理各类证件的幼儿,可在报名验证阶段通过上海市静安区招生入学咨询平台预约信息补登记。
监护人登记信息成功后,原则上不再修改信息。确有需要修改信息的,监护人凭相关证明材料在报名验证阶段完成信息修改。
(二)报名验证
1.招生对象:
2019年9月1日至2020年8月31日出生(满3周岁),身体健康且符合本区入园条件的适龄儿童。
因身体状况等原因不能当年度入园的幼儿,监护人可凭相关证明材料向区教育局提出申请,经区教育局审核并履行备案手续后可推迟一年入园。上年度因身体状况等特殊原因未入园并已履行备案手续的幼儿,监护人可向区教育局提出入园申请。
2.报名(登记)和验证办法:
2023年报名(登记)和验证实行“一网通办”、网上报名和网上验证,适龄幼儿监护人通过“上海市适龄幼儿入园信息登记系统”(登录上海“一网通办”网站首页“2023年适龄幼儿入园”特色专栏,网址:https://zwdt.sh.gov.cn,或登录“随申办”移动端首页“2023年适龄幼儿入园”)核对或提交相关证明材料,进行幼儿入园报名和验证。上海“一网通办”网站或“随申办”移动端中的电子证照与纸质证件同等效力使用。
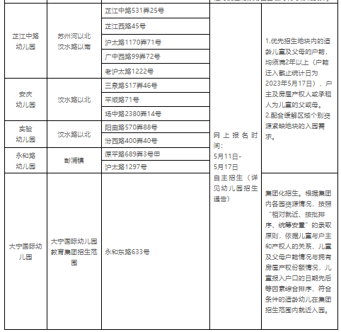
网上报名(登记)日期:5月11日至5月17日
网上报名(登记)期间,确因特殊原因无法自行完成网上报名(登记)验证的幼儿监护人,可通过上海市静安区招生入学咨询平台预约补报名。
3.报名(登记)条件:
本区户籍适龄儿童(详见表一、市级示范园详见表五);
本区集体户口适龄儿童(详见表二);
居住在本区的来沪人员随迁子女(详见表三);
居住在本区的港澳台、外籍适龄儿童(详见表四)。
网上报名时,适龄幼儿监护人需对上海“一网通办”或“随申办”中提供的电子证照进行确认或补充。
(三)录取办法
根据各级各类学前教育资源及人口的分布情况,本区户籍适龄儿童原则上采取如下录取办法:
1.市级示范园招收本区户籍适龄儿童。继续采用电脑派位或自主招生的方式进行录取,积极发挥示范辐射作用。(详见表五)
2.一级幼儿园、集团化办学幼儿园原则上采用“填报志愿、按类排序、统筹协调”或“相对就近、对口入园、统筹协调”等办法,根据儿童与户主和产权人的关系、报出生及报入户口的日期先后等综合情况,进行录取。(详见表六、表七)
3.二级幼儿园原则上采用“对口入园、统筹协调”的录取办法。动迁地块采用“集中报名、统筹协调”的录取办法。(详见表八)
4.鼓励和支持民办幼儿园积极创建普惠性幼儿园。民办、其他办幼儿园要规范和完善各项招生与录取工作,采用自主招生方式,自觉接受社会监督,招生简章须向区教育局备案,同时向社会公布并予以实施。(详见表九)
5.居住于本区的来沪人员随迁子女,在优先满足本区户籍儿童入园的基础上,视空余学额情况,实行“积分高低、相对就近、区域统筹”的“积分制”入园办法。(详见表十)
6.港澳台、外籍的适龄儿童按照国家相关政策执行。
7.家长在网上报名阶段,须保证所有按要求填写的资料和提交的材料等信息是完全客观真实的,如有虚假、不实申请的行为,将取消录取结果。
8.2017年9月1日至2019年8月31日期间出生的身体健康且未在本区入园的静安区户籍幼儿,可向有空余学额的幼儿园申请插班转园登记。
9.2020年9月1日至2021年8月31日出生的身体健康的本区户籍幼儿,可向招生范围内开设托班的幼儿园、托儿所申请入托登记。各园根据资源配置情况,原则上采用自主招生或“相对就近,统筹协调”的办法(详见表十一)。
三、具体工作要求
(一)公开招生入园信息。区教育局和幼儿园通过本单位网站和其他形式主动向社会公开幼儿园招生入园工作信息,并负责招生政策问答。
幼儿园招生咨询平台:扫描二维码登陆
幼儿园招生咨询电话:56630990-8223
幼儿园招生监督电话:56630990-1005
幼儿园招生工作咨询接待地点:和田路193号
(二)各类幼儿园不得对入园幼儿进行测试和变相测试;不得以参加早教或早教指导作为适龄幼儿入园的条件。适龄幼儿入园前应接受医疗卫生机构的健康检查,合格后方可入园。
(三)加强安全防范。各幼儿园要切实做好人员培训、设施设备配备、网络畅通等保障工作,合理安排人员、场所和时间。加强入园工作期间周边综合治理工作,确保入园工作平稳有序进行。
(四)加强监督管理。切实加强对幼儿招生入园工作的指导、监督和管理,严格执行相关工作要求,依法依纪查处幼儿招生入园工作过程中的违纪违规事件,确保幼儿入园工作公平公正。
(五)园所开放日活动。4月14日至4月19日,本区有意愿的幼儿园可通过网站、微信公众号等方式开展园所开放日活动。园所开放日活动主要展示园所的办园理念、课程建设、师资队伍、办园特色等。但不得组织幼儿提前报名,不得采集幼儿信息与家长联系方式。
(六)时间安排
4月14日公示《2023年静安区幼儿园招生入园工作实施意见》
4月14日—4月19日有意愿的幼儿园可通过网站、微信公众号等方式开展园所开放日活动
4月20日发布《2023年静安区幼儿园招生通告》
4月20日—4月27日本区适龄幼儿登陆“上海市适龄幼儿入园信息登记系统”进行统一的信息登记
5月11日—5月17日家长网上报名(登记)
5月17日户籍迁入截止统计日
6月5日本区户籍幼儿公办幼儿园补报名(不含示范园)
6月26日前幼儿园发放新生入园通知书
6月30日办理入园手续截止日












原文标题:上海市静安区教育局关于印发《2023年静安区幼儿园招生入园工作实施意见》的通知
文章来源:https://www.jingan.gov.cn/govxxgk/JA4/2023-04-14/279722ad-febb-47a2-af63-26ac5354ff4f.html
正在阅读:
附日程安排!2023年上海静安区幼儿园招生入园工作实施意见公布04-15
红星照耀中国读后感六百字初中_初中1年级读后感六百字三篇04-12
幼儿园中班期末教学总结报告,幼儿园中班教学总结报告04-05
[2020年度工作计划模板]社区年度工作计划模板ppt12-04
想念爷爷作文11-19
校园一角作文400字09-21
[小学读后感300字20篇]小学300字读后感【三篇】11-07
中考百日誓师大会誓词口号大全-中考百日誓师大会誓词口号09-18
小小动物园作文400字左右四年级05-12