2023年陕西商洛市镇安县城区中小学、幼儿园学区划分公示

时间:2023-08-16 02:30:01 阅读: 最新文章 文档下载
说明:文章内容仅供预览,部分内容可能不全。下载后的文档,内容与下面显示的完全一致。下载之前请确认下面内容是否您想要的,是否完整无缺。
【#少儿升学# 导语】2023年陕西商洛市镇安县城区中小学、幼儿园学区划分公示已公布,下面©文档大全网为您详细介绍一下本次中小学、幼儿园学区划分公示的具体事宜,希望家长及时关注,如有相关疑问,请关注©文档大全网为您实时做出的更新。
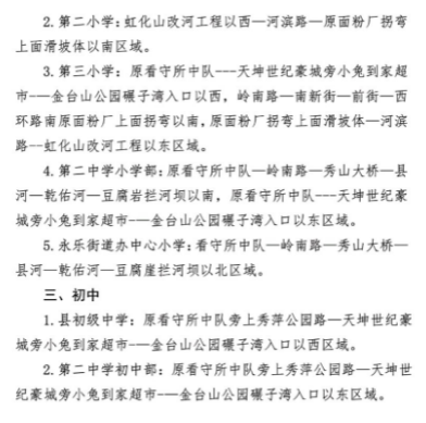
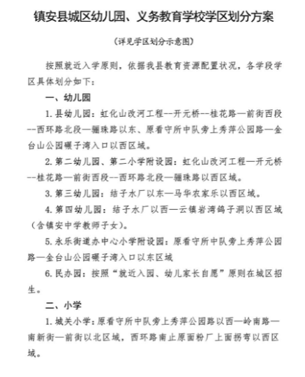
image.png
image.png
image.png
image.png
  >>>点击查看以下附件

  镇安县城区小学学区划分图.pdf

  镇安县城区幼儿园学区划分图(2).pdf

  镇安县城区初中部学区划分图(1).pdf

本文来源:https://www.wddqw.com/vq0v.html