
适龄儿童少年在入学登记时,学校按照有关文件规定进行户籍审核。由于拆迁安置、城市建设、街道门牌号变更等因素造成的特殊问题,区教育局将依据户籍登记情况统筹协调安排入学。
本方案自发布之日起实施。
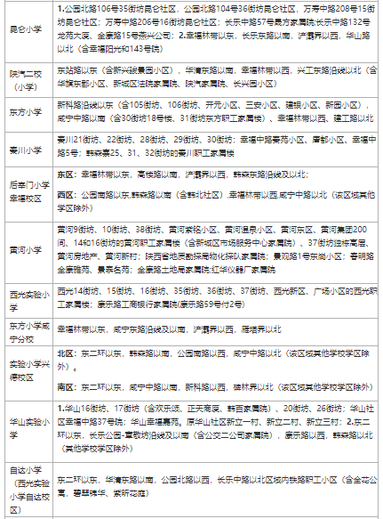
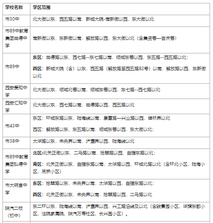
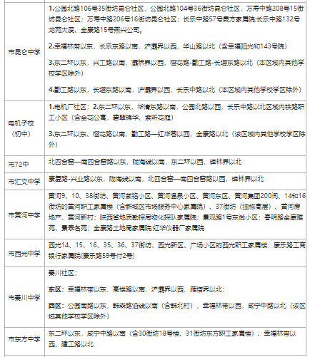
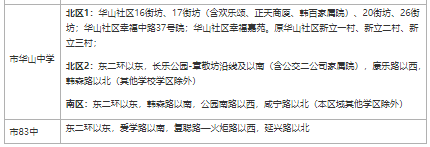
附件:西安市新城区2023年义务教育学校学区范围





正在阅读:
快讯!2023年陕西西安市新城区中小学学区划分方案出台06-26
我发现了樱花的美作文500字08-08
2023年甘肃酒泉玉门市公安机关公开招聘警务辅助人员公告[90名]09-13
天津蓟县2017-2018学年度第一学期期中检测八年级数学|天津蓟县2017年6月英语四级成绩查询入口及方式02-07
2017河北张家口市宣化区医院招聘公告12-10
春游方特作文600字08-22
高二历史必修三第一单元知识点:宋明理学05-19
秋天的色彩作文400字10-17
山西省2017年成人高考招生考试网报公告02-14
2017英语六级听力高频词汇盘点二十一08-06
2019年吉林高考理科数学真题(已公布)11-23