
1.我区义务教育学校招生入学的总体要求是什么?阎良区和航空基地招生入学工作如何实施?
答:按照西安市教育局《关于做好2023年义务教育招生入学工作的通知》(市教发〔2023〕55号)要求,义务教育招生入学坚持5个原则,即:免试就近入学,公民同招,控辍保学,计划管理,公平、公正、公开。进一步规范义务教育招生行为,切实依法保障适龄儿童少年接受义务教育的权利,促进教育公平,努力构建义务教育良好生态,推进义务教育优质均衡发展。
阎良区教育局统筹负责阎良区辖区义务教育招生入学工作。航空基地学校后勤服务管理中心统筹负责航空基地辖区内义务教育招生入学工作。
2.今年义务教育学校招生对象是哪些?
答:小学:2017年8月31日(含8月31日)以前出生的阎良区户籍适龄儿童、随迁子女、外地户籍符合政策规定准入类学生。
初中:具有阎良区户籍的小学应届毕业生、随迁子女、外地户籍符合政策规定准入类学生。
3.如何做好控辍保学工作,依法保障适龄儿童少年接受义务教育?
答:按照《义务教育法》规定,凡年满六周岁适龄儿童少年,其父母或者其他法定监护人应当送其入学接受义务教育。适龄儿童少年因身体原因需要延缓入学的,其父母或者其他法定监护人应当向户籍所在地学区对应学校提出书面申请(附医院诊断证明、病例、相关单据等资料),经社区(村委)、街办审核同意后,由学校报区教育局备案。各街办、各学校要切实履行义务教育控辍保学法定职责,履行控辍保学“七长责任制”,确保适龄儿童少年入学接受义务教育。严禁以“国学班”“读经班”“私塾”等形式替代义务教育。
4.民办学校与公办学校同步招生的基本要求是什么?
答:我市严格落实中央文件和教育部、省教育厅工作部署,民办义务教育学校招生纳入审批地统一管理,与公办学校同步招生,其基本要求是公办民办学校同步登记报名、同步招生录取,任何公办民办学校不得提前选拔生源。在公办民办学校完成同步登记报名的前提下,公办学校与民办学校同一时间段开始招生录取,按统一步调有序开展招生。民办学校不得以公办学校或公办学校校区、分校的名义招生。
5.义务教育学校可以通过考试招生吗?
答:所有公办民办义务教育学校都要遵守免试入学规定,严禁以各类考试、竞赛、培训成绩或证书证明等作为招生依据,不得以面试、面谈、评测等名义选拔学生。严禁自行组织或与社会培训机构联合组织以选拔生源为目的的各类考试,或采用社会培训机构自行组织的各类考试结果。
6.公办民办学校招生入学登记报名怎么进行?
答:按照公办民办学校同步登记报名、同步招生录取的要求,我区公办义务教育学校招生统一在西安市义务教育招生入学管理平台(网址:http://www.xaywjy.com)(以下简称招生平台)登记报名,按“先入学信息审核、后登记报名”的程序进行。
第一步:学生及其家长登录阎良区人民政府门户网站、阎良教育微信公众号或西安市教育局门户网站、招生平台及其微信公众号(xaywjy)自行下载并填写《西安市义务教育招生入学信息审核登记表》。
第二步:按照我区义务教育招生入学日程安排,携带相关资料,到对应学区学校或指定审核点进行入学信息审核。
第三步:入学信息审核通过后,由学区学校或指定审核点将学生基本信息录入招生平台,取得《西安市2023年义务教育招生入学登记报名告知书及报名条》(以下简称《报名条》)。
第四步:选择在公办学校就读的,不再进行网上报名,等候学校通知。选民办学校的,在规定时间内,根据《报名条》所载信息登录招生平台进行网上报名,每名学生选报一所民办学校。
第五步:领取入学通知书并确认学位。接到学校通知后,按照要求按时领取入学通知书并确认学位。
7.阎良区户籍适龄儿童少年怎样进行入学信息审核?
答:7月8日至7月10日,由其家长持全家户口簿、房产证明(房产证或购房合同)、身份证、《信息审核登记表》到其户籍对应学区学校进行入学信息审核。
8.优抚对象子女怎样进行入学信息审核?
答:7月11日至7月12日,烈士子女、符合条件的现役军人子女、综合性消防救援队伍人员子女、公安英模和因公牺牲伤残警察子女及其他各类优抚对象,由其家长或其他法定监护人,持相关材料到指定审核点(城区:小学在迎宾小学,初中在六三〇中学;街办:在居住地对应学校)进行入学信息审核。
9.西安市外地户籍符合政策规定准入类学生怎样进行入学信息审核?
答:7月11日至7月12日,由其家长或其他法定监护人,持规定证明材料到指定审核点(城区:小学在迎宾小学,初中在六三〇中学;街办:在居住地对应学校)进行入学信息审核。
10.辖区内集体户落户人员适龄子女怎样进行入学信息审核?
答:7月11日至7月12日,家庭已购房的家长持户籍卡、房产证明、身份证,未购房的持户籍卡、无房证明、身份证、租房合同等材料到指定审核点(城区:小学在迎宾小学,初中在六三〇中学;街办:在居住地对应学校)进行入学信息审核。
11.辖区内拆迁户适龄子女怎样进行入学信息审核?
答:7月11日至7月12日,已入住安置地的,家长持全家户口簿、房屋拆迁(安置)协议、房产证明等材料到其安置地对应学区学校进行入学信息审核;未入住安置地的,家长持全家户口簿、房屋拆迁协议、房产证明(租房提供无房证明、租房合同)等材料到其户籍对应学区学校进行入学信息审核。
12.非中国国籍学生怎样进行入学信息审核?
答:7月11日至7月12日,外籍学生家长持监护人和外籍学生本人有效身份证件、《外国人居留证》、家庭实际居住证明(房屋产权证或房屋租赁合同),到指定审核点(城区:小学在迎宾小学,初中在六三〇中学;街办:在居住地对应学校)进行入学信息审核。
13.我区随迁子女如何入学?
答:7月13日至7月14日,符合条件的随迁子女可以申请在我区接受义务教育,实施以居住证为主要依据的随迁子女入学政策,由区教育局统筹安排入学。非西安市户籍随迁子女其父母或者其他法定监护人持“居住、务工、户籍、流出”等证明材料;西安市鄠邑区、周至县、蓝田县户籍随迁子女其父母或者其他法定监护人持户籍证明及能表明在阎良区有合法稳定居住、务工和流出等证明材料,到指定审核点(城区:小学在聚宝小学、新华小学,初中在阎良一中;街办:在居住地对应学校)进行入学信息审核。并填写《阎良区义务教育新生入学学位统筹安排意愿征询书》。
西安市其他区县、开发区户籍的交叉务工人员,其子女在户籍所在地按学区登记入学。
“四证”具体内容如下:
居住证明:随迁子女父母双方取得的阎良区居住证,居住证地址必须与实际居住地址一致。同时,租房人员须提供《房屋租赁备案登记证明》或与房屋产权所属人签订的合法有效的房屋租赁合同;购房人员须提供房产证或购房合同等有效材料。鄠邑区、周至县、蓝田县户籍随迁子女父母无需提供居住证,但需提供以上合法稳定居住的证明材料。
务工证明:随迁子女父母双方合法、真实、有效的劳动务工合同或营业执照等相关材料。
户籍证明:随迁子女与父母同一户籍的户口簿及父母的身份证原件及复印件。
流出证明:适龄儿童少年户籍所在地乡镇人民政府或街道办事处开具的同意学生流出接受义务教育的证明材料。
14.我区义务教育学校怎样招生?
答:区教育局联合有关部门,对适龄儿童少年及其家长提供的相关证明材料进行审核通过后,先安排阎良区内户籍与实际居住地一致的适龄儿童少年入学,再根据登记入学人数和学校分布、学位供给等情况,按照“提前摸底、公布学位、公开规则、参考意愿、相对就近、统筹兜底”的原则,结合分类登记办法,依据落户时间、户口类型、居住类型等情况,参考家长意愿,相对就近统筹安排其他适龄儿童少年入学。学区内“户房一致”适龄儿童少年人数超过学校可提供学位数,按照户籍迁入时间排序,由区教育局统筹安排入学。
以下情况不作为就近入学依据:
(1)购房。适龄儿童少年父母在阎良区(航空基地)购房但未落户籍的。
(2)挂户。与户主为非直系亲属关系的。
(3)假户籍。伪造虚假户籍的。
凡提供虚假证件一经查实,追究相关人员法律责任,到其真实户籍所在地进行审核登记。
15.入学报名信息采集有哪些要求?
答:各学校要规范入学证明材料,按照义务教育招生入学有关法律法规政策规定,对提供的入学证明材料要列出清单,并提前告知家长。不得要求提供学前教育经历、超过正常入学年龄证明、随迁子女在户籍地无人监护等无谓证明材料;预防接种证明不作为入学报名前置条件,可在开学后及时要求学生提供。严禁采集学生家长职务和收入信息。
16.阎良五街办户籍适龄儿童少年应在哪儿登记入学?
答:按照《西安市教育局关于做好2023年义务教育招生入学工作的通知》(市教发〔2023〕55号)要求,五街办户籍适龄儿童少年在户籍对应学区学校登记入学。如果确因父母在阎良城区购房长期居住、工作,且回户籍地有困难的,须按时回户籍所在地学区学校进行信息审核登记,取得《报名条》后,可向学区学校提出申请,登记城区购房地址,同时提供:监护人房产证或购房合同、父母双方合法、真实、有效的劳动务工合同或营业执照。8月下旬,待接收完符合政策的适龄儿童少年后,如城区学校还有空余学位,区教育局依据登记的家庭房产信息、有空余学位的学校位置统筹安排入学;如果没有空余学位,则在户籍所在地对应学区入学。
17.西安市其他区县、开发区(除周至、蓝田、鄠邑区外)户籍适龄儿童少年应在哪儿登记入学?
答:按照《西安市教育局关于做好2023年义务教育招生入学工作的通知》(市教发〔2023〕55号)要求,西安市其他区县、开发区户籍的交叉务工人员,其子女在户籍所在地按学区登记入学。
18.如何保障适龄残疾儿童少年接受义务教育?
答:保障适龄残疾儿童少年接受义务教育的权利,并纳入中小学生学籍管理。根据区县级残疾人教育专家委员会评估意见,对具备学习能力能够到普通学校就读的,优先安排到普通学校随班就读。对残疾程度较重,不能接受普通教育的,安排到特殊教育学校就读。对残疾程度严重,不能到校就读的,就近安排学校进行送教上门或通过远程教育的方式,切实保障其接受义务教育的权利。
19.入学优待政策涉及哪些群体?
答:对烈士子女、符合条件的现役军人子女、综合性消防救援队伍人员子女、公安英模和因公牺牲伤残警察子女、引进高层次人才子女及其他各类优抚对象,依据有关规定落实义务教育优待政策。
20.未被民办学校录取的儿童少年如何安排入学?
答:未被民办学校录取的学生,由区教育局安排到对应学区公办学校,若无空余学位,统筹安排到其他公办学校入学。
21.今年公办义务教育学校“校园开放日”如何开展?
答:为宣传和展示我区推进义务教育优质均衡发展成效,让家长更加了解家门口的新优质学校,6月25日起,公办义务教育学校要举办线上或线下“校园开放日”活动,向学区内学生和家长展示学校“三个课堂”成果及办学理念、师资水平、办学特色,大力宣传学校质量提升成效。
22.什么是新优质学校成长计划?
答:从2021年起,我区实施“新优质学校成长计划”,每年遴选一批有一定办学基础且有一定提升空间的公办义务教育学校,从优化办学条件、提高管理水平、聚焦课程教学改革、推动教师专业成长、培养学生综合素养等方面提升办学品质,努力培育一批教育理念科学、学校管理规范、办学特色鲜明、注重内涵发展、办学成效明显、社会声誉良好的“新优质学校”。
23.初中学校宣传的普通高中招生定向生政策有哪些?
答:取得普通高中招生定向生资格需具备“在生源初中学校建立正式学籍3年以上,且连续在该校初一、初二、初三就读的应届毕业生”的条件。在招生计划分配比例中,优质普通高中不低于50%招生计划定向分配到区域内各初中学校,并重点向农村初中、薄弱初中,“+”的“+校”、新优质成长学校的初中倾斜。普通高中定向生录取原则是在满足当地最低录取控制线的基础上,在生源初中学校按照志愿从高分到低分依次录取。
24.规范义务教育招生工作有哪些纪律要求?
答:严格落实教育部“十项严禁”纪律要求、省教育厅和市教育局有关规定,严禁提前组织招生,变相“掐尖”选生源;严禁任何学校收取或变相收取与入学挂钩的各种费用;严禁公办学校与民办学校混合招生、混合编班;严禁义务教育阶段学校设立任何名义的重点班、快慢班;严禁出现人籍分离、空挂学籍、学籍造假等现象,不得为违规跨区域招收的学生和违规转学学生办理学籍转接。严禁民办义务教育学校以转学名义变相招生。民办学校不得以公办学校或公办学校校区、分校的名义招生。不得以“国际部”“国际课程班”等名义招生。外籍人员子女学校不得招收中国籍学生。
25.如何加强招生工作执纪问责,营造良好教育生态?
答:《通知》要求,健全违规招生查处和责任追究机制,畅通举报和申诉受理渠道,主动接受社会监督。对有违规招生行为的学校,视情节轻重给予约谈、通报批评、追究相关人员责任等处罚。配合纪委监委,严肃追究违规违纪相关人员责任。联合公安部门,严厉打击“学托”和“教育掮客”,共同营造良好教育生态。
26.如何防止“学托”“教育掮客”?
答:我区严格执行教育部关于招生纪律的“十项严禁”和省教育厅有关要求,通过官方网站和媒体加强政策宣传,并对幼儿园大班家长和小学六年级家长开展政策精准宣传,引导家长关注政府和教育部门官方发布的政策,不偏听偏信。电脑随机录取工作组织严密、程序严格、过程严谨,确保公平、公开、公正。社会上有人宣称“可人为操作控制电脑随机录取软件,家长给一定费用即可保证摇中,如果没有被摇中将退还全部费用或部分费用”是典型的诈骗,是不法分子利用家长焦虑心理的诈骗伎俩,希望家长切勿上当受骗。如果发现受骗,请保全证据,立即报警,配合公安机关提供线索。任何以选拔生源为目的的各类考试,都不会作为义务教育学校招生入学的依据。如有违规招生行为,区教育局将联合有关部门依规依纪严肃查处。
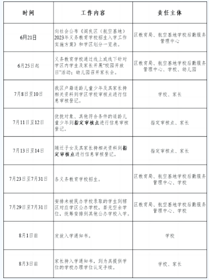
27.今年我区招生入学的时间是怎样安排的?
答:今年我区小学、初中招生工作主要日程安排如下:
28.今年阎良区(航空基地)义务教育招生入学咨询电话
答:

正在阅读:
2023年陕西西安市阎良区(航空基地)义务教育招生入学政策问答06-27
幼儿园小班科学优质课件大全【三篇】02-07
2018年主管护师考试真题及答案-2018年西藏主管护师报名条件03-21
2023年江西高级会计师准考证打印入口已开通[4月24日至5月12日]04-25
中考作文题目及范文:感谢有你相伴08-18
2017鸡年春节新春贺卡祝福语06-18
2017年护士资格证考试真题及答案_2017年福建护士资格证报名入口06-28
地球的烦恼作文500字05-29
爱党爱国的诗词和名言|爱党爱国的诗歌名言06-29