
一、总体目标
认真贯彻落实党中央、国务院和省委、省政府关于规范义务教育学校招生工作的部署和要求,构建公开、公平、公正的义务教育生态环境,促进兰溪义务教育均衡高质量发展,办人民满意的教育。
二、基本原则
(一)坚持依法保障适龄儿童少年入学原则
《中华人民共和国义务教育法》规定:义务教育实行县级人民政府为主管理的体制,在各县(市、区)党委政府领导下,教育行政部门负责义务教育学校招生工作,确保适龄儿童少年都能够入学。
(二)坚持义务教育免试就近入学原则
深化义务教育学校招生改革,合理制定招生政策,推进义务教育学校适龄儿童少年免试就近入学全覆盖。
(三)坚持以流入地政府管理为主的原则
强化随迁子女入学与居住证挂钩制度,逐步将外来务工人员持有我市公安机关签发的《浙江省居住证》作为其随迁子女入学的基本条件,统筹解决进城和外来务工人员随迁子女(以下简称“务工人员子女”)的入学问题,依法保障适龄儿童少年接受义务教育的权益。
三、招生办法
(一)规范入学年龄
2023年小学招生入学对象为2016年9月1日至2017年8月31日间出生,年满6周岁的儿童;初中招生入学对象为2023年小学毕业学生。确因身体状况需要延缓小学入学的,其父母或者其他法定监护人应当提出申请,填写缓学申请表,报教育局备案。
(二)落实免试入学
学校按学区招生,按照适龄儿童少年户籍和法定监护人的居住地,结合义务教育学校布局现状,相对就近安排入学。所有义务教育阶段学校不得以面试、测评等名义选拔学生,不得将各种竞赛证书、学科竞赛成绩或等级证明等作为招生依据或参考。
(三)全面公开招生信息
在招生工作开始之前,教育局向社会公开义务教育阶段学校招生入学工作信息。公布内容包括学区范围、学校招生计划、学校招生入学咨询方式等信息。
(四)严格按照规定时间招生
义务教育段学校报名时间按照《兰溪市义务教育段学校招生工作日程安排》执行,届时提前向社会公布。
(五)规范报名和录取方式
1.网上报名“一证通办”
按照数字化改革要求,义务教育段学校报名、招生入学全面实行无纸化网上报名,招生入学信息登记、报名、录取、公布结果等整个流程均在兰溪市招生入学服务平台进行。
2.报名方式
符合入学条件的适龄儿童少年,报名由其父母(或其他法定监护人)在规定时间登录兰溪市招生入学服务平台,登记入学信息,不符合入学年龄及报名条件的平台不予登记。
3.规范录取程序
市区义务教育阶段学校招生按以下顺序先后录取:①学区内“有房有户”;②学区内“有户无房”;③政策安排人群子女④学区内“有房无户”;⑤学区内有营业房(自主经营,提供营业执照)⑥学区内有公寓住宅。固定房产(含营业房)所有人产权比例≥50%的才符合入学申报条件。
(1)户籍在市区的适龄儿童少年入学
①适龄儿童少年户籍在市区(户籍迁入市区截止时间为2023年6月30日,下同),父母(或法定监护人,下同)在市区有固定房产,按固定房产确定学区,在该房产学区内学校报名就读。
②适龄儿童少年户籍在市区,父母在市区无固定房产,按户籍所在区域确定学区,在该户籍学区内学校报名就读。
③适龄儿童少年户籍在市区,父母在市区无固定房产,但祖父母(或外祖父母)在市区有固定房产,且少年儿童出生后跟随祖父母(或外祖父母),可按户籍所在区域确定学区,也可按祖父母(或外祖父母)的固定房产确定学区。
④适龄儿童少年户籍在市区,其父母双方离异,按法定监护人在市区的固定房产确定学区。
⑤适龄儿童少年户籍在市区,父母在市区的固定房产因旧城改造等原因拆迁,凭拆迁协议可选择在原居住地或拆迁安置地确定学区入学。
⑥适龄儿童少年户籍在市区,父母固定房产属营业房且自主经营的(提供营业执照),可按户籍所在区域确定学区,也可按营业房确定学区。
(2)户籍在农村的适龄儿童少年入学
具有兰溪市户籍,在乡镇(街道)的适龄儿童少年在本乡镇(街道)学区内学校入学。
(3)务工人员子女入学
1.市区小学、初中在解决“户籍在市区的适龄儿童少年”和“政策安排人群子女”入学之后,仍有空余学额的,进城务工人员子女可申请在市区有空余学额的学校就读。经过学校初审、教育局复核,根据空余学额数,排序确定招收学生名单。具体规定如下:
①父母(或法定监护人)在市区有固定房产,取得房产证时间为2023年6月30日及以前(固定房产属营业房,需自主经营,提供营业执照)。
②外来务工人员子女的户籍不在兰溪市,要求读初中的必须小学毕业(提供学籍信息表)。
2.按照“应排尽排,就近入学”的原则,农村小学、初中全面落实本区域范围内外来务工子女入学。
(4)政策安排人群子女入学
1.烈士子女、符合条件的现役军人子女、公安英模和因公牺牲伤残警察子女及其他各类优抚对象子女入学。按《金华市教育局金华军分区政治工作处金华市双拥领导小组办公室关于贯彻落实〈军人子女教育优待办法〉的实施意见》(金市教基〔2019〕25号)等教育优待政策予以落实。国家综合性消防救援队伍人员子女按照《浙江省应急管理厅浙江省教育厅转发应急管理部教育部关于做好国家综合性消防救援队伍人员及其子女教育优待工作的通知》(浙应急人事〔2019〕37号)妥善安排。
2.港澳同胞、台湾同胞、华侨华人子女入学。按《浙江省教育厅浙江省人民政府侨务办公室关于进一步做好华侨华人子女回国就读中小学和幼儿园工作的若干意见》(浙教基〔2010〕150号)《浙江省教育厅浙江省人民政府台湾事务办公室关于进一步做好台胞子女就读中小学和幼儿园工作的若干意见》(浙教基〔2011〕35号)等政策,享受与本地户籍适龄儿童少年的同等待遇,在监护人户籍所在地和家庭自有产权住宅所在地学校就近入学。
3.人才子女入学参照“兰溪市外来人员子女入学实施细则”(试行)(兰教〔2021〕21号)人才子女入学政策执行,由教育局统筹安排。
(5)兰溪锦绣育才中学招生
2022年,“公参民”兰溪杭州育才中学转公后,更名为兰溪市锦绣育才中学。按照省厅政策设过渡期,2023年继续沿用原招生方式,即实行电脑随机派位录取。符合条件报名兰溪市锦绣育才中学学生人数未超过核定的招生计划数的,一次性全部录取;若报名人数超过学校招生计划数的,通过电脑派位随机录取。
在兰溪市锦绣育才中学已报名参加电脑派位但未被录取的少年,可回原学区公办学校报名,按照同类生源靠后的原则进行排序录取。
兰溪市锦绣育才中学办学地址为原兰溪市外国语中学校区(兰花路1288号),秋季学期新生不实行寄宿制。
(6)兰溪市青少年体育运动学校招生
由兰溪市青少年体育运动学校上报招生计划和方案,经教育局审核同意后实施。学生按体育项目测试成绩排序录取,但不组织文化科目考试。
(7)特殊儿童、少年入学
适龄的视障儿童可到省盲人学校报名,学校地址为,杭州市富阳区高尔夫路585号(联系电话0571-634167096,,18768414562;微信公众号zjmx2017)。适龄的听障儿童可到金华市特殊教育学校报名(联系电话89139502)。适龄的中轻度智障儿童(有证)可到兰溪市曙光学校报名,联系电话:89015210。适龄的轻度智障儿童少年可到所在学区内学校随班就读,适龄的重度智障儿童、少年可由所在学区学校送教上门。
(8)招生程序
第一批:
户籍在市区的适龄儿童少年;各乡镇学校区域内有户籍的适龄儿童少年。
第二批:
政策安排人群子女。
第三批:
符合市区学校入学条件的务工人员子女。
符合市区学校入学条件的务工人员子女入学按以下顺序先后录取:①学区内“有房无户”;②学区内有营业房(自主经营,提供营业执照)③学区内有公寓住宅。
如果市区学校学区内符合条件的报名人数多于学校招生计划数,学校按规范程序录取。先录取“有房有户”学生(按落户时间先后),其次录取“有户无房”学生(按落户时间先后),再录取政策安排人群子女,后录取务工人员子女(有房无户学生,按房产证取得的时间先后)排序录取。未能进入申请学校就读的少年儿童,由教育局统筹安排到其它有空余学额的学校就读,公开、公平、公正实施分流入学。
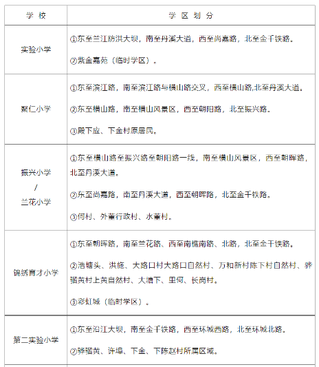
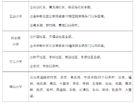
四、学区划分
全市小学按2023年学区公告划学区招生,初中学区沿用2020年学区,保持基本稳定,农村学校原则上以乡镇(街道)(兰江街道、云山街道除外)行政区域划分。
2023年兰溪市城区小学学区:


五、推行“长幼随学”政策
为支持国家优化生育政策,落实“浙有善育”要求,解决因孩子同学段在不同学校就读带来的接送不便,本着“自愿申请、公开公平、就便安排”原则,推行义务教育新生“长幼随学”的人性化服务举措。
1.推行“长幼随学”政策,在同类别、同等条件情况下优先解决有哥(姐)在该校就读的二孩、三孩入学(电脑派位录取的学生不适用)。
2.兰溪市锦绣育才中学在电脑随机派位录取时,可允许家长申请双胞胎、多胞胎绑定进行随机派位(绑定摇号限1个号)。
六、工作要求
(一)加强招生宣传。招生前,各校要通过学校网站、宣传栏和社区宣传栏等阵地,把招生计划、招生范围(学区划分)、报名条件、报名时间和地点、报名办法、报名材料、招生录取办法、咨询举报电话和信箱等信息向社会公布,为家长、学生提供咨询、指导和服务。任何学校未经教育局批准,均不得在新闻媒体、公共场所和平台发布招生广告。为方便家长了解今年招生工作的有关事项,招生相关文件和信息提前在兰溪市教育局和兰溪教育微信公众号公布。兰溪市教育局招生咨询电话:88821125;88821123。招生举报投诉电话:88881151。
(二)规范学籍管理。学校要严格执行教育局下达的招生计划,执行情况与规范办学考核挂钩。录取结束后,学校不得无故劝退或变相劝退已录取的学生,不得在学段中途扩班或增加班额。学校要均衡编班,均衡配置校内教育教学资源。严禁以任何名义设立重点班、快慢班、实验班等。核定招生计划数已满的学校,不得再接纳转学对象。严禁借转学名义变相掐尖招生,对学校违规招收的学生,一律不予登记学籍,一律不予办理学籍迁移。严格执行浙江省学籍迁移规定,在起始年级第一学期原则上不得转学。
(三)推进“阳光分班”。各校要建立起义务教育学校均衡编班长效制度,实施阳光分班,实现义务教育“零择班”,确保生源分配均衡、师资配置均衡,维护教育公平,推动义务教育均衡发展。
(四)规范收费行为。义务教育阶段公办中小学实行免费义务教育。严禁以任何名义、任何形式向学生收取不符合国家、省规定的费用,严禁义务教育阶段学校收取与入学挂钩的捐资助学款。
(五)严格执纪问责。各校要公布并畅通招生入学咨询和举报渠道,招生工作信息全面公开,主动接受家长和人民群众的监督,接受社会舆论监督。招生结束后,教育局将对学校逐校排查,坚决纠正和查处招生过程中各种违规违纪行为。对弄虚作假等违反招生文件精神的行为,按照“先处理人、再处理事”的原则,给予严肃处理。要坚决杜绝各种不正之风,以确保义务教育阶段招生工作顺利进行,努力为每一位适龄儿童少年接受公平而有质量的教育创造条件,不断增强人民群众的教育获得感。
正在阅读:
注意啦!2023年浙江金华兰溪市中小学招生方案和学区划分范围公布06-15
中专社会实践活动心得体会【精华篇】04-15
小学生新学期日记400字3篇04-04
观教师朗诵比赛有感800字01-18
幼儿园大班美术教案《我心目中的小学》_幼儿园大班美术教案:建筑师的新图纸09-05
小学三年级关于校园的作文300字左右-小学三年级我的校园作文300字五篇08-01
2024年海南国家公务员考试时间:预计2023年11月底-12月初09-13
初二周记600字:温暖的时刻02-29