
一、指导思想
全面推进义务教育免试就近入学和“公民同招”改革,健全公平入学长效机制,严格控制招生规模,规范各学段招生行为,促进全市义务教育均衡优质发展,确保适龄少年儿童全部入学。
二、基本原则
(一)属地管理原则。各义务教育阶段学校要切实承担招生入学工作主体责任,落实义务教育免试就近入学法规政策,严格按照有关文件要求,统筹做好招生入学工作,确保区域内所有符合条件的适龄儿童少年接受义务教育。各学校要认真制定本校招生入学工作方案、招生简章,并报市教科体局审核备案后,及时向社会公布学区范围、入学资格、报名材料、报名时间、报名地点、招生入学咨询及投诉电话等相关信息,让家长和社会充分了解招生政策和入学程序。
(二)免试入学原则。免试入学是法律赋予所有适龄儿童少年接受义务教育的权利,是义务教育的基本原则,适用于所有公办、民办义务教育学校。任何学校均不得通过举办相关培训班或与社会其他机构合作提前选拔、特殊培养学生;不得以各类竞赛、考试证书、荣誉证书或学习等级等作为招生入学依据或参考;不得采用面试、评测等名义选拔录取学生;不得擅自提前招生、超规模、超班额招生。严禁公办学校跨区招生,严禁学校以任何名义收取与入学挂钩的费用。
三、工作措施
(一)严格控制学校办学规模及班额
各中小学校要严格控制班额,严禁产生新的大班额,按照小学45人、初中50人的标准班额安排招生。城区学校各年级班级数在化解大班额的基础上维持上学期数量;大校额学校学生数做到只减不增。各校一年级和七年级招生班级计划数,于4月28日前报市教科体局教育股核定。
(二)准确把握入学条件及方式
凡本市适龄儿童(当年8月31日前满六周岁的儿童)都应按时入学接受义务教育。房屋所有权证、户籍(居住证)是确定所属学区的主要依据。适龄儿童入学由其父母(或其法定监护人)在规定时间内到划定的招生区域学校,进行网上审核报名,办理入学报名手续。因疾病或特殊情况需要延缓入学的,由其父母(或其他法定监护人)向学区学校提出申请,学校同意后,报市教科体局审批备案。延缓期满后,应及时入学。
(三)做好特殊群体子女入学
1.保障残疾儿童少年入学。要做好残疾儿童少年随班就读工作,切实保障残疾适龄儿童少年接受义务教育的权利,进一步提高残疾儿童少年入学率。不能随班就读的要动员其到市特殊教育学校就读或送教上门,随班就读和接受送教上门的学生纳入学籍系统统一管理,所有中小学校对残疾儿童少年要给予充分的关爱,不得拒收和歧视。
2.保障经商、务工等人员随迁子女入学。根据“以流入地政府为主、以公办学校为主”的原则,经商、务工等人员随迁子女入学,学校要按要求接受符合条件的学生入学,在办理入学手续时与其他学生同等对待。健全完善以居住证为主要依据的随迁子女义务教育入学政策,合理确定入学条件,简化入学流程和证明材料。
经商、务工等人员随迁子女,申请义务教育阶段入学需提供原籍户口簿外;父母双方(或一方)在城区合法经商的,须提供营业执照。父母双方在城区合法务工的,须提供有效劳务合同、务工单位工资表等原始工资发放凭证,或有医保、社保、劳动保险等相关材料。
零散进城务工经商人员子女,由学区学校调查核实,如难以确认,或无学位空余,则由市教科体局统筹安排学校就读,让已在城区居住的务工经商人员子女能够保障入学。
3.做好留守儿童入学工作。留守儿童原则上在原户籍地学校就近入学。各学校要组织好留守儿童入学,要认真采集每个留守儿童的基本情况,建立和完善留守儿童动态管理档案和教育体系。
4.保障困难家庭子女入学。各校要建立健全资助脱贫户与困难家庭子女入学保障机制,认真确定困难生对象,落实相关政策,广泛开展助学活动,确保家庭经济困难的学生按时入学。义务教育阶段的公办学校,不得以任何理由拒绝家庭困难适龄少年儿童接受义务教育。
5.做好返乡学生入学工作。各校要认真核实返乡学生身份,对具有本地户籍、房屋所有权证的返乡学生,服务学校要予以接受,并按照学籍管理要求收齐相关材料,学校集中到教育股办理有关转学手续。
6.落实教育优待政策。对烈士子女、符合条件的军人子女、引进的高层次人才子女及其他各类优抚对象,按国家有关政策和市委市政府相关文件实行免试就近入学,对有特殊情况的,由市教科体局予以统筹安排。
(四)合理划分招生范围
义务教育学校的招生范围,由市教科体局统一划定。各中小学校要坚持“划片招生、就近入学”的原则,确保所有适龄儿童少年都有确定的就读学校。各义务教育学校要严格按照招生范围招生,不得擅自改变招生范围。
(五)落实公民同招政策。严格落实规范民办义务教育发展工作要求,根据核准的办学规模和在校生规模调控任务,严格执行公民办义务教育学校同步招生规定。招生时间、招生办法、招生方案及招生宣传材料须经市教科体局审查通过以后,方可对外发布。民办学校实行网上统一报名招生(龙南数字教育平台)。凡报名人数不超过招生计划的,直接全部录取。报名人数超过招生计划,实行电脑随机录取。申报民办学校就读的学生,应同时兼报所在学区的公办学校;未被民办学校录取的学生,则由兼报的公办学校进行网上审核录取。
(六)入学报名实行网上录取。入学报名统一到义务教育招生入学服务平台“龙南数字教育平台”上申报,落实区域内房产、户籍、社保等入学相关信息共享,实行网上报名、材料审核和招录,切实为群众办事提供便利。网上平台采集学生基本信息、家庭住址及家长姓名、联系方式等必要信息,严禁采集学生家长职务和收入信息。学生信息采集应在招生入学时一次性采集,不得利用各类APP、小程序随意反复采集学生相关信息。同时预防接种证明不作为入学报名前置条件,在开学后由学生提供。
四、工作要求
(一)明确招生时间安排。
1.初中七年级招生时间安排。
5月1日-5月10日学校公布招生方案。
5月16日-6月10日家长在“龙南数字教育平台”上传报名资料。
6月11日-6月25日学校审核材料、调查核实,进行预录取。
6月25日-7月2日进行比对筛查,确保每个学生都有接受学校。
7月5日前各学校公布平台审核名单。
7月6日-9日进行预报名登记。
8月下旬各学校开展入学教育(各校具体时间报市教科体局审定)。
8月30、31日开学报到。
2.小学一年级招生时间安排。
5月1日-5月15日学校公布招生方案。
5月16日-6月25日家长在“龙南数字教育平台”上传报名资料。
6月26日-7月10日学校审核材料、调查核实,进行预录取。
7月10日-7月31日进行比对筛查,确保年满6周岁儿童入学。
8月10日前各学校公布平台审核名单。
8月30、31日开学报到。
(二)严格控制转学、插班。各校要加大招生政策的宣传,严格控制择校,严格控制学生转学,凡因特殊情况确需转学的,必须先办理转学手续再接受进入学校,不得先接受后办手续。义务教育学校坚决做到“三个一侓”(即:学校一律不得有超大班额、起始年级一律不得新增大班额、存在超标准班额的班级一律不得转入学生)。从乡镇转入城区学校就读的学生,必须持房产证和户口本报学校审核。学校不得接收招生范围外的学生转学。所有符合条件转学的必须由学校统一汇总名册并收集佐证材料,报市教科体局核查后备案。
(三)严肃招生工作纪律。
1.严禁跨范围招生;非起始年级,严禁组织人员采取“挖优”“掐尖”等违规招生;对于跨区域跨范围、考试或面试招生、招生乱收费等违规招生的学校,一经查实,扣除中小学绩效考核分,并对主要负责人和直接责任人进行批评教育直至纪律处分。
2.全市义务教育学校(含民办学校)必须严格实行免试就近入学,不得采取考试方式选拔学生;不得以“分班”、“特长”等名目组织考试。不得分重点班、层次班。
3.平台上已“预录取”的学生,其他学校不得通过任何方式再招录。如招录非本校“预录取”的学生,每招录一个在中小学绩效考核总分上扣一分。
五、招生程序
1.成立工作小组。各学校要成立招生工作小组,研究制定本校的招生方案和工作细则,实行校长第一责任,建立专人具体负责制。
2.加强宣传。各学校要通过网站、专栏等方式向社会公布经审核的招生方案及简章,具体包括:招生工作人员、招生范围、招生计划、日程安排、咨询电话、举报电话等。
3.调查登记。各学校对招生范围内的适龄儿童分区域登记造册,对有疑问的家庭需上门进行复查核实,对新购、新建房未入住的不予登记。
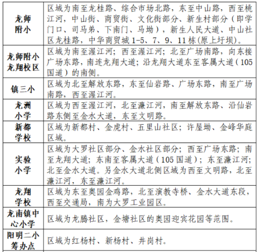
附件:龙南市义务教育阶段学校学区区域
一、乡(镇)学校,以行政区划区域为学区范围。
二、关西镇籍初中生到里仁初中报到入学;原黄沙籍初中生可选思源学校、里仁初中报到入学。
三、城区小学学区区域。
参照居住区域划分和户口所在地划分。如户口为迁移户口,不予考虑(除孤儿等特殊情况外);严格核查户口迁移原因和时间,虽与父母一起迁移但无房产及正当理由而迁移户口的视为挂户,一律不安排就读城区学校。

