
1.小学:截至招生当年8月31日(含8月31日),年满6周岁的建安区户籍适龄儿童、符合条件的进城务工人员随迁子女。外地户籍符合政策规定准入类学生。
2.初中:具有建安区户籍的小学毕业生,符合条件的进城务工人员随迁子女。外地户籍符合政策规定准入类小学毕业生。
二、招生办法
(一)城区小学、初中招生
2023年建安区城区公、民办中小学不再采用网上报名,7月15日至7月25日期间,由招生学校提前发布公告,明确招生时间(每校至少安排两天时间),适龄儿童及其监护人需在片区所在学校规定的时间内,持相关证明材料到学校完成现场资格审查,学校负责审核材料并实地核实。学校审核结束后,将符合条件的学生信息登记表及相关证明材料报区教体局,8月1日至15日区教体局组织人员进行复核。8月20日至8月27日学校将符合条件的学生信息导入河南省义务教育招生服务平台,由区教体局、学校完成投档录取工作。
适龄儿童家长(监护人)未在规定时间内到片区学校审核材料或提供虚假材料的,视为自愿放弃到学区内就学的资格。
(二)乡镇小学、初中招生
各乡镇学校(含民办)中小学学生的报名工作由各乡镇中心学校负责实施。
(三)特殊群体入学
1.随迁子女入学
坚持“以流入地政府为主、以公办学校为主”原则,健全完善以居住证为主要依据的随迁子女入学政策,切实简化随迁子女入学流程和证明要求,保障随迁子女平等接受义务教育,确保“应入尽入”。随迁子女与本地学生实行“四统一”(统一管理、统一编班、统一教学、统一安排活动)。在评优奖励、入队入团、课外活动等方面,随迁子女与城市学生享有同等权利。城区的随迁子女入学统一由各报名学校核实信息、分类登记入学信息,各学校具体负责。回乡创业人员随迁子女回户籍所在地学校就读的,由区教体局和学校按照政策依法依规统筹安排。
2.留守儿童和困境儿童入学
各乡校要积极会同有关部门,认真落实好教育关爱政策,确保每一名适龄留守儿童少年能按时入学接受义务教育;要做好困境家庭学生的帮扶资助工作,确保不让一名学生因家庭贫困而失学;要积极通过建设乡镇寄宿制学校、提供校车服务等方式,确保乡村适龄儿童不因上学不便而失学辍学。
3.残疾儿童少年入学
各乡校要会同当地残联,认真摸清适龄残疾儿童底数,“一人一案”进行分类安置,确保不失学,不辍学。大力推进融合教育,优先采用普通学校随班就读的方式,就近安排轻度适龄残疾儿童少年接受义务教育;中、重度残疾儿童安排至特殊教育学校就读;对需要专人护理、不能到学校就读的实施送教上门服务,采取多种方式保障其接受义务教育。对于入学安置有争议的,由区教体局牵头组织残疾人教育专家委员会,对其接受义务教育的能力进行评估认定,提出入学安置意见,明确适龄残疾儿童少年接受义务教育的方式和具体就读(送教)学校。
4.优抚对象子女入学
烈士子女、符合条件的现役军人子女、公安英模和因公牺牲、伤残警察子女、符合条件的高层次人才子女及其他各类符合条件的优抚对象,按照相关规定由教体局按照相关规定统筹入学。
三、2023年许昌市建安区城区小学学区划分方案
根据各区直小学提供的所属学校学区划分情况,制定本方案。本方案仅使用2023年学区划分,学区划分出现空白点,由区教体局统筹安排。
潩水路小学学区范围:
(1)东至清潩河,西至兴昌路,南至新许路,北至小铁路;
(2)东至潩水路,西至文苑路,南至许由路,北至新许路;
(3)东至学院南路(东城区界),西至潩水路,南至金叶大道,北至许由路;
(4)含张炉村原籍村民、天合幸福花城小区及潩水路与许由路交叉口路南部分小区。
该学区内具体涉及的办事处所属社区管理的小区(家属院)如下:
瑞贝卡花园小区、昭通小区、大正翡翠花园、天合幸福花城、师范家属院、四合院家属院、人劳局家属院、将官池政府家属院、邮政局家属院、金域湾、怀义小区、文苑新家、漓水金沙小区、兴昌路张炉集资楼、县广电局家属院、县农行家属院、县民政局家属院、县水利局家属院、三国经贸公司家属院、县公安局家属院、县法院家属院、县党校家属院、县人行家属院、县电业局家属院、县地税局家属院、物资局综合公司家属院、渭南建筑家属院、物资局机电公司家属院、金源小区、物资总公司家属院、新华书店家属院、县检察院家属院、金域蓝湾、瑞欣园、阳光小区家属院、环保局家属院、379家属院、张炉社区。
区实验小学学区范围:
(1)东至兴昌路,西至文兴路(52号线杆),南至新许路,北至南湖街,含枪杆刘原籍村民;
(2)东至文苑路,西至文峰北路(魏都区、开发区界)、南至许由路、北至新许路及振兴路。
该学区内具体涉及的办事处所属社区管理的小区(家属院)如下:
检察院家属院、保险公司家属院、税务局家属院、法院家属院、交通局家属院、电业局家属院、公疗家属院、经委家属院、经协家属院、城建局家属院、土地局家属院、水厂家属院、新华书店家属院、小铁路家属院、瑞贝卡家属院(新许路)、物价局家属院、水务局家属院、审计局家属院、中行家属院、沛鑫家园、组织部家属院、广电局家属院、科达家属院、纪委家属院、燃料公司家属院、农贸路111号院、农贸路137号院、利民路187号林业局家属院、南湖苑小区、华茂二建家属院、机械厂东家属院、机械厂西家属院、县委县政府82号院、利民路50号院、医和中医院、兴昌路280号院、利民路38号院、老干部家属院、农业局家属院、世鹏制衣家属院、县工会家属院、教体局家属院、利民路131号院、君悦城小区、枪杆刘集资楼772号院、财政局家属院、物资局金属材料公司独院、乡镇企业局家属院、物资公司家属院(1、2号楼)、运管所家属院、生资公司家属院、金属公司家属院、木材公司家属院、物资局排房、化建公司三层楼家属院、物资局168号家属院、农贸巷排房、枪杆刘九组家属院、建安区交警队家属院、社保局家属院、振兴苑、工商局家属院、振兴路东农行家属院、振兴路西农行家属院、石油公司家属院、汇龙小区、烟办家属院、对台办、兰亭熙园、枪杆刘社区。
区实验中学(小学部)学区范围:
东至潩水路、西至魏风路、南至瑞贝卡大道(含南苑新城、金质花园、地方铁路管理站家属院)、北至许由路。
该学区内具体涉及的办事处所属社区管理的小区(家属院)如下:
民生小区998院、县三中家属院、技术监督局家属院、土地局家属院、文化馆57号院、和谐小区、文苑路126号院、法院家属院、瑞贝卡家属院(文苑路)、司法局家属院、五金厂家属院、兴昌小区家属院、沙发车篷厂家属院、面粉厂家属院、城南第一府、电业局院、发改委家属院、德昌小区家属院、食品厂家属院、公路局家属院、环卫家属院、万利达家属院、万里市政公司家属院、武装部家属院、文化局家属院、恒达路139号家属院、物价局家属院、保安驾校院、518家属院、液化汽厂家属院、许都商业银行家属院、种子公司家属院、车队粮油家属院、东城公司家属院、医药公司家属院、地税局家属院、城建局家属院、七色花家属院、经协家属院、工商局家属院、财委纪委家属院、糠纯厂家属院、房管局家属院、计生委家属院、昌大饲料家属院、超黎服装厂家属院、公安局家属院、农科所排房、针织厂家属院、城建局家属院、蓝天服装厂家属院、工商局家属院、就业局家属院、第一服装厂家属院、南苑新城、金质花园、地方铁路管理站家属院。
魏风路小学学区范围:
(1)东至文兴路(含宏安佳苑及其他归幸福社区管辖的排房)、西到仓库路(魏都区、开发区界)、南到恒通路,北到瑞贝卡大道;
(2)东至魏风路,西至魏都区界,南至瑞贝卡大道,北至许由路(魏都区界)。含十里铺、花园村原籍村民。
该学区内具体涉及的办事处所属社区管理的小区(家属院)如下:
宏安佳苑、东源锦程小区、金地玫瑰、装潢公司家属院、石油公司家属院、瑞贝卡老厂家属院、和院兰亭、林润人和苑、天合丽景、东源锦尚、瑞丰苑、联通公司家属院、粮食局家属院、人大家属院、160号院、四通家属院、防疫站家属院、农科所(100号、80号、62号、56号、独院)院、建材公司家属院、十里铺社区、长村张花园村原籍村民。
镜水路小学学区范围:
东到文峰北路(示范区界)、西到汉风路、南到魏都区界、北到新元大道。
该学区内具体涉及的办事处所属社区管理的小区(家属院)如下:
北海龙城、李桥、曹寨、泘沱、吕桥社区、忽庄社区、锦艺悦城、正商金域世家。
龙泉街小学学区范围:
(1)东到魏武大道(魏庄街至龙泉街段)、魏文路(龙泉街至聚贤街段)、西到文峰北路、南到聚贤街、北到魏庄街;
(2)东至魏文路(示范区界),西至文峰北路,南至昌盛路,北至聚贤街。
该学区内具体涉及的办事处所属社区管理的小区(家属院)如下:
武店新家园、合美佳苑、聚贤人家、碧湖云天、邓庄小区、千玺乐苑、北海森林半岛、北海腾飞花园、恒达玖玺府。
永宁街小学学区范围:
(1)东到滨河路、西到汉风路、南到新元大道、北到大学路;
(2)东到文峰路、西至滨河路、南至永宁街、北至大学路;
(3)苏桥镇禄马、官王、大黄桥三个村的原籍村民。
该学区内具体涉及的办事处所属社区管理的小区(家属院)如下:
潩水庄园北区(一号地)、北海62郡、泰和院、黄李新城、禄马、官王、大黄桥、北海桂园、正商书香华府、常绿北海壹号院、建业臻悦汇、美好莲城、农大家属院。
新区实验学校小学部学区范围:
(1)东至文峰路、西至滨河路、南至新元大道、北至永宁街;
(2)东至魏武大道、西至文峰北路、南至魏庄街、北至建德路;
(3)苏桥镇丈地、孟村、罗拐三个村的原籍村民。
该学区内具体涉及的办事处所属社区管理的小区(家属院)如下:
潩水庄园南区(二号地)、镜湖花园、壹号公馆、滨河新苑、尚品园、北府景园(天明雅苑)、丈地、孟村、罗拐、万丰铂金悦府、大正鲲府、中梁首府、北海之滨。
河街乡贺庄小学学区范围:
许由街道曹庄社区所辖小区及村庄(曹庄村、天基理想城等)。


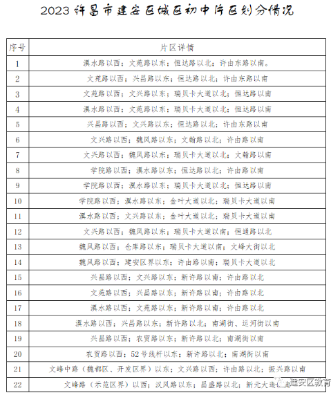
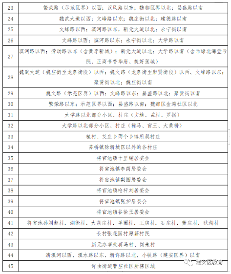
四、2023年许昌市建安区城区初中学区划分方案
以下片区仅包括属建安区管辖且在小学片区划分中已列举名称的小区及村庄。
1.建安区实验中学(中学部):
片区1、片区2、片区3、片区4、片区5、片区6、片区7、片区8、片区9、片区14、片区15、片区16、片区17、片区18、片区19、片区20、片区21、片区38、片区39、片区44
2.魏风路中学:
片区10、片区11、片区12、片区13、片区35、片区36、片区37、片区40、片区41、片区42
3.建安中学
片区22、片区23、片区28、片区29、片区30、片区33、片区43
4.永宁街中学
片区26、片区27、片区32、片区34
5.新区实验学校(中学部)
片区24、片区25、片区31
6.河街乡一中
片区45